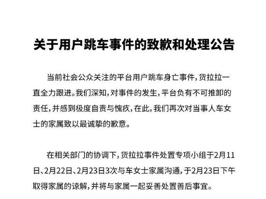
2月21日晚间,针对网友爆料的“23岁女生在货拉拉车上跳窗身亡 司机曾三次偏航”,货拉拉在其官方微博声明称,对这一事件表示悲痛和遗憾。货拉拉已于2月11日于家属就善后事宜展开第一次商谈,但并未达成一致。9月10日,法院认定被告人货拉拉司机周阳春犯过失致人死亡罪,判处有期徒刑一年,缓刑一年。
央视网 | 2021-09-10 17:39:00 0
21世纪经济报道 | 2021-03-11 12:22:00 0
界面新闻 | 2021-03-11 13:01:04 0
新京报 | 2021-03-11 13:07:53 0
新浪财经 | 2021-03-11 11:59:34 0
每日经济新闻 | 2021-03-11 07:39:29 0
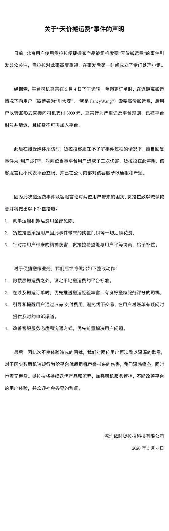
货拉拉司机称会员费随意涨价 官方:不存在强制购买 调价早已公示
新浪财经综合 | 2021-03-09 11:11:20 0
交通部回应货拉拉女生跳车事件:不能走牺牲安全为代价的发展路子
界面新闻 | 2021-02-25 13:56:53 0
澎湃新闻 | 2021-02-25 10:49:00 0
中国企业家 | 2021-02-24 14:02:37 0
澎湃新闻 | 2021-02-25 15:48:00 0
货拉拉回应未在湖南取得运输许可:不适用于办理线下的道路运输证
界面新闻 | 2021-02-25 14:40:13 0
创事记 | 2021-02-25 16:34:41 0
新浪财经综合 | 2021-02-25 01:05:00 0
澎湃新闻 | 2021-02-24 23:01:24 0
中国网 | 2021-02-24 14:42:49 0
货拉拉致歉并整改 判决曾提醒:未尽司机审查义务会产生潜在危害
新浪财经综合 | 2021-02-24 18:00:31 0
创事记 | 2021-02-24 18:32:40 0
人民日报 | 2021-02-24 19:34:00 0
起底货拉拉:女用户隐私泄露遭性骚扰 货运网约车岂是法外之地?
中国新闻周刊 | 2021-02-24 22:26:16 0
女生跳车身亡背后:货拉拉卷入贩毒走私枪支案 创始人曾为职业赌徒
易简财经 | 2021-02-24 18:25:27 0
女孩搭乘货拉拉意外身亡 企业制度完善为何总以用户生命为代价?
界面新闻 | 2021-02-24 19:15:00 0
《财经》新媒体 | 2021-02-24 21:11:55 0
《财经》新媒体 | 2021-02-24 21:11:55 0
中央政法委长安剑 | 2021-02-24 21:55:40 0
澎湃新闻 | 2021-02-24 19:02:00 0
澎湃新闻 | 2021-02-24 16:29:44 0
新浪财经综合 | 2021-02-24 15:13:56 0
女孩跳车身亡18天后货拉拉道歉:300元就能保留真相 为何一直没做
每日经济新闻 | 2021-02-24 15:38:38 0
澎湃新闻 | 2021-02-24 15:43:00 0
新浪财经综合 | 2021-02-24 18:40:03 0
新浪科技综合 | 2021-02-24 14:01:35 0
澎湃新闻 | 2021-02-24 12:28:00 0
澎湃新闻 | 2021-02-24 12:11:00 0
澎湃新闻 | 2021-02-24 14:57:24 0
澎湃新闻 | 2021-02-24 09:00:32 0
新浪财经 | 2021-02-24 09:18:14 0
新浪财经综合 | 2021-02-24 12:45:24 0
风波中的货拉拉:司机坐地起价、性骚扰频发 平台整改决心在哪?
三言财经 | 2021-02-23 18:14:02 0
中新经纬APP | 2021-02-24 13:38:00 0
央视 | 2021-02-24 11:39:18 0
《财经》新媒体 | 2021-02-24 14:16:00 0
快科技2018 | 2021-02-24 07:14:21 0
21世纪经济报道 | 2021-02-24 00:36:14 0
红网 | 2021-02-23 19:31:32 0
货拉拉跳窗女孩“永远搬不到的新家”:事发17天后涉事司机被刑拘
经济观察报 | 2021-02-23 20:26:00 0
贝果财经 | 2021-02-22 20:32:28 0
创事记 | 2021-02-24 23:03:13 0
AI财经社 | 2021-02-23 12:03:43 0
新浪科技 | 2021-02-23 08:22:29 0
封面新闻 | 2021-02-23 08:26:15 0
新浪财经-自媒体综合 | 2021-02-23 07:22:27 0
证券日报 | 2021-02-23 03:09:32 0
新浪财经综合 | 2021-02-23 00:17:37 0
新浪财经综合 | 2021-02-23 08:31:38 0
货拉拉跳窗身亡女孩搬家视频曝光上热搜 网友:明明是要开启新生活
新浪财经 | 2021-02-23 07:49:17 0
澎湃新闻 | 2021-02-22 19:33:41 0
新浪财经-自媒体综合 | 2021-02-22 08:36:13 0
涉事货拉拉司机已被释放登上热搜 网友:相信警方不会放过一个坏人
新浪财经 | 2021-02-22 14:15:17 0
货拉拉问题不断:司机向乘客发信息“约炮” 客服要求后者别曝光
新浪财经-自媒体综合 | 2021-02-22 12:09:43 0
新浪财经综合 | 2021-02-21 23:09:46 0
央视网 | 2021-09-10 17:39:00 0
新浪财经 | 2021-02-24 09:23:29 0
货拉拉:3月28日上线“行程位置保护” 对路径偏航第一时间预警
新浪财经 | 2021-02-24 09:31:30 0
新浪财经 | 2021-02-24 09:27:44 0
23岁女生在货拉拉车上跳窗身亡 货拉拉回应:正积极与家属约定商谈
新浪财经 | 2021-02-21 23:03:00 0
新浪财经综合 | 2021-02-21 22:59:16 0
用户跟车搬家途中跳车身亡 货拉拉:配合警方工作 不会逃避责任
环球网 | 2021-02-21 23:11:11 0
货拉拉跳车身亡女生家属重走事发路线:司机四次偏航 口供前后不一
新京报网 | 2021-02-23 00:10:00 0
新浪财经 | 2021-02-22 23:07:15 0
新浪财经-自媒体综合 | 2021-02-22 22:29:52 0
家属回应女孩跳货拉拉车窗身亡:司机偏航称熟悉路线 事发地无监控
中国新闻周刊 | 2021-02-22 19:22:44 0
澎湃新闻 | 2021-02-22 14:01:07 0
新浪财经综合 | 2021-02-25 01:05:24 0
证券时报网 | 2021-02-25 01:06:22 0
新华每日电讯 | 2021-02-25 08:37:40 0
半月谈 | 2021-02-24 07:34:49 0
新浪科技综合 | 2021-02-24 00:34:18 0
澎湃新闻 | 2021-02-23 15:42:00 0
创事记 | 2021-02-23 15:50:14 0
新华网 | 2021-02-22 17:29:54 0
贝果财经 | 2021-02-22 20:32:28 0
新浪科技 | 2021-02-23 08:22:29 0
证券日报 | 2021-02-23 00:28:00 0
红星新闻 | 2021-02-22 21:12:16 0
齐鲁晚报 | 2021-02-23 05:15:27 0
新京报 | 2021-02-23 03:16:10 0
女生坐货拉拉搬家途中跳窗身亡:平台完善,非得付出生命代价吗?
新浪财经-自媒体综合 | 2021-02-22 12:09:43 0
新浪科技-自媒体综合 | 2021-02-22 08:27:00 0