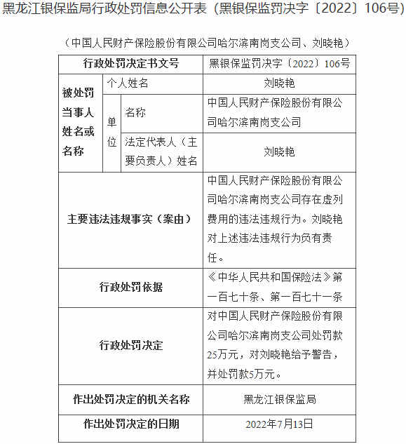
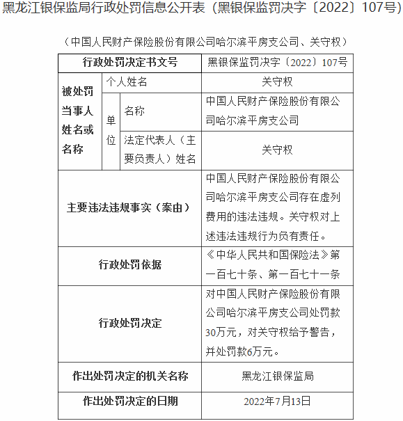
7月21日消息,中国银保监会网站于近日公布的黑龙江银保监局行政处罚信息公开表(黑银保监罚决字〔2022〕106号、107号、109号、110号、111号)显示,中国人民财产保险股份有限公司(以下简称“人保财险”)5家分支公司因存在因虚列费用、承保理赔审核不严等违法违规行为合计被罚120万。
以下为原文:






海量资讯、精准解读,尽在新浪财经APP
责任编辑:王婉莹
产品入口: 新浪财经APP-股票-免费问股
产品入口: 新浪财经APP-股票-免费问股
产品入口: 新浪财经APP-股票-免费问股
APP专享直播
热门推荐
收起
新浪财经公众号
24小时滚动播报最新的财经资讯和视频,更多粉丝福利扫描二维码关注(sinafinance)
