
10月13日晚间,永辉超市发布公告,10月12日,公司收到上海国际经济贸易仲裁委员会(以下简称“上国仲”)受理通知,主要内容为:上国仲收到公司提交的永辉超市与大连御锦贸易有限公司、王健林、孙喜双、大连一方集团有限公司关于《股份转让协议》及《补充协议》仲裁案件的仲裁申请书及附件,于2024年10月12日决定受理。
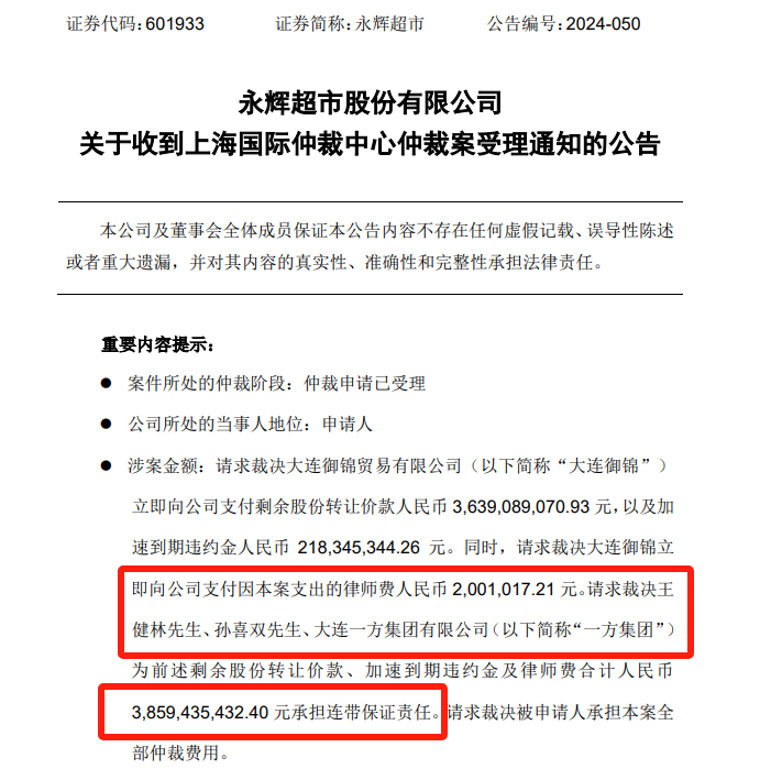
根据公告,仲裁请求裁决被申请人王健林、孙喜双、大连一方集团为剩余股份转让价款、加速到期违约金及律师费合计人民币38.59亿元承担连带保证责任。

公告显示,2023年12月8日永辉超市与大连御锦签订《永辉超市股份有限公司与大连御锦贸易有限公司关于大连万达商业管理集团股份有限公司之股份转让协议》(以下简称《股份转让协议》),公司向大连御锦出售所持有的约3.89亿股大连万达商业管理集团股份有限公司股份。标的股份对应的股份转让价款为45.3亿元,由大连御锦分八期支付。
2024年7月26日,公司与大连御锦、王健林、孙喜双、大连一方集团经友好协商,签订《永辉超市股份有限公司与大连御锦贸易有限公司、王健林、孙喜双、大连一方集团有限公司关于大连万达商业管理集团股份有限公司之股份转让协议之补充协议》(以下简称《补充协议》)。根据《补充协议》相关条款约定,本次转股的剩余股份转让价款合计38.39亿元共分八期支付(具体为第三至第十期),其中第四期股份转让价款的约定付款时间为2024年9月30日,约定付款金额为3亿元。根据《补充协议》约定,王健林、孙喜双、大连一方集团将为剩余转让价款的支付提供担保。鉴于大连御锦未按约定履行付款义务,王健林、孙喜双、大连一方集团亦未承担担保责任,为维护公司的合法权益,公司向上国仲提起仲裁申请。
10月10日晚间,永辉超市公告称,根据公司与大连御锦贸易有限公司签订的《转让协议之补充协议》约定,第四期股权转让款3亿元应于2024年9月30日前完成支付。截至公告披露日,公司尚未收到该转让款项,购买方大连御锦未按照约定履行付款义务,已构成违约。
永辉超市称,公司已向大连御锦、王健林、孙喜双、大连一方集团发出加速到期通知函,要求大连御锦立即向公司支付款项,并请王健林、孙喜双、大连一方集团承担连带保证责任。同时,公司将向上海国际经济贸易仲裁委员会提起仲裁,追究大连御锦、王健林、孙喜双、大连一方集团的法律责任。

VIP课程推荐
APP专享直播
热门推荐
收起24小时滚动播报最新的财经资讯和视频,更多粉丝福利扫描二维码关注(sinafinance)
