AI产品经理火了之后,最近来咨询的同学90%都想往AI产品经理方向转型。有刚毕业的应届生,也有做有10年+的资深产品经理。

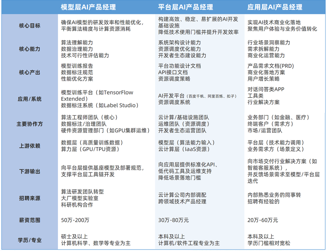
虽然AI产品经理不是一个全新岗位,但是一个高薪、综合能力要求高、实操性很强的比较有“钱”景的岗位。目前市面上热招的主要有这3大类:模型层AI产品经理、平台层AI产品经理、应用层AI产品经理。

从这个分类图可以看到,模型层和平台层AI产品经理,对于学历和技术要求会比较高,在这块有优势的同学可以优先考虑。
而应用层AI产品经理对于学历和技术要求会相对宽松,是普通人入局AI产品赛道最好的选择。那么,如何准备才能成为一个合格的应用型AI产品经理,达到企业用人要求?

从各个招聘软件的JD我们可以直观看到各个企业详细要求,总结下来也就是这3点:
1️⃣懂产品:具备扎实的产品经理基础+业务理解
2️⃣懂规划落地:具备AI产品项目落地经验
3️⃣懂技术:对AI工具熟悉,了解AI技术边界,能做产品方案可行性评估
但近期聊过的同学很少以上3点全部具备,特别是第2点80%人都没有。此外大家转型/求职过程中屡屡遇到这3个难题:
技术出身,但没产品基础:具备算法、人工智能、软件工程等背景,却没有扎实的产品经验;
有产品经验,没AI项目经验:入行就做产品经理,熟悉产品0-1流程,熟悉业务,但不清楚如何用AI赋能业务,以及如何优化业务流程......
0经验转AI产品经理:工作多年,处于非增长的传统行业,职业发展遇到瓶颈,转向互联网寻求职业转型......
转眼求职季过去,看到心仪的产品机会却抓不住,很多同学焦虑失眠,空着急。
如果你想转产品经理/AI产品经理,不了解清晰的转型路径?还不知道如何积累必备的产品技能+项目经验?
那下面的内容请一定要仔细看👇
01
儿童AI启蒙APP项目实战
即将开启!
人人都是产品经理 x 起点课堂研发的《B端C端产品经理私教陪跑计划》第二次项目实训——【儿童AI启蒙App项目实战】即将开启。
我们特邀了妈妈网产品副总裁、前阿里P8高级产品专家@黄友敬老师,直播授课,还原AI产品市场分析定位→AI功能设计→商业模式规划全流程,带你积累真实AI产品项目经验~
本次项目实训有4大直播板块:
AI产品的市场分析与定位
AI产品的用户研究与需求分析
AI产品功能设计与商业模式规划
AI产品项目总结
全程通过 “直播授课+实战作业+直播点评”的形式,带你巩固产品基本功,系统输出AI产品项目作品,直接作为AI产品经理求职敲门砖。
30天积累真实AI产品项目经验
大厂老师肢解真实AI项目
👇手把手带教落地 扫码立即咨询详情👇
02
儿童AI启蒙APP项目实战
4周具体学什么?怎么学?
本次项目实训正式学习时间为5月10日-6月7日,共计4周,全程参与本次实训活动,你可以获得:
✅4周直播授课,从0-1掌握AI产品项目完整流程和落地方法;
✅3次直播答疑,大厂产品专家导师直播点评,直给实用建议!
✅3次实战作业,以练促学,积累真实产品经验,输出项目成果!
✅全套真实项目文档资料,完成作业免费送!
5月10日(周六),我们会先系统带大家学习AI产品的市场分析与定位,课程内容为:
AI产品的宏观环境分析
AI技术发展思考
AI产品策略思考
确定AI产品定位
作业:完成关于AI产品产品定位定位方向选择的实操,PPT展示。

5月17日(周六),开始深入产品需求,聚焦产品用户和需求场景,结合实际IP的应用案例,来教会如何做好AI产品的用户研究和需求分析,内容为:
用户需求挖掘方法
需求四要素
用户场景思考
AI产品的需求列表输出
作业:完成关于AI产品需求提炼和优先级排序的作业实操,word展示。

5月24日(周六),着手需求→产品功能的转化,同时基于产品功能提炼可行的商业路径分析,带你完成产品设计到市场验证的完整闭环,内容为:
需求价值判断
从需求列表到功能规划
具体功能设计
商业模式设计
作业:基于某AI产品当前需求列表,选择需求点设计一个产品解决方案(需涉及AI能力),并创建智能体,实现落地。

6月7日(周六),项目进入最后阶段,老师会基于大整体项目实训情况进行总结。
完整课表如下,感兴趣的同学立即扫码咨询项目详情👇

03
学完赠送全套
真实项目文档
课程听完,经验记完,怎么样确定这些知识点自己掌握了没?
项目全程我们都准备了参考文档资料

主打一个学以致用!

本次「儿童AI启蒙APP项目实战」来自《B端C端产品经理私教陪跑计划》体系提升方案——融合大厂产品经理能力体系,适用B端、C端、AI多业务场景,帮你系统提升AI时代的产品核心能力!了解更多体系提升方案详情可以扫文末二维码咨询顾问老师。
实训已有200+报名人参加。如果你技术专业毕业/懂技术/有一点产品经验,却遇到行业洞察力不足、业务分析能力弱、没有AI产品落地经验等困难。
那这个项目实训学习方案一定很适合你,不要错过!

VIP课程推荐
APP专享直播
热门推荐
收起24小时滚动播报最新的财经资讯和视频,更多粉丝福利扫描二维码关注(sinafinance)
