炒股就看金麒麟分析师研报,权威,专业,及时,全面,助您挖掘潜力主题机会!
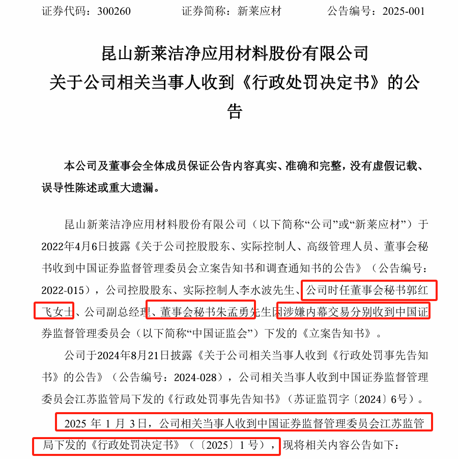
1月3日晚间,新莱应材(维权)公告,公司相关当事人收到《行政处罚决定书》,这也是2025年董秘的首份罚单了,此次被罚是因为相关当事人涉嫌内幕交易公司股票,一共5人被处罚,其中有2人是时任董秘和证代,是不是有点匪夷所思,董秘和证代内幕交易自家公司股票?

关于内幕信息:
2017年7月,在美国旧金山的半导体展览会上,新莱应材董事长李水波与标的公司MDC VACUUM PRODUCTS(以下简称MDC)的CEO等高管会面,MDC提出出售意向。
经过评估,MDC的业务符合公司半导体行业并购标的要求,新莱应材初步确定开展收购标的公司MDC事宜。
2017年8月,新莱应材与MDC签订《保密协议》,双方的签署日期分别为8月14日和17日。时任董事会秘书郭红飞在签订协议之时,从李水波处得知公司拟收购MDC相关事宜。
2017年12月29日,新莱应材与毕马威企业咨询有限公司(以下简称毕马威)签订《保密协议》。
2018年1月15日,新莱应材董事李某桦、董事李某元、郭红飞、时任内审总监陈某卫等和毕马威台湾分所相关人员召开会议,讨论收购MDC事项。
2018年2月7日,郭红飞安排时任证券事务代表朱孟勇披露公司拟收购资产事项;2月8日,新莱应材发布《交易处于筹划阶段的提示性公告》,公告称公司拟收购美国一家具有国际先进技术水平的半导体行业超高洁净应用材料制造商。

监管认为,新莱应材拟收购MDC信息属于内幕信息,内幕信息敏感期为2017年8月17日(公司签署保密协议的时间)至2018年2月8日(公司公告披露的时间),那在这期间买入的内幕信息知情人都属于内幕交易了。
关于内幕信息知情人:
1、李水波作为董事长,主导新莱应材收购MDC的谈判
2、郭红飞在新莱应材与MDC签署《保密协议》之时从李水波处得知公司拟收购MDC的相关事宜。
此外,公司于2018年2月26日向深交所提交了公司筹划收购美国MDC的内幕信息知情人名单,将朱孟勇知悉内幕信息的时间登记为2018年1月13日,且该名单系朱孟勇填报。
结合朱孟勇作为公司时任证券事务代表,与郭红飞在同一间办公室邻桌办公、工作中接触密切等情况,其内幕信息知悉时间应不晚于2018年1月13日。
你证代自己填的时间,监管自然认定你为内幕信息知情人了。
而且财务部门工作人员方丰、贾巧玲在内幕信息敏感期内与内幕信息的知情人朱孟勇存在联络、接触,且上述联络、接触时点与内幕信息的进程基本一致,也归为内幕信息知情人。
关于内幕交易:
1、2018年1月下旬,李水波在做出让公司员工增持本公司股票的决策后,随即安排郭红飞和朱孟勇具体负责落实。2018年1月下旬至2月初,根据李水波的决策,郭红飞安排朱孟勇和公司员工殷某宇、汪某义、黄某华、赵某珍、方丰、贾巧玲、邵某波等人联系,明确告知李水波愿意出借资金,建议他们用自己的账户增持公司股票。
2、2018年1月31日晚间,公司发布了董监高及核心管理人员的增持计划。

对于上面的增持公告,监管认为有3点不正确:一是公告表示是员工主动通知公司要增持实际上不是;二是披露的董监高及核心技术管理人员,5名中有3名不是,其中朱孟勇为时任证券事务代表,方丰、贾巧玲为时任基层财务人员。三是公告表示的是自有和自筹资金,实际上资金都来源于董事长出借。
总共有4个人在内幕信息期间(2017年8月17日-2018年2月8日)增持了公司股票:
1、时任董秘郭红飞2月2日买了约100万,后面卖出,盈利约76.84万元;
2、时任证代朱孟勇2月2日买了约60万,后面卖出,盈利约54.16万元;
3、时任财务部门工作人员方丰2月2日买了约50万,后面卖出,盈利约17.31万元;
4、时任财务部门工作人员贾巧玲2月5日买了约137.5万元,后面卖出,盈利约28.55万元。
以上资金都来自于公司董事长,董事长借钱给员工增持公司股票,本来是好事情,但是增持时间发生在内幕信息期间,如此上述4人就被认定为内幕交易了公司股票。
时任董秘郭红飞进行了申辩,但是这个申辩监管肯定不认可,自述知情时间后又否认。

时任证代朱孟勇也进行了申辩,核心两点:一是之前提交的内幕信息知情人名单错误;二是离董秘办公位置坐得近也不一定就能知悉内幕信息。

两个财务人员的申辩则是承接证代,证代都不是内幕信息知情人,那我们与证代接触就也不是内幕信息知情人了。

对于上述申辩,监管当然是都不认可。最终董秘和证代一起被罚没约524万元,两个财务也被罚合计没约183万元。

在这个案例中,相关当事人还引用了《中华人民共和国行政处罚法》第三十六条规定的二年追诉时效,认为本案(2018年发生的事情)已超过行政处罚追诉时效。
对此,江苏证监局认为,2018年7月,江苏局已要求公司提供内幕信息形成的相关材料,已和所有涉案当事人进行过谈话,案涉违法行为已被发现并进入监管视野。
跨时这么久,当初的证代都已经成为了公司的现任董秘,这也成为一个典型案例,上市公司董监高增持时也请一定要避开敏感期,否则被认为违规交易就难搞了。

责任编辑:常福强
VIP课程推荐
APP专享直播
热门推荐
收起24小时滚动播报最新的财经资讯和视频,更多粉丝福利扫描二维码关注(sinafinance)
