Warning: file_get_contents(): SSL: connection timeout in /var/www/html/www.edw.com.cn/www/rootapp/controllerssitemanage/ManagecmsController.php on line 2060Warning: file_get_contents(): Failed to enable crypto in /var/www/html/www.edw.com.cn/www/rootapp/controllerssitemanage/ManagecmsController.php on line 2060Warning: file_get_contents(https://www.siglent.com/u_file/images/19_08_12/c833088437.jpg): failed to open stream: operation failed in /var/www/html/www.edw.com.cn/www/rootapp/controllerssitemanage/ManagecmsController.php on line 2060
本文引用地址:
在电源设计中稳定性是一项非常重要的指标。一般来说稳定性测量需要用到专门的频率响应分析仪,但因为其高昂的价格往往让人望而却步,实验室里也很少有这样的仪器。对此鼎阳科技提供了一套经济的解决方案:一套鼎阳示波器和信号源配合新发布的免费的Bode Plot Ⅱ软件,以最优的价格实现最好的电源环路测量效果。这篇应用笔记将会简单介绍稳定性测量的基本概念,以及如何使用鼎阳的设备进行稳定性测量。
图 1 一套波特图测试环境2、稳定性测量的基本概念
2.1反馈系统的稳定性
稳压电源本质上是一个能输出大电流的反馈放大器,所以适用于反馈放大器的理论同样适用于稳压电源(以下简称电源)。根据反馈理论,一个反馈系统的稳定性可以通过其系统传递函数得出。工程实践上通常会使用环路增益的波特图来判断系统的稳定性。图 2是一个典型的反馈系统。系统的闭环传递函数A是输入x和输出y的数学关系表达式。环路增益T则是信号经过环路一周所得到的增益。
图 2 典型的反馈系统在实际的系统中,因为前向增益α和反馈系数β都是复数,所以闭环传递函数A和环路增益T也是复数,也就是既有模值也有相角。当环路增益T的模值为1相角为-180°的时候,闭环传递函数的分母为0,其结果变为无穷大。这意味着一个系统在没有输入的情况下会维持一个输出,系统是一个振荡器,这与稳定系统有界的输入产生有界的响应相矛盾,也就是说此时系统是不稳定的。我们可以画出系统环路增益的波特图来评估系统的稳定性,表达系统稳定性常用的增益裕度和相位裕度指标一般就是从这里得出的。相位裕度指的是在增益降为1(或者0 dB)的时候,相位距离-180°还有多少;增益裕度则是相位到达-180°的时候,增益比1(或者0 dB)少了多少。
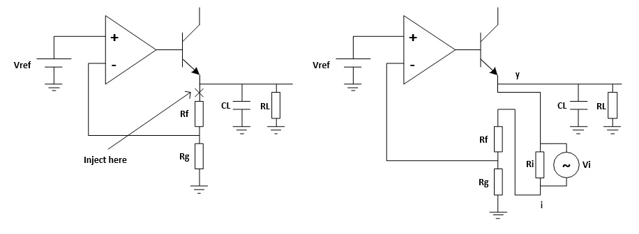
图 3 波特图,增益裕度,相位裕度2.2断开环路我们只需要把环路断开就可以得到环路增益。图 4展示了如何在反馈系统中断开环路,理论计算时你可以从任何地方断开环路,不过我们通常选择在输出和反馈之间把环路断开。断开环路后,我们在断点处注入一个测试信号i,i经过环路一周后到达输出得到信号y,y和i的数学关系式就是我们要求的环路增益。
图4 断开环路2.3环路注入
现实中反馈环路往往起到了稳定电路静态工作点的作用,所以我们不能简单的断开环路去测环路增益。反馈环断开后,电路因为输入失调等原因,输出会直接饱和,这种情况下无法进行任何有意义的测量。
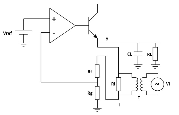
为了克服这个问题,我们必须在闭环的情况下进行测量,一种可行的手段是环路注入。图 5展示了典型的环路注入方法。为了尽可能降低误差,我们对注入点的选取有特殊的要求,一般要让从注入点一端看进去的阻抗远远大于另一端看进去的阻抗,一个比较理想的注入点是输出和反馈网络之间,其他注入点如误差放大器和功率晶体管之间也是可行的。
图5环路注入为了维持闭环,我们在注入点的位置插入一个很小的电阻而不是把环路在注入点断开,注入信号将通过这个注入电阻注入到环路中去。这个注入电阻的取值要足够的小,通常要远远小于反馈网络的等效阻抗,这样才能保证注入电阻对反馈环路的影响可以忽略不计。Picotest建议当使用J2100A型变压器时,使用4.99 Ω的注入电阻,当然适当大一点的注入电阻也是可以的。另外一方面,因为注入电阻和注入变压器并联,小一点的注入电阻能降低变压器工作的下限频率,这在需要测量极低频率的时候非常有用。原则上信号的注入不能影响环路的静态工作点,为了解决现实的电路中信号源和被测件共地的问题,往往需要使用注入变压器,如图 6所示。
图6 使用注入变压器注入环路注入信号从注入电阻的一端注入到环路中,经过反馈网络、误差放大器和功率晶体管到达输出,也就是注入电阻的另一端。这样输出信号y和注入信号i的数学关系就是我们要求的环路增益。
需要注意的是我们在闭环的情况下测量开环参数,测试结果的相位会从180°开始逐步将到0°,这与理论上直接断开环路求环路增益得到的从0°开始降到-180°不同,所以这种情况下我们计算相位裕度的时候应该是参考0°而不是-180°。
3.环境搭建及测试结果
3.1测试设备示波器: Siglent SDS1204X-E 固件版本高于6.1.27R1
信号源: Siglent SDG2042X
电源: Siglent SPD3303X
探头: Siglent PP215 1X
注入变压器: Picotest J2100A
被测件: Picotest VRTS v1.51
3.2测试接线
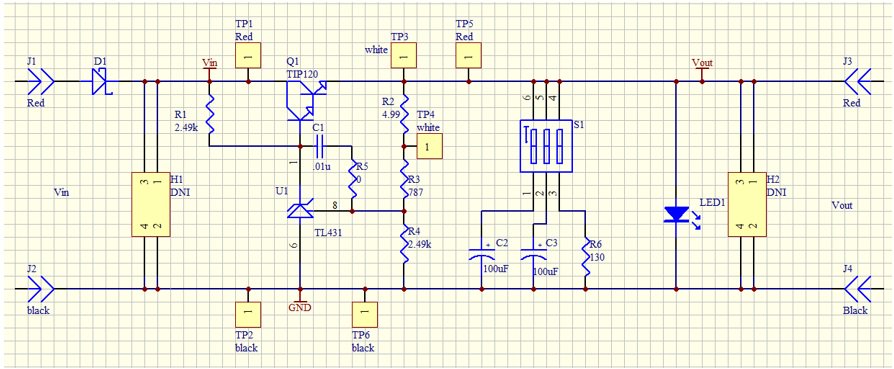
Picotest的VRTS v1.51是一款稳压电源测试板,上面的电路是用TL431和分立晶体管所搭建的线性电源,上面有一个开关可以切换输出电容来获得不同的环路响应,电路原理图如图 7。
图 7 VRTS v1.51原理图测试VRTS v1.51上的电源环路响应时,TP3和TP4是注入点。接线的方法如图 8和图 9所示。信号源通过USB接到示波器上,也可以用以太网。注入变压器与注入电阻并联,这样信号通过变压器和注入电阻注入到环路的同时,环路的直流工作点也不会被信号源和被测件的接地问题所影响。TP3和TP4也要接到示波器上,其中TP3在Bode Plot Ⅱ中定义为DUT Output,TP4定义为DUT Input。
图8接线图
图9接线示例3.3仪器设置
这一小节主要介绍了完成本次测量所需的关键设置,关于Bode Plot Ⅱ完整的使用说明,请参考相关的用户指南和快速指南。
在进入Bode Plot Ⅱ软件之前,建议先把要用到的通道设置为20 MHz带宽限制。本次测量的频率范围是10 Hz到100 kHz,这对于预期的穿越频率在10 kHz左右的电路已经足够了。
在Bode Plot Ⅱ的主菜单按配置进入配置菜单,将扫描类型设置为恒定幅度,点击”扫描设置”设置扫描参数。将模式设置为对数,起始频率设置为10 Hz,终止频率设置为100 kHz,将点数/十倍频设置为20。返回上一级菜单,点击激励设置进入子菜单,将幅值设置为50 mV。返回上一级菜单,点击通道设置,将DUT输入和DUT输出设置到相应的通道上。
图10BodePlotⅡ设置3.4测试结果和数据分析
完成设置后,回到主菜单,点击运行开始扫描,最终的扫描结果如图 11 所示。这个结果看起来非常不理想,因为在低频的时候曲线上下跳动得厉害,不太像正常的波特图。我们将在下一小节引入一个新的方法来解决这个问题,这一小节我们先把重点放到设备操作上。
图11测量结果扫描完成后,再次点击运行可以停止扫描,点击显示进入显示菜单,进入游标菜单打开游标,使用万能旋钮调节游标进行相位裕度测量。
图 12 游标测量你也可以进入数据菜单打开列表进行数据分析,还可以把数据导出到U盘上以便在其他设备上分析。
图 13 导出数据3.5可变幅度扫描
上一节中我们得到的测量结果不是很理想,曲线在低频的时候跳动得太厉害,这是因为低频下DUT输入和DUT输出通道的幅度差别很大,我们又使用了很小的激励信号,这导致DUT输入通道上的信号太小了,根本无法被常见的商用示波器精确测量出来。但我们不能简单的把激励幅度增大以改善测量效果,因为反馈环路在穿越频率附近非常敏感,激励信号过大会导致环路严重失真无法得到有用的结果,其结果如图 14和图 15所示。要始终记住一点:波特图只在线性系统下才有意义,一个非线性的系统是不存在波特图的,图中这样的测量结果是无意义的。
图14增大激励幅度导致失真
图15时域上观察失真这种问题有一个很好的解决方案叫做可变幅度扫描(其他厂商的叫法可能不一样),可变复读的思想很简单:激励信号的幅度随着频率变化,在低频的时候激励幅度大一些提高测量精度,再在穿越频率附近把幅度降低到一定程度以减小失真,理论上就可以得到理想的结果。在配置菜单下,把扫描类型设置为可变幅度,按下可变幅度设置进入配置编辑器。
图16扫描类型设置为可变幅度图 17展示了可变幅度的配置编辑器。配置文件选项可以选择并保存4组配置文件。节点数用来设置折线的节点,因为两点确定一条直线,所以最少的节点数是2。第一个节点和最后一个节点定义了扫描的起始频率和终止频率。按下编辑表按钮进入编辑模式,这时光标会把正在设置的参数设为高亮,再次按下编辑表则会在“Freq”、“Ampl”和当前行之间切换,使用万能旋钮设置高亮的参数,按下万能旋钮可以调出虚拟键盘进行输入。这里的扫描设置和激励设置与恒定复读模式下的类似,但他们在设置上没有关联到一起是独立设置的。这里我们将扫描设置下的模式设置为对数,点数/十倍频设置为40。
图17可变幅度配置编辑器在现实的测量中,测试人员往往需要不断尝试这些参数以找到一个适合当前电路的。一种办法是先在时域下观察波形,降低激励幅度到看不到明显失真,把这个幅度再降低6 dB,记录下这个幅度和当前频率,跳到下一个频率再重复这个操作。如果你有一个已知的差不多的设置,还有一个更好的办法来获得最准确的结果:将这个初始配置整体降低6 dB,扫描一遍看结果是否发生变化,如果有变化,则需要继续降低激励幅度,如果结果不变了,上一个设置就是比较理想的情况。这两种手段都是非常繁琐且耗时的,不过为了获得理想的测量结果是很值得的。编辑好配置文件后,回到主菜单点击运行按钮开始扫描,图 18展示了使用可变幅度的最终效果。
图18可变幅度扫描结果4、总结
鼎阳科技提供的新波特图解决方案,配合Picotest公司生产的注入变压器,可以用于电源控制环路响应的测量,以非常低的经济投入获得理想的测试结果。
“掌”握科技鲜闻 (微信搜索techsina或扫描左侧二维码关注)










