来源:@证券市场红周刊微博
文丨水岸
近日,AI眼镜概念延续了2024年的热度迎来强势上涨。作为近阶段市场活跃度一直较高的赛道,AI眼镜概念持续反弹的背后,除了科技巨头不断加码、商业化加速推进等刺激,上市公司也在积极布局。不少在近期“剧透”AI眼镜布局的公司都出现了股价大涨(完整名单可见文内附表)。

整体上,目前还处于初期阶段的AI眼镜,与之前刚起步的智能驾驶、AR眼镜等有一定的相似之处,而这或正是提供挖掘机会的好时机。
多因素驱动
AI眼镜概念板块逆市反弹
2025年1月3日,市场再度出现震荡,不过,有多个题材出现小幅冲高, 如AI眼镜概念板块盘中一度最高上涨至近3% 。板块内多只个股涨停,如思泰克收出“20cm”涨停,比依股份、国星光电等则均收出“10cm”涨停。
作为近来持续受到市场关注的AI领域细分赛道之一,AI眼镜的行情并不是短期表现,而是具有长期持续性的。如自2024年10月14日以来,该板块已累计震荡上涨近3个月,累计涨幅达近30%。
什么是AI眼镜?未来的行业机会是怎样的?
简单而言,AI眼镜是一种集成了人工智能技术的可穿戴设备,主要通过内置的AI芯片和大模型来提供智能化服务。它集成了微型显示屏、摄像头、传感器等硬件,并通过AI算法实现语音识别、图像识别、数据分析等智能功能。有别于AR(增强现实)眼镜,两者在技术原理、功能侧重点和应用场景等方面存在差异。
AI眼镜热度不断升温,背后或与多个驱动因素不无关联,如科技巨头的不断加码、产品落地加速以及相关事件性刺激等。
据相关科技公司布局计划,AI眼镜将于2025年实现上市。如曾在2024年11月,百度发布了全球首款搭载中文大模型的原生AI眼镜,并表示小度AI眼镜将在2025年上半年上市销售。同月,国内AR厂商Rokid发布了搭载通义大模型的Rokid Glasses,预计于2025年第二季度上市。
近日,有关科技企业布局AI眼镜也有新动态。2025年1月2日,雷鸟创新与阿里云签约,通义系列大模型将为雷鸟AI眼镜提供独家定制。另据雷鸟创新表示,雷鸟V3 AI拍摄眼镜1月7日即将发布。
AI眼镜热度近期受市场关注升温,或还与另外一个事件不无关联,即2025年的美国国际消费类电子产品展览会(CES 2025),该展会将于2025年1月7日至10日举行。市场预期,AI应用或将成为“C位”,AI眼镜领域也将有一系列前沿技术和产品亮相。
对于AI眼镜的未来市场机会,机构普遍持有乐观观点。如据IDC预计,全球AI眼镜在2030年将达到20%的渗透率。另据wellsenn XR提供的数据及预测显示,到2029年,AI智能眼镜的年销量将达到5500万副,而到2035年,这一数字更是有望突破14亿副。
上市公司纷纷“剧透”布局
从产业链来看,AI眼镜涵盖多个领域,从上中下游来看, 上游 主要涉及AI眼镜的硬件结构供应商,包括 光学模组、显示模组、音频模组、传感器模组、交互模组、电源和结构件 等; 中游产业链 包括 ODM/OEM厂商、软件/系统厂商以及AI大模型厂商 ; 下游产业链 主要涉及AI眼镜的销售和售后服务,包括 品牌厂商、传统视光渠道商和消费电子渠道 等。
从硬件拆解来看,上市公司佳禾智能表示,AI眼镜的核心产业链环节包括SoC芯片(系统级芯片)、存储芯片、摄像头、声学组件、电池、PCB(印制电路板)和组装等。
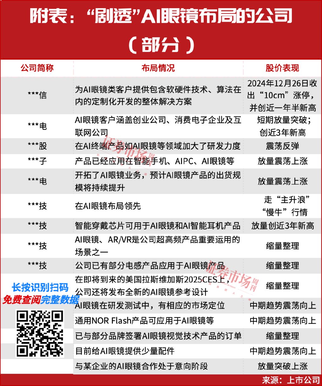
观察AI眼镜的个股表现,涨幅居前的上市公司多聚焦且分布于产业链的多个环节。与此同时,随着AI眼镜风口不断升温、投资者关注度增加,不同产业链的上市公司纷纷“剧透”在AI眼镜的相关业务布局,不少公司迎来了同步强势上涨。
如星宸科技近期表示,智能穿戴设备是端侧AI未来将大量应用落地的场景,公司为端边侧AISoC的主要企业,具备核心IP。公司已发布适用AI眼镜的SoC芯片,与部分客户展开对接,预计2025年下半年推出终端产品,目前仍处于早期发展阶段。
从二级市场股价表现来看,星宸科技在近期迎来放量上涨,如2024年12月11日~2024年12月26日,12个交易日股价即实现了翻倍上涨。2024年12月26日,公司股价单日上涨18%,创出2024年3月上市以来的新高(见图1)。

另一家在近期“剧透”AI眼镜布局的公司也出现了股价加速上涨,该公司表示为AI眼镜类客户提供定制化方案,包括软硬件技术、算法等。从二级市场来看,公司股价于2024年12月26日收出了“10cm”涨停,并创近一年半新高。此外,还有多家“剧透”AI眼镜布局的公司也在近期出现了强势上涨(见附表)。

多标的获同类机构扎堆布局
在AI眼镜概念热度升温背后,不少机构正在加码布局,其中,既包括外资,也包括私募等。 据进一步梳理发现,不少标的获得了同类机构扎堆布局。
以亚世光电为例,公司即获得了多家外资机构的联手布局。据其披露的2024年三季报股东持仓显示,前十大流通股股东名单中,外资机构占据多席,如摩根士丹利对其增仓23.05万股至58.58万股;巴克莱银行以55.19万股持仓量新进成为第6大流通股股东。此外,摩根大通证券、高盛同样现身其中(见图2)。

亚世光电主营业务为液晶显示器及电子纸显示模组等光电显示产品。其此前表示,公司研发团队一直持续关注开发有关AI眼镜应用的显示屏产品。
从二级市场来看,亚世光电于1月3日收出了“10cm”涨停。拉长周期来看,公司股价近来整体保持震荡上行,如自2024年7月25日低点以来,已累计上涨近半年,累计涨幅近60%。
再如润欣科技,即获得了私募机构的扎堆布局。据润欣科技披露的2024年三季报股东持仓显示,多家私募机构均现身前十大流通股股东名单,如上海阿杏投资、上海烜鼎资产、上海银叶投资、广东冠丰资管、上海呈瑞投资。上述机构对润欣科技的持仓数量多在千万股以上。
润欣科技主营业务为无线通信IC、射频IC和传感器件的分销、应用设计及技术创新。据公司此前表示,在智能穿戴领域的SOC芯片和近场扬声器件,有应用于客户的AR眼镜和AI眼镜产品。
近日,公司股价也迎来了不俗的上涨,2024年12月11日~2024年12月13日收出连续3个“20cm”涨停,期间累计上涨了超70%,并创出自2015年12月上市以来的历史新高。目前来看,公司股价整体还处于上涨通道中(见图3)。

(文中提及个股仅为举例分析,不作买卖推荐。)

VIP课程推荐
APP专享直播
热门推荐
收起24小时滚动播报最新的财经资讯和视频,更多粉丝福利扫描二维码关注(sinafinance)
