或指向科创板
“AI六小龙”的首个IPO申报即将临近。
4月14日,作为“AI六小龙”之一的北京智谱华章科技股份有限公司(下称“智谱”)向北京证监局递交了IPO辅导备案材料,保荐机构为中金公司。
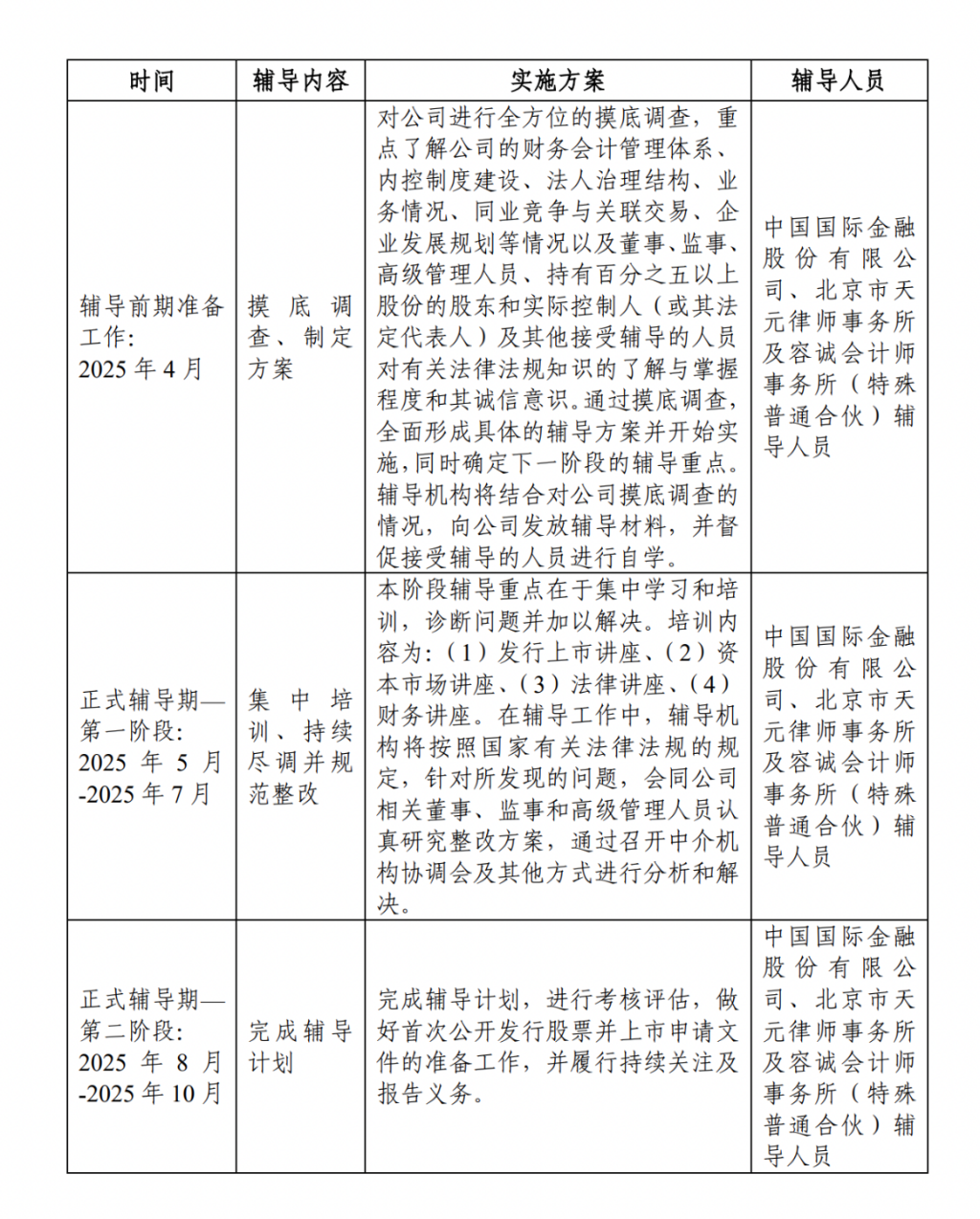
根据时间安排,智谱计划在今年8月-10月完成IPO辅导。
若一切顺利,智谱年内有望迈出IPO申报的第一步。
智谱IPO意图早现端倪。
今年3月末,智谱完成股改,CEO张鹏对此回应称完成股改是朝着IPO目标推进,不过亦坦承能否成行取决于外部环境。
尽管智谱并未在辅导材料中披露上市板块,但以目前AI大模型企业普遍未盈利的行业情况来看,智谱此番申报板块大概率指向了对未盈利企业具有更强包容度的科创板。
市场人士预计,领先于其他“AI六小龙”快速启动IPO,除了基础的融资需求,或许还和来自外部股东的退出压力。
智谱的股东包括腾讯、阿里巴巴、启明创投、君联资本、北京市人工智能产业投资基金、红杉、美团、珠海华发集团等国内数十家知名的投资机构。
目前智谱主要基于GLM架构的大模型研发,代表产品包括ChatGLM(中英双语对话模型)、CogView(文生图模型)等。
就在启动IPO辅导同日,智谱推出了新一代AI开源模型GLM-4-32B-0414系列,共有320亿参数。
其中包含基座、推理及沉思模型权重,号称效果比肩OpenAI的GPT系列和DeepSeek的V3 / R1系列,且支持非常友好的本地部署特性。
不仅如此,智谱强调这当中的推理模型GLM-Z1-Air-0414定价仅为DeepSeek-R1的1/30。
随着此次启动IPO,月之暗面、百川智能等其他“AI六小龙”是否亦会踏上证券化之路,市场还在持续关注。
风险提示及免责条款市场有风险,投资需谨慎。本文不构成个人投资建议,也未考虑到个别用户特殊的投资目标、财务状况或需要。用户应考虑本文中的任何意见、观点或结论是否符合其特定状况。据此投资,责任自负。

VIP课程推荐
APP专享直播
热门推荐
收起24小时滚动播报最新的财经资讯和视频,更多粉丝福利扫描二维码关注(sinafinance)
