国投证券表示,目前以科创50指数为代表的科技成长领域超额表现占优明显(距离10月8日最高价有6%幅度,半导体是核心力量),主线迹象开始明显。当前占优板块更多是基于交易筹码主导,后续更高的期待是科技科创+并购重组+海外科技映射能形成产业主线。
核心结论:
本周上证指数涨1.36%,科创50指数大涨,成长明显强于价值,光刻胶、炒股软件行业领涨,对应全A日均交易额16679亿,环比上周有所下降。事实上,我们界定:924以来A股的这轮快速上涨本质是对中国资产极度悲观估值压缩到极限所产生一次性报复性修复,是基于双底之后的反转交易。随着近期A股大盘指数估值修复至中位水平,我们反复强调暂且将当前行情类比2019年初是相对恰当的(1、2019年初大盘指数属于反转定价的经典案例,在大涨30%后进入到震荡;2、历史复盘看,震荡区间在于底部上涨15%-30%)。
从目前来看,在急涨之后A股市场已经过渡到震荡思维已经获得了初步验证,“震荡市”是接下来底色。震荡市投资核心就是结构为王,区别在于宽幅震荡更偏向作大波段,窄幅震荡更偏向结构轮动。事实上,无论是牛市还是震荡市,都需要鲜明主线,否则是不可持续的。
当然,市场更期待具有产业趋势和基本面验证的主线诞生,例如1999年519行情是科技牛、05-07年与08-09年是周期金融牛,14-15年是移动互联网科技牛。震荡市中例如10年“4万亿”下有色金属供需双振、13年4G主题兑现、16年消费升级等等。此前,我们复盘近年快速上涨后转震荡行情,结构上核心结论有以下两点:1、成长优于价值;2、有业绩支撑的结构性景气领域,对应当前应该是科创50指数与三季报绩优方向。
目前看,我们此前强调以科创50指数为代表的科技成长领域近期超额表现确实占优明显(距离10月8日最高价有6%幅度,半导体是核心力量),主线迹象开始明显。客观而言,当前占优板块更多是基于交易筹码主导,这点可以在更为强势的北证50指数(距离10月8日最高价仅有3%幅度)得到侧面验证,后续更高的期待是科技科创+并购重组+海外科技映射能形成产业主线。值得高度重视的是基于筹码交易,当前被动多头的崛起是当前及未来相当一段时间内A股最重要的叙事。在此,我们再次强调:在以权益ETF为代表的被动投资崛起的背景下,投资生态和底层投资逻辑正在重塑,ETF将成为主导定价力量,从此前中字头高股息,再到四大行,再到眼下的半导体,本质皆是如此,在阿尔法层面则体现为ETF超配+机构低配+没有卖盘的领域获得持续定价。
此外,有两点需要提醒:1、结构层面:结合924以来一系列重磅政策密集发布后,本次金融街论坛金融政策口所明确的一系列宽松政策再次提振市场信心。对于内部因素而言,市场开始逐渐进入到政策细节验证与落地效果观察期。在这一过程中,如果经济周期的作用在增强,那么通过库存周期对细分主动补库存的基本面研究则可以逐渐回归视野。2、大盘层面,随着美国大选逐渐临近,外围因素对于A股的定价影响接下来会逐渐增强,近期押注特朗普上台的相关交易会增强,美元指数走强,外资流入的波动已经出现,人民币汇率将成为影响A股的重要因子。
回顾来看,我们在9月”双底前的布局期”-9月底“十一后急牛快牛不可持续”-10月7日“类比2019年初,急涨之后步入震荡思维”的判断是基本准确的,目前我们依然认为:一跌牛没了,市场一上涨就轻言“牛市”都是不充分的。短期复制519行情5-6月2个月大盘指数暴涨60%是不现实的,能否复制全段519行情(1999年5月-01年6月)三段论则需要跟踪观察,而盲目类比14-15年是不合理的。事实上,中期维度我们早在今年中期策略会上提出:若国内宏观叙事系统性发生转变,那么最理想情况是有望迎来“12式”日股反转定价,这或是最值得研究的参考对象。
本周上证指数涨1.36%,创业板指涨4.49%,恒生指数跌2.11%,成长风格表现强于价值风格,光刻胶、炒股软件行业领涨,对应全A日均交易额16679亿,环比上周有所下降。
事实上,我们认为:924以来A股的这轮快速上涨本质是对中国资产极度悲观估值压缩到极限所产生一次性报复性的修复,是基于双底之后的反转交易。随着A股大盘指数估值修复至中位水平,我们在此强调暂且将当前行情类比2019年初是相对恰当的(1、2019年初大盘指数属于反转定价的经典案例,在大涨30%后进入到震荡;2、历史复盘看,震荡区间在于底部上涨15%-30%)。
从目前来看,随着大盘指数估值修复至中位以上水平(大市值上证50,小市值北证50,上证综指和wind全A指数),在急涨之后A股市场已经过渡到震荡思维已经获得了初步验证,“震荡市”是接下来底色,对应结构为王,以半导体为核心的科创50指数大涨也验证了我们此前的预判。


结合924以来一系列重磅政策密集发布后,本次金融街论坛金融政策口所明确的一系列宽松政策再次提振市场信心。对于内部因素而言,市场开始逐渐进入到政策细节验证与落地效果观察期。在这一过程中,如果我们认为经济周期的作用在增强,那么显然对于库存周期的研究可以逐渐回归视野。
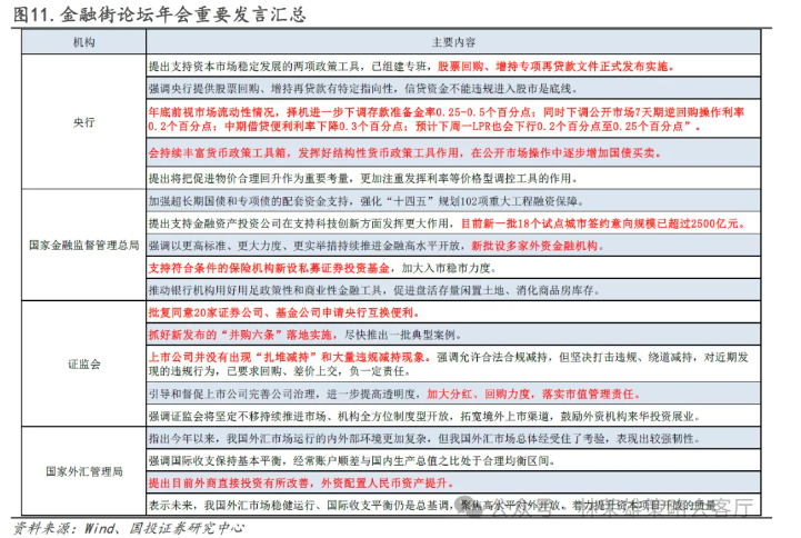
1、10月18日2024金融街论坛年会在京开幕,中国人民银行行长潘功胜、国家金融监督管理总局局长李云泽、中国证券监督管理委员会主席吴清出席并发表致辞,释放稳经济、稳市场信号,中国人民银行副行长、国家外汇管理局局长朱鹤新也在论坛上发表主旨演讲。这是“一行一局一会”在9月24日新闻发布会后再次露面表态,进一步细化并推动924发布会上提出的宽松政策,包括降息降准的进一步落地、新货币政策工具的推动实施、推动非银机构参与互换便利工具等。

2、从库存周期的角度来看,根据最新截至2024.8工业企业产成品存货同比+5.10%,环比7月同比+5.2%有小幅度下滑,当前企业库存处于底部缓慢补库存的状态,整体偏向于被动补库存。从细分行业角度,建议跟踪关注库存同比上升+营收利润同比上升的主动补库存细分方向。

对于外部而言,随着美国大选逐渐临近,外围因素对于A股的定价影响接下来会逐渐增强,近期押注特朗普上台的相关交易会增强叠加美国至今找不到实质性衰退证据,在美元指数走强背景下,人民币汇率将成为影响大盘指数的重要因子。
10月15日沪深交易所披露陆股通(即北向资金)三季度末持股数据。截至三季度末,相比与8月16日(北向日频停更日期),北向资金持股数量增加73.95亿股,持股市值增加4965.88亿元。在国庆期间,外资的回流港股市场并创下历史记录,中国资产相关ETF也获得了创纪录的外资流入,对应人民币汇率也大幅升值一度破7。随着近期美元指数开始走强,人民币汇率出现贬值已经体现出外资流向的波动。
这种外围因素的影响暗含这外资流向的波动,使得以内资为主导且筹码相对较轻的定价板块表现更强。可以看到,10月至今北证、科创和创业板涨幅领先,进一步与10月8日盘中最高价相比,北证50距离10月8日最高价仅有3%左右,科创50距离高位6%左右,而创业板指和科创100距离相对较远。


1、特朗普交易:美国大选投票将于11月5日正式拉开帷幕,已有部分州开启了提前投票,当前距离选举日不足一个月,两党竞争已进入白热化。自民主党重新推举哈里斯参与竞选,其支持率一路飙升反超7.13宾州枪击案后风头无两的“美国英雄”特朗普,哈里斯支持率更是在9月10日总统辩论后达到新高峰。截止10月18日哈里斯支持率49.3%,特朗普支持率47.9%,两者支持率差值从最巅峰的2.2%收窄至当前1.4%。美国博彩 平台对特朗普支持率的攀升则更加疯狂,截止10月18日基于加密货币的预测市场Polymarket显示特朗普胜选概率达到61.9%。

2、美国经济韧性足,并未实质性衰退:10月17日美国9月零售额环比增长0.4%,超过市场预期的0.3%,高于前值0.1%;在同比方面,美国9月零售销售增长1.7%,前值为2.2%,为1月份以来的最低水平。美国9月零售数据再次超预期增长,结合上周公布环比上升0.2%的CPI及持平的PPI数据,这体现出美国当前低失业率、消费强劲与通胀趋缓的现状,可以阶段性冲退美国经济唱衰。

结构层面:对于震荡市的投资方法,就是结构为王,区别在于宽幅震荡作指数波段,窄幅震荡作结构轮动。事实上,无论是牛市还是震荡市,都需要鲜明的主导主线,否则是不完整的甚至是不可持续的。例如1999年519行情是科技牛、05-07年与08-09年是周期牛,14-15年是移动互联网科技牛。对于震荡市而言,例如10年“4万亿”下有色金属供需双振、13年4G主题兑现、16年消费升级等等。从近两周来市场表现来看,结构上科创半导体方向涨幅明显,10月至今124个二级行业中仅有33个收益率为正(与9月30日收盘价相比),其中大部分分布在科技行业,包括电子、军工、通信、计算机等,以半导体为核心的科创50指数大涨符合我们此前的预判。
在此,我们复盘了近年来两轮类似的快速上涨后转震荡的行情,分别是2019年1月-4月的快速上涨后在2019年5月-12月转震荡、2020年4月-7月的快速上涨后在2020年8月-2021年12月转震荡(大盘质素震荡幅度维持在300点-400点左右),核心结论有以下两点:1、成长优于价值;2、有业绩支撑的结构性景气领域,对应当前应该是科创50指数与三季报绩优方向。
客观而言,当前具备大级别产业趋势的基本面主线是的,占优板块更多是基于交易筹码主导,这点可以在更为强势的北证50指数得到侧面验证。值得高度重视的是基于筹码交易,当前被动多头的崛起是当前及未来相当一段时间内A股最重要的叙事。在此,我们再次强调:在以权益ETF为代表的被动投资崛起的背景下,投资生态和底层投资逻辑正在重塑,ETF将成为主导定价力量,从此前中字头高股息,再到四大行,再到眼下的半导体,本质皆是如此,在阿尔法层面则体现为ETF超配+机构低配+没有卖盘的领域获得持续定价。


基于当前,是否有必要与1999年519三段论长市行情或者与14-15年大牛市进行类比。我们认为反转交易与牛市这个概念还是要区别的。相对应,一跌牛没了,市场一上涨就轻言“牛市”都是不充分的。进一步,我们认为短期复制519行情5-6月2个月大盘指数暴涨60%是不现实的,能否复制全段519行情(1999年5月-01年6月)三段论则需要跟踪观察,而盲目类比14-15年是不合理的。
1、第一阶段(1999年5月19日-6月30日):上证综指在短短43天内从1047点飙升至1756点,涨幅高达67%。1999年5月之前中国经济尚未从亚洲金融危机走出,基本面疲软,对应股市估值处于低位。5月16日,国务院批准了鼓励资本市场健康发展的六条意见,为股市注入了强大动力,大量资金迅速流入市场。基金公司、保险资金等机构投资者积极布局市场,带动股市的流动性提升。同时,1999年5月国务院明确提出要大力发展高科技产业和信息技术产业,推动信息化建设。以“科技兴国”为核心的国家战略引发了市场对科技股的关注,投资者对未来经济的乐观预期急剧升温,市场情绪迅速转向。
2、第二阶段(1999年6月30日-12月27日):市场进入阶段性调整,上证综指下跌至1341点,跌幅约为24%,部分绩优股相对抗跌。此后,1999年7月1日《中华人民共和国证券法》正式实施,沪市狂跌128点下跌超过7.6%,宣告“5.19行情”的初步结束。
3、第三阶段(1999年12月28日-2001年6月14日):市场再度走强,上证综指上涨至2245点,涨幅约为67%。市场轮动普涨。造成2000年和2001年股指创新高的资金面背景对应是1999年9月,中国证监会发布《关于法人配售股票有关问题的通知》允许“三类企业”入市(即国有企业,国有资金控股企业,上市公司及其它可以入市的企业,这是此前是不被允许的)和1999年10月25日国务院批准保险公司购买证券投资基金间接进入证券市场。

基于中期维度,事实上我们早在2024年中期策略会上提到过,参考日本股市90年代通缩环境到21世纪头20年,核心问题是:到底是类似于日本1995年、2003年,还是2012年?我们的判断是若国内宏观叙事系统性发生转变,最理想情况是有望迎来“12式”日股反转定价。
1、1995年7月 - 1996年6月:本质是熊市中的暴涨,拉长视角看没有反转仅是反弹。1995年7月开始的第三轮牛市持续约一年,日经指数上涨56.5%。这波日股上涨过程中,日本全方位出台刺激计划(规模达14万亿日元(约1,157亿美元)的经济刺激计划),并出台《公共住宅法案》允许政府购买企业库存住房,1995年6月日本政府成立股市平准基金。在多箭齐发下,1995-1996年日本经济出现一定复苏迹象,通胀在短期上行过程中带动股价上涨,但通胀回升并未持续,后续回落又使得股价一路向下回落。
2、2003年4月-2007年7月初:本质是反转定价,拉长视角看仅是反转没有牛市。日经指数从2003年4月28日的7607.88点涨到了2007年7月9日的18261.98点,涨幅达140%。2003年这波日股上涨过程中,显然是房价出现企稳回升,房价企稳股价转好。
3、2012年之后:拉长视角看本质是反转步入到大牛市。2012年安倍经济学三支箭登台,日本经历短暂通胀上行在2013年之后日本通胀维持在较低水平,房价并未有大幅度回升而是维持平稳波动,但股市出现明显持续的反转式上涨一直持续到2017年,对应日经指数的营业利润率从2012年的5.9%逐年上升至2017年的9.1%。2015年4月22日,日经225指数收于20133.90点,1990年之后首次超过两万点;2021年2月15日,日经指数已达30084.15点,是1990年之后首次超过3万点。
正文
1.近期权益市场重要交易特征梳理
结合近期与市场投资者的交流,复盘本周全球和A股的行情与市场环境,有以下几个特征值得关注:
本周主要美股普涨。其中纳指收涨0.80%,标普收涨0.85%,道指收涨0.96%。盘面上,本周共两个板块累跌,本周,能源板块跌2.64%,保健板块跌0.57%;本周九个板块累涨,可选消费板块涨1.22%,日用消费品板块涨0.62%,工业板块涨0.60%,电信板块涨0.35%,公用事业板块涨3.42%,房地产板块涨3.00%,原材料板块涨1.92%,金融板块涨2.43%,科技板块涨0.81%。消息面上,9月下旬以来一系列事件持续发酵使得当前美国大选选情再次扑朔迷离:4级飓风“海伦妮”与3级飓风“米尔顿”先后于9月26日、10月9日,登陆佛罗里达州,横扫美国东南部,造成损失高达340亿,拜登政府应对迟缓受民众诟病。奥巴马“说教式拉票”败坏部分非裔基本仓,叠加“科技巨头”马斯克的鼎力相助,此消彼长下民众对特朗普的情绪再次达到顶峰。
港股本周普跌。其中恒指累跌2.11%,恒生科技累跌2.86%。盘面上,本周共九个板块累跌,其中,非必需消费板块累跌5.04%,必需性消费板块累跌5.59%,能源板块累跌3.70%,金融板块累跌0.22%,医疗板块累跌4,17%,工业板块累跌1.92%,房地产板块累跌1.20%,电信板块累跌0.88%,公用事业板块累跌0.18%;本周两个板块累涨,科技板块累涨0.01%,原材料板块累涨0.27%。本周港股普跌的原因主要包括:一、美联储主席鲍威尔的鹰派发言中表示美国11月进一步降息可能性较小,降低市场预期,带来了一定的流动性紧缩,从而使港股上涨速度减慢以至下跌。二、市场热情消退,港股保持触顶反弹趋势。

第一、本周上证指数涨1.36%,沪深300涨0.98%,中证500涨3.09%,创业板指涨4.49%,恒生指数跌2.11%。成长风格表现强于价值风格,大盘股涨幅较低,光刻胶、炒股软件行业领涨。本周全A日均交易额16679亿,环比上周有所下降。


第二,自9月下旬市场开启反弹以来,各大核心指数的估值(市盈率)已经出现了明显修复。从近十年的视角来看,反弹开启之前,除了上证50和中证红利这类大盘价值型指数外,各大核心指数基本位于10%分位以下的历史较低估值水平,而在本轮反弹开启至10月18日,各大核心指数的估值有了明显的修复。其中中证500、中证1000修复至近十年40%分位数水平,沪深300和上证指数则修复至近十年60%~70%分位数水平附近,目前近十年估值分位相对较低的是创业板指数(18.26%)和恒生科技(28.65%)。从近三年视角来看,除去创业板指和恒生科技以外,其余核心指数基本已经接近近三年估值最高分位数水平。

第三, 10月15日沪深交易所披露了陆股通(即北向资金)三季度末持股数据。这是沪深港通信披机制调整后,北向资金季度持股数据首次亮相。根据我们的统计,北向资金日频数据停更前的8月16日相比,截至三季度末,北向资金持股数量增加73.95亿股,持股市值增加4965.88亿元,如果剔除期间市场上涨的影响,北向资金期间净买入规模达到815亿元。具体而言:
1、在行业层面,持股市值增加最多的是电力设备(+815.92亿元)、食品饮料(+617.60亿元)、非银金融(+453.29亿元),如果进一步考虑持股市值增长的规模和区间指数涨跌的影响,可以发现,剔除指数的涨跌幅后,主动增持幅度最高的行业集中在可选消费、制造业、非银金融和地产板块,主动减持幅度较高的行业则集中在顺周期资源品行业(煤炭、钢铁、建筑、有色、石油石化等)。而从净流入规模来看,外资长期重仓的核心资产是主要流入方向,包括电力设备(+149.4亿元)、食品饮料(+125亿元)、银行(+121.2亿元)、医药生物(+83.8亿元)、非银金融(+82.9亿元)
2、在个股层面,在8月16日~9月30日,北向资金净买入最多的个股是宁德时代(+103.6亿元)、贵州茅台(+64.1亿元)、中国平安(+42.8亿元)、招商银行(+30.7亿元)、长江电力(+29.6亿元),而净流出最多的个股是美的集团(-68.8亿元)、石头科技(-10.9亿元)、江西铜业(-9.6亿元)、宝钢股份(-9.2亿元)。


第四、10月18日,以“信任和信心——共商金融开放合作 共享经济稳定发展”为主题的2024金融街论坛年会在京开幕。中国人民银行行长潘功胜、国家金融监督管理总局局长李云泽、中国证券监督管理委员会主席吴清出席并发表致辞,进一步解读近期的一揽子增量政策,介绍下一步的政策发力点,释放稳经济、稳市场信号,中国人民银行副行长、国家外汇管理局局长朱鹤新也在论坛上发表主旨演讲。这是“一行一局一会”在9月24日新闻发布会后再次露面表态,进一步细化并推动924发布会上提出的宽松政策,包括降息降准的进一步落地、新货币政策工具的推动实施、推动非银机构参与互换便利工具等。本次论坛所明确的一系列宽松政策再次提振了市场信心,有助于推动A股市场在四季度持续震荡上行。

第五,在此,我们在此强调暂且将当前行情类比2019年初是相对恰当的(2019年初大盘指数属于反转定价的经典案例,在大涨30%后进入到震荡)。进一步结合924以来一系列重磅政策发布后,市场开始逐渐进入到政策落地效果观察期,考虑到10月底三季报A股业绩披露与11月初中美大选与美联储降息等不确定因素,在急涨之后A股市场已经过渡到震荡思维,“震荡市”是接下来底色(历史复盘看,震荡区间在于底部上涨15%-30%),对应结构为王。通过对A股几轮双底构型的观察分析,我们大致可以得到以下几个结论:
1、对于反弹高度的历史复盘,基于历史上近年来几次双底后反弹的梳理,反弹空间在10-30%左右,伴随基本面预期修复改善和盈利底及时兑现,那么反弹空间越大(15%以上)。
2、2012年-2013年双底(并不是典型双底形态)之后反弹底部没有基本面复苏预期,盈利持续下滑,在此期间创业板指在互联网+大潮下表现优秀,大盘指数上证综指在2023年7-9月反弹幅度在15%左右。
3、2015年-2016年初双底中第一个底是杠杆爆仓和流动性危机下形成,第二个底是熔断冲击后叠加供给侧改革的阵痛,此后在风险偏好和流动性修复下使得市场在2016年上半年进入缓慢修复过程,由于盈利底部滞后在2016下半年出现,大盘指数上证综指在2016年2月-4月(或者上半年)反弹幅度在10%左右。
4、2018-2019年初双底主因年底中美贸易摩擦缓和、美联储降息叠加内部对民营企业的态度大转向、呵护政策频出。2022年双底结构中第一个底:全球大通胀后加速探底,第二个底是10月防疫转向叠加金融十六条,市场见底并大幅迅速反弹。两者双底反弹均伴随基本面修复预期。这两次行情的持续时间都在3-4个月左右,2019年初反弹上证指数的涨幅在30%左右,2022年10月反弹上涨综指上涨幅度在15%左右。
5、对于反弹持续性的历史复盘,通常而言基于政策利好的双底反弹定价应该关注政策持续性、政策细节落地实施以及数据层面的验证,尤其是反弹的终结往往与数据层面的验伪直接相关。2022年11月上涨至2023年春节后,消费复苏不及市场预期,之后依靠中特估和TMT板块支撑指数,2023年5月经济加速下滑后反弹结束;2019年1月反弹后一季度数据有所好转,经历了一轮弱复苏,但4月份开始数据再次走弱,内需下行的拖累开始出现,市场转向震荡。
6、对于反弹结构的历史复盘,双底构型中的两个底形成过程呈现出不同的特征。第一个底往往来自基本面或流动性的突变带来风险偏好的急剧恶化,对应市场加速下跌,所以对应第一个底部出现后的行情修复主要也是围绕情绪修复,跌得多涨得多;而第二个底往往来自悲观预期充分定价的信心修复过程,多数伴随盈利预期一定的修复,那么双底明确后短期反弹中券商可能是黑马品种,成长优于价值,超跌的大盘成长领涨,后续扩散到小盘成长。
在反弹后一个月的维度:短期受催化驱动和超跌的行业领涨,券商可能会成为黑马品种,风格层面则是大盘成长明显占优。
在反弹后三个月的维度:风格层面小盘成长优势逐步明显,成长风格依然占优,港股弹性会更强。行业层面科技成长和消费领域有望占优。



第六、随着过程中的剧烈波动,市场是否具备共识性“牛市思维”(三大核心:1、仓位大于一切;2、不怕套牢更怕踏空,回调即机会;3、行情不会结束,定会持续创出新高)依然存在较大争议,可以明确的是短期重演519行情在5-6两个月暴涨60%+是不现实的,而能否复制全段519行情(1999年5月-01年6月)三段论则需要跟踪观察的,对应盲目类比14-15年是不合理的。基于中期维度,事实上我们早在2024年中期策略会上提到过,参考日本股市90年代通缩环境到21世纪头20年,对应当前的A股,我们认为核心问题是:到底是类似于日本1995年、2003年,还是2012年?我们的判断是,若国内宏观叙事发生系统性变化,最理想情况是有望迎来“12式”日股反转定价。
1、1999年519行情第一阶段(1999年5月19日-6月30日):上证综指在短短43天内从1047点飙升至1756点,涨幅高达67%。1999年5月之前中国经济尚未从亚洲金融危机走出,基本面疲软,对应股市估值处于低位。5月16日,国务院批准了鼓励资本市场健康发展的六条意见,为股市注入了强大动力,大量资金迅速流入市场。基金公司、保险资金等机构投资者积极布局市场,带动股市的流动性提升。同时,1999年5月国务院明确提出要大力发展高科技产业和信息技术产业,推动信息化建设。以“科技兴国”为核心的国家战略引发了市场对科技股的关注,投资者对未来经济的乐观预期急剧升温,市场情绪迅速转向。
2、1999年519行情第二阶段(1999年6月30日-12月27日):市场进入阶段性调整,上证综指下跌至1341点,跌幅约为24%,部分绩优股相对抗跌。此后,1999年7月1日《中华人民共和国证券法》正式实施,沪深证券市场急挫,沪市狂跌128点,下跌超过7.6%,宣告“5.19行情”的初步结束。
3、1999年519行情第三阶段(1999年12月28日-2001年6月14日):市场再度走强,上证综指上涨至2245点,涨幅约为67%。市场轮动普涨。造成2000年和2001年股指创新高的资金面背景对应是1999年9月,中国证监会发布《关于法人配售股票有关问题的通知》允许“三类企业”入市(即国有企业,国有资金控股企业,上市公司及其它可以入市的企业,这是此前是不被允许的)和1999年10月25日国务院批准保险公司购买证券投资基金间接进入证券市场。
基于中期的维度,2012年-2017年的日股上涨或许是当前作为策略进行大判断上最值得分析的一个对象。事实上,我们早在2024年中期策略会上提到过,参考日本股市90年代通缩环境到21世纪头20年,大致有三波上涨是值得探讨的:1995年、2002年,2012年。我们认为对应当前的A股,核心问题是:到底是类似于日本1995年、2002年,还是2012年?
1、1995年这波日股上涨过程中,日本开始出台刺激计划,并出台《公共住宅法案》,通胀在短期上行过程中带动股价上涨,但通胀下行回落又使得股价一路向下回落,本质是熊市中的暴涨,没有反转仅是反弹。
2、2002年这波日股上涨过程中,显然是房价出现企稳回升,房价企稳股价转好,本质是反弹定价,但仅是反转没有牛市。
3、2012年安倍经济学三支箭登台,日本经历短暂通胀上行在2013年之后日本通胀维持在较低水平,房价并未有大幅度回升而是维持平稳波动,但股市出现明显持续的反转式上涨,一直持续到2017年。
我们的判断是:最理想的情况是有望在迎来“12式”日股反转定价。



第七,在明确本轮快速上涨以后进入到震荡阶段,那么结构上该如何配置。我们复盘了近年来两轮类似的快速上涨后转震荡的行情,分别是2019年1月-4月的快速上涨后在2019年5月-12月转震荡、2020年4月-7月的快速上涨后在2020年8月-2021年12月转震荡,核心结论有以下两点:1、成长优于价值;2、有业绩支撑的结构性景气领域,对应当前应该是科创50指数与三季报绩优方向。
1、两段大涨后转入震荡行情简单介绍:为了和本轮大涨类比,我们要求大涨过程中上证指数在短期上涨30%左右(本轮9月18日-10月8日上证指数上涨29.06%),剔除2014-2015年牛市的异常情况外,只有2019年初和2020年中的两轮行情满足要求,两者的共同点在于:1、上证指数在基本面复苏的推动下短期(涨幅集中在5-10个交易日内)上涨30%;2、快速上涨结束后经历一轮跌幅在10%左右的快速回撤;3、回撤企稳后进入较长的震荡区间,震荡幅度维持在300点-400点左右。
2、两段大涨后转入震荡行情占优结构分析:两轮行情的共同特点是以创业板指为代表的成长风格明显占优,成长风格在2019年表现为电子、计算机、医药,在2021年表现为电力设备、有色金属等,他们的共同特点是行业景气度的提升和基本面的确定性改善。除成长板块以外的结构性景气方向,也是在大涨转震荡的行情中相对占优的,比如2019年的建材、食品饮料和家电,2021年的煤炭、化工和钢铁。



而从近两周来的市场表现来看,基本符合我们对于节后大涨转震荡的判断,从结构上看,科创半导体方向涨幅明显,10月至今124个二级行业中仅有33个收益率为正(与9月30日收盘价相比),其中大部分分布在科技行业,包括电子、军工、通信、计算机等,而主要宽基指数中,10月至今北证、科创和创业板涨幅领先,中证红利指数表现较弱,这和我们对于历史上大涨转震荡阶段,成长占优的结论也是高度一致的。

第八、COMEX黄金本周震荡上行,报收2719.60美元/盎司,上周前值2655.0美元/盎司。近期金价波动的原因如下:一、近期以色列与黎巴嫩、巴勒斯坦之间的冲突升级,以色列方面17日宣布,巴勒斯坦伊斯兰抵抗运动(哈马斯)政治局领导人叶海亚·辛瓦尔已在加沙死亡。黎巴嫩真主党17日称,其与以色列的对抗进入“新的升级阶段”。市场对黄金等避险资产的需求上升。二、美国大选到白热化阶段,两党底牌尽出,情势一片利好特朗普。10月1日副总统辩论中,万斯与沃尔兹就医疗保健、堕胎、移民、经济、中东问题等进行辩论,民调显示万斯略胜一筹,但对选情影响甚微。4级飓风“海伦妮”与3级飓风“米尔顿”先后于9月26日、10月9日,登陆佛罗里达州,横扫美国东南部,造成损失高达340亿,拜登政府应对迟缓受民众诟病。10月5日特朗普协同马斯克重回宾州集会,在近期Space X首次回收星舰等重大成果的加持下马斯克全力支持特朗普。奥巴马“说教式拉票”败坏部分非裔基本仓。黄金多头作为特朗普当选的对冲措施可能将受到追捧。
三、10月17日本周四,美国人口调查局公布的9月零售销售数据显示,美国9月零售额环比增长0.4%,超过市场预期的0.3%,高于前值0.1%,在同比方面,美国9月零售销售增长1.7%,前值为2.2%,为1月份以来的最低水平。回顾上周公布环比上升0.2%的CPI及持平的PPI数据与前月公布的9月强劲的密歇根大学消费者信心指数,9月美国的消费需求依然强劲。这表明美国市场经济增速已放缓,软着陆或已出现,可以阶段性冲退美国经济唱衰。四、10月18日本周五,美国普查局公布美国9月新屋开工数,在8月大幅反弹之后,9月下降0.5%,至折合年率135.4万套,略高于预期135万套,低于前值136.1万套。已获批信件私人住宅亦从前值147万套跌回至142.8万套。单户住宅开工数增长2.7%至折年率103万套,多户住宅开工数下滑9.4%。衡量未来开工情况的指标建筑许可下跌2.9%至折合年率143万套。单户住宅建筑许可增加0.3%至97万套。同日,美国全国住宅建筑商协会(NAHB)房产市场指数10月份升至43,预期为42,是美国房屋建筑商信心连续第二个月上升,说明抵押贷款利率下降提振了对未来一年新房需求的乐观情绪。

第九、本周美元指数报收103.4615,上周前值为102.9524,本周美元指数震荡上行。影响美元指数的因素如下:一、美国大选到白热化阶段,两党底牌尽出,情势一片利好特朗普。10月1日副总统辩论中,万斯与沃尔兹就医疗保健、堕胎、移民、经济、中东问题等进行辩论,民调显示万斯略胜一筹,但对选情影响甚微。4级飓风“海伦妮”与3级飓风“米尔顿”先后于9月26日、10月9日,登陆佛罗里达州,横扫美国东南部,造成损失高达340亿,拜登政府应对迟缓受民众诟病。10月5日特朗普协同马斯克重回宾州集会,在近期Space X首次回收星舰等重大成果的加持下马斯克全力支持特朗普。奥巴马“说教式拉票”败坏部分非裔基本仓。二、10月17日本周四,美国人口调查局公布的9月零售销售数据显示,美国9月零售额环比增长0.4%,超过市场预期的0.3%,高于前值0.1%,在同比方面,美国9月零售销售增长1.7%,前值为2.2%,为1月份以来的最低水平。回顾上周公布环比上升0.2%的CPI及持平的PPI数据与前月公布的9月强劲的密歇根大学消费者信心指数,9月美国的消费需求依然强劲。这表明美国市场经济增速已放缓,软着陆或已出现,可以阶段性冲退美国经济唱衰。三、10月18日本周五,美国普查局公布美国9月新屋开工数,在8月大幅反弹之后,9月下降0.5%,至折合年率135.4万套,略高于预期135万套,低于前值136.1万套。已获批信件私人住宅亦从前值147万套跌回至142.8万套。单户住宅开工数增长2.7%至折年率103万套,多户住宅开工数下滑9.4%。衡量未来开工情况的指标建筑许可下跌2.9%至折合年率143万套。单户住宅建筑许可增加0.3%至97万套。同日,美国全国住宅建筑商协会(NAHB)房产市场指数10月份升至43,预期为42,是美国房屋建筑商信心连续第二个月上升,说明抵押贷款利率下降提振了对未来一年新房需求的乐观情绪。

第十,在国庆期间,外资的回流成为市场焦点。港股市场的成交额创下历史记录,中国资产相关ETF也获得了创纪录的外资流入,同时人民币汇率也大幅升值一度破7。这是中美金融博弈的大背景下,在美国开启降息和经济不确定性加大的阶段,国内利用刺激政策预期吸引外资流入。随后美国做出的应对是放缓降息步伐,加剧全球地缘政治紧张局势,推动美元升值(近期日本政府释放宽松信号,日元从大幅升值转向贬值),以实现将资本留在美国的目的。

第十一,从库存周期的角度来看,根据最新截至2024.8工业企业产成品存货同比+5.10%,环比7月同比+5.2%有小幅度下滑。总体从今年以来库存同比的变化来看,当前企业库存处于底部缓慢补库存的状态,但由于PPI同比仍然下滑,目前大概率企业仍然处于被动补库存,主动补库存的动能仍然十分疲软。从细分行业的挖掘来看,我们考察库存同比上升+营收利润同比上升的细分方向(主动补库存),主要集中于:有色金属(黄金、铜)、煤炭开采(主要为动力煤)、化学原料(钛白粉等)、部分纺织服装(运动服饰等)。

第十二,从近期各类ETF流入情况来看,与节前及节后一周不同的是,本周大部分ETF基金都出现了一定幅度的净流出,宽基方面,新上市的A500ETF(+116.75亿元)以及中证A50ETF(+15.54亿元)获得了净流入,行业主题层面芯片(+10.52亿元)、医药(+4.81亿元)和红利(+16.35亿元)都获得了小幅度净流入。

第十三,与10月8日盘中最高价相比,主要核心指数目前都低于当天的高位水平,但在本周的上涨之后,北证50距离10月8日最高价仅有3%左右,科创50距离高位6%左右,而创业板指和科创100距离相对较远。

2.内部因素:财政政策发力有助于基本面预期的进一步回升
近期主要公布了社融、社零、固定资产投资等数据。三季度实际GDP增长4.60%,较一二季度有所放缓,前三季度累计同比4.8%,要实现全年达5%增长目标还需要政策端持续用力,高效落地。整体而言,总需求不足是当前经济的主要特征,这一状态在延续和加深。居民的消费倾向、企业的投资意愿、地方政府的扩张能力均处于偏低水平,这也意味着宏观经济的企稳回升难以一蹴而就。具体来看:但近期一系列逆周期政策出台力度较大,政策发力下国内宏观环境已有所改变,金融数据或已接近年内低点。中央财政通过举债和加杠杆将有效缓解地方财政压力,财政发力有望带动四季度GDP增长,随着政策逐步落地四季度金融数据有望显现政策效果。具体而言:
9月新增社融规模3.76万亿元,略高于市场预期3.52万亿元,同比少增3722亿元,低于去年同期。从分项来看,信贷增速续创历史新低,实体信贷、企业债同比少增,政府债同比大幅多增5433亿元。居民短、中长期贷款分别少增515亿元、2300亿元、3170亿元。结构上政府债仍是社融规模的主要支撑项,居民和企业信贷仍偏弱。信贷总体延续偏弱走势,但9月底政策组合拳发力且财政政策具体规模或将在十月底人大常委会确定,信心提振下10月社融结构有望改善,四季度金融数据如何改善将是观测政策效果的关键。9月末,广义货币(M2)余额309.48万亿元,同比增长6.8%,较上月末回升0.5个百分点。狭义货币(M1)余额62.82万亿元,同比下降7.4%。其中,非银存款增加7700亿元,同比多增5690亿元,结束连续7个月同比少增的态势,是本月M2回升的主要因素。M1延续跌势降幅继续扩大,但或已经接近底部。财政政策重心放在化债,将有效缓解地方财政压力,地方财政现金流改善。房地产政策力度加大,存量房贷利率下调、取消限购以及“四四二”组合政策都有利于房地产销售,地产销量企稳回升对M1产生积极影响。此外10月M1基数较低,2023年10月M1为十五年最低,10月M1受诸多有利因素影响降幅或有所收窄。
9月规模以上工业增加值和服务业生产指数同比分别为5.4%和5.1%,较上月回升0.9和0.5个百分点。制造业同比增长5.2%,其中高技术制造业增长10.1%,增长较快。分行业看,9月份,41个大类行业中有36个行业增加值保持同比增长。其中,非金属矿物制品业下降3.8%,电力、热力生产和供应业增长10.2%,铁路、船舶、航空航天和其他运输设备制造业增长13.7%,电气机械和器材制造业增长6.1%,计算机、通信和其他电子设备制造业增长10.6%。今年9月我国出口增速有所放缓,以及9月全球制造业PMI指数降至48.8%,较上月下行0.7个百分点。外需放缓背景下9月工增回升表明内需有所增长,但制造业增长压力仍大。四季度工业增加值以及制造业能否保持回升态势重点在于政策落地后内需的恢复进度。
2024年1至9月份全国固定资产投资(不含农户)累计达到378978亿元,同比增长3.4%,与1至8月份持平。这一增速是在连续半年下滑后首次止跌回稳,显示出一定的企稳迹象。9月份单月固定资产投资同比增长3.1%。其中,基建投资单月增速由8月的6.2%回升至17.6%,仍然是主要拉动因素,主要由于8月政府债券发行提速,项目建设进度加快影响。民间投资同比降低0.2个百分点,显示民营企业投资意愿仍不强。国有控股投资同比增长6.1%,本轮化债将缓释地方政府存量债务压力,财政压力减轻之后地方投融资或将进一步提升。9月房地产投资单月同比-9.4%,降幅小幅收窄。70城新建住宅价格下降6.1%,二手房价格下降9.0%,降幅扩大。房地产仍在出清过程中,对整体固定资产投资增速有所拖累。房价能否企稳还需政策端持续发力。房地产和民间投资领域仍面临较大的下行压力,后续关注政策效果,固定资产投资有望在四季度回升。
9月份,社会消费品零售总额41112亿元,同比增长3.2%,增速比上月加快1.1个百分点。除汽车以外的消费品零售额为36573亿元,同比增长3.6%。家电类同比增长20.5%,汽车增速由负转正,报0.4%,政策刺激效果明显。家电类商品表现尤为突出,以旧换新政策有效提振了家电消费。总体来看,9月社零环比改善,消费市场复苏态势明显。但前三季度社零总额增速相较去年同期有所放缓。1—9月份,社会消费品零售总额353564亿元,同比增长3.3%。其中,除汽车以外的消费品零售额318203亿元,增长3.8%。主要受二、三季度市场信心不足,消费意愿低迷影响。三季度GDP增长前三季度最低,同期社零总额增速也明显低于预期。但9月货币政策、财政政策超预期推出,有效提振居民信心,预期改善有望拉动消费市场延续修复态势。



3.外部因素:美国大选特朗普胜率回升,11月降息25BP概率大
3.1.美国大选特朗普胜率回升,摇摆州胜率差仍在民调误差范围内
美国大选投票将于11月5日正式拉开帷幕,已有部分州开启了提前投票,当前距离选举日不足一个月,两党竞争已进入白热化。自民主党重新推举哈里斯参与竞选,其支持率一路飙升反超7.13宾州枪击案后风头无两的“美国英雄”特朗普,哈里斯支持率更是在9月10日总统辩论后达到新高峰。而9月下旬以来,哈里斯的支持率不断收窄,选情焦灼两党底牌尽出。
9月下旬以来一系列事件持续发酵使得当前选情再次扑朔迷离:(1)10月1日副总统辩论中,万斯与沃尔兹就医疗保健、堕胎、移民、经济、中东问题等进行辩论,民调显示万斯略胜一筹,但对选情影响甚微。(2)4级飓风“海伦妮”与3级飓风“米尔顿”先后于9月26日、10月9日,登陆佛罗里达州,横扫美国东南部,造成损失高达340亿,拜登政府应对迟缓受民众诟病。(3)10月5日特朗普协同马斯克重回宾州集会,在近期Space X首次回收星舰等重大成果的加持下马斯克全力支持特朗普。(4)10月10日奥巴马在宾州集会拉票,称其不满“黑人兄弟”当前对哈里斯的支持率,将哈里斯纳入“黑人好女性”身份认同,批评一些黑人男性因哈里斯的女性身份而在两党之间摇摆不定,称这是“不能接受的”。从舆论反应看黑人选民对此并不买账。站在当下看,9月下旬以来,飓风事件强化了民众对哈里斯“没想法”+“无作为”的印象,奥巴马“说教式拉票”败坏了部分非裔基本仓,而万斯的副总统辩论弱化了对特朗普此前“胡言乱语”与“激进”的形象,叠加“科技巨头”马斯克的鼎力相助,此消彼长下民众对特朗普的情绪再次达到顶峰。
美国并不存在“权威”民调机构,受抽样方法及样本偏差等因素的影响,不同民调结果存在一定程度差。RCP网站通过对多家民调机构结果进行加权平均,截止10月18日哈里斯支持率49.3%,特朗普支持率47.9%,两者支持率差值从最巅峰的2.2%收窄至当前1.4%。美国博彩 平台对特朗普支持率的攀升则更加疯狂,截止10月18日,基于加密货币的预测市场Polymarket显示特朗普胜选概率达到61.9%,博彩 平台PredictIt数据显示对特朗普的押注已较哈里斯高$0.07(峰值时8月13日哈里斯超越特朗普$0.16)。从摇摆州的角度看,多家民调机构均显示出特朗普在摇摆州支持率明显回升,在北卡罗来纳州、佐治亚州和亚利桑那州始终领先,270towin甚至显示特朗普在7个摇摆州中的6个占据优势。但值得警惕的是当前的胜率差仍然在民调的基本误差之内。
美国大选到白热化阶段,两党底牌尽出,情势一片利好特朗普。但回顾2024年大选以来两党礼尚往来的竞争态势:第一次辩论拜登失态、7.13宾州枪击、哈里斯参选、第二次辩论特朗普被激怒,至今9月的系列事件,不难发现在大选中当胜利的天平向一方倾斜时会随即呈现出“骄兵必败”的反转。从历史来看,民调机构往往更倾向民主党,而博彩 平台玩家则受舆论情绪影响更深,两者数据均有偏激之嫌。两党的政策具有明显差异,基本票仓均较稳固,非重大事件对基础选票影响有限,在距离大选不足三周的当下,双方为争取中间选民举措必会层出,应警惕“黑天鹅”事件的发生,此时“稳”即是“胜”。


3.2.美国9月超预期增长,美国市场或已进入软着陆平台期
10月17日本周四,美国人口调查局公布的9月零售销售数据显示,美国9月零售额环比增长0.4%,超过市场预期的0.3%,高于前值0.1%,在同比方面,美国9月零售销售增长1.7%,前值为2.2%,为1月份以来的最低水平。回顾上周公布环比上升0.2%的CPI及持平的PPI数据与前月公布的9月强劲的密歇根大学消费者信心指数,9月美国的消费需求依然强劲。
具体来看,美国9月零售销售各分项表现稳定。9月美国除汽车外零售销售环比增长0.4%,同比增长1.7%;8月核心零售(除汽车和加油站后零售)销售环比上涨0.7%,同比上升3.7%,为连续第五个月增长。在该数据统计涉及的13个类别中,本月仅有3个类别的销售额环比下跌。其中,电子与电器商店环比大幅下跌3.3%,同比下跌4.6%,加油站环比下跌1.6%,同比下滑10.7%,反映出油价的下跌。杂货店零售环比再次提升4.0%,同比增幅7.9%,为美国零售上涨最大推动力。汽车销售环比在9月持平,同比小幅下滑0.3%,上周公布的新车与二手车CPI小幅波动并未严重影响汽车销售。
同时美国截止10月12日当周初请失业金人数减少1.9万人至24.1万人,低于前值26万人和市场预期25.9万人,在上周大幅上升后意外下降。过去一段时间,飓风“海伦妮”和“米尔顿”袭击了美国东南部,造成的破坏使许多人无法工作也无法申请福利,因此带来初请失业金人数短期剧烈波动。数据下降的另一个原因是,未经调整的基础上,密歇根州的申请数量大幅下降。这是自2022年2月以来的最大降幅,此前两周由于制造业裁员而大幅上升。
美国9月零售数据再次超预期增长,CPI与PPI基本稳定,失业率下滑,初请失业金受飓风影响合理波动,这体现出美国当前低失业率、消费强劲与通胀趋缓的现状。我们认为,美国市场经济增速已放缓,软着陆或已出现,可以阶段性冲退美国经济唱衰,虽然零售报告对扭转美联储下个月降息25个基点的预期作用不大,但它进一步表明,目前为止,美国经济几乎没有出现实质性下行迹象。

3.3.美国9月新屋开工数小幅下滑,建筑商信心指数依然稳固
10月18日本周五,美国普查局公布美国9月新屋开工数,在8月大幅反弹之后,9月下降0.5%,至折合年率135.4万套,略高于预期135万套,低于前值136.1万套。已获批信件私人住宅亦从前值147万套跌回至142.8万套。单户住宅开工数增长2.7%至折年率103万套,多户住宅开工数下滑9.4%。衡量未来开工情况的指标建筑许可下跌2.9%至折合年率143万套。单户住宅建筑许可增加0.3%至97万套。尽管单户住宅开工数有所增加,但这一比例仍低于2021年底和2022年初。
在数据公布之前,亚特兰大联储的GDPNow预测显示,继第二季度减少0.11个百分点之后,住宅投资将减少0.43个百分点。按地区划分,四个地区中有两个地区的单户住宅开工率上升,其中南部地区增长6.6%,达到五个月来的最高点,东北部地区增长10.6%。同日,美国全国住宅建筑商协会(NAHB)房产市场指数10月份升至43,预期为42,是美国房屋建筑商信心连续第二个月上升,说明抵押贷款利率下降提振了对未来一年新房需求的乐观情绪。NAHB首席经济学家Robert Dietz称:“预计未来几个季度抵押贷款利率将不均匀下降,这将改善住房需求,但由于开发和建筑贷款的贷款条件紧张,将给建筑用地供应带来压力。”
美联储将利率持续上调至20年来的最高水平的过程中,地产市场需求减弱,但房价一路飙升,新房销售占总房地产市场比重逐渐攀升。因前月环比大幅上升7.8%,9月新屋开工数的下滑或为波动回调,建筑商在最近的财报电话会议上对房屋融资成本下降的前景持乐观态度。站在当前我们认为,尽管当前利率下调,但高企的房价与美国人民负担能力之间的矛盾仍然是一个紧迫的问题,在利率达到新的供需平衡点之前美国地产市场将继续承压。

本文作者:国投证券林荣雄(SAC执业证书编号:S1450520010001),本文来源:林荣雄策略会客厅,原文标题:《【国投证券策略】主线很重要!主线在哪里?》
风险提示及免责条款
市场有风险,投资需谨慎。本文不构成个人投资建议,也未考虑到个别用户特殊的投资目标、财务状况或需要。用户应考虑本文中的任何意见、观点或结论是否符合其特定状况。据此投资,责任自负。

VIP课程推荐
APP专享直播
热门推荐
收起24小时滚动播报最新的财经资讯和视频,更多粉丝福利扫描二维码关注(sinafinance)
