转自:中国新闻网
被3·15晚会曝光的听花酒调价,销售公司刚被罚款180万
中新网5月13日电(中新财经记者 谢艺观)被3·15晚会曝光后,听花酒宣布调价!
近日,青海春天药用资源科技股份有限公司发布《关于调整听花酒标准装价格的通知》(以下简称《通知》),自5月9日起调整听花酒标准装经销商结算价,由原结算价格调整至3989元/瓶。
青海春天官网截图。《通知》中提到,通知发出日前已签约经销商,在协议约定的年度购进量配额范围内,其听花酒标准装结算价仍按照调整前价格执行;通知发出日后签约的经销商,在协议约定的年度购进量配额范围内,其听花酒标准装结算价按照调整后价格执行。
另外,所有经销商超配额部分产品的购进价格,以公司后续发布的超配额进货结算价格通知为准。
由于此次未提及调整零售价格,市场认为,听花酒标准装的终端建议零售价或仍为原来的5860元/瓶。
对于听花酒此次调价行为,白酒分析师蔡学飞向中新财经记者表示,像这种定位超高端的酒类消费品,本身工艺、产量的稀缺性是其溢价的核心来源。他认为,控量涨价也是听花酒基于自身产品定位与市场发展的主观选择。
不过网友并不买账,质疑“为何是调价,而不是查封”。
今年以来,听花酒风波不断。
今年3·15晚会曝光了高价“听花酒”国际专利未被认定,企业工作人员违法营销称这款白酒有回春功效等,遭到多地市场监管部门调查,淘宝、京东等电商平台直接下架听花酒相关产品。
听花酒背后公司青海春天药用资源科技股份有限公司也于3月15日当晚收到上海证券交易所《关于公司有关媒体报道事项的监管工作函》,并于次日收到《中国证券监督管理委员会监督检查通知书》。
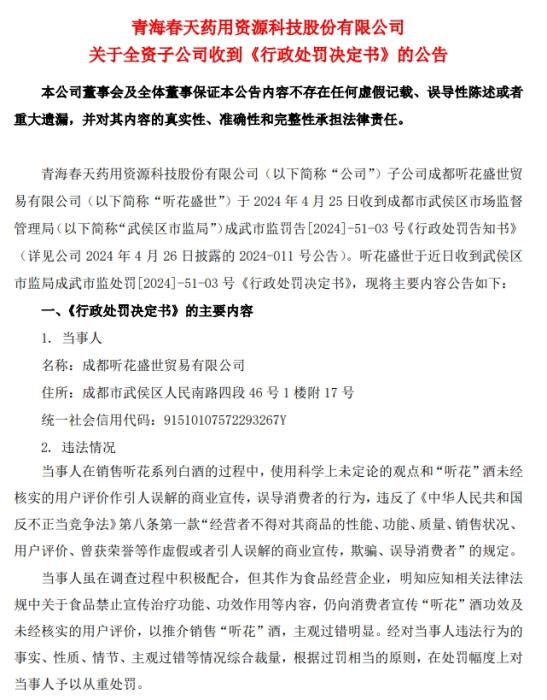
5月10日,ST春天发布公告,其子公司成都听花盛世贸易有限公司于近日收到成都市武侯区市监局的《行政处罚决定书》。
青海春天公告截图。《行政处罚决定书》显示,当事人在销售听花系列白酒的过程中,使用科学上未定论的观点和“听花”酒未经核实的用户评价作引人误解的商业宣传,误导消费者的行为,违反了《中华人民共和国反不正当竞争法》相关规定。
另外,当事人虽在调查过程中积极配合,但其作为食品经营企业,明知应知相关法律法规中关于食品禁止宣传治疗功能、功效作用等内容,仍向消费者宣传“听花”酒功效及未经核实的用户评价,以推介销售“听花”酒,主观过错明显。为此,责令当事人立即停止违法行为,并决定对当事人处罚款180万元。
青海春天财报显示,2023年其实现营业收入2.14亿元,同比增长33.52%;归属于上市公司股东的净利润亏损2.68亿元,较上年同期有所收窄。
据青海春天此前披露,因最近连续3个会计年度扣除非经常性损益前后净利润均为负值,且大信会计师事务所(特殊普通合伙)对青海春天2023年度财务报告出具了带与持续经营相关的重大不确定性强调事项段的无保留意见类型的《审计报告》,青海春天股票被实施其他风险警示,5月6日股票简称变为“ST春天”。

ST春天股价日K走势图。
中新财经记者注意到,截至5月13日,ST春天股价已连续6个交易日跌停,总市值仅剩19.61亿元。
13日晚间,ST春天发布关于股票交易异常波动的公告,经公司自查及向公司控股股东、实际控制人发函核实、确认,截至公告披露日,除公司已披露事项外,不存在其它应披露而未披露的重大事项。(完)

VIP课程推荐
APP专享直播
热门推荐
收起24小时滚动播报最新的财经资讯和视频,更多粉丝福利扫描二维码关注(sinafinance)
