全面牛市启动!如何跟进大反弹?破净股、地产股、消费股……买什么?【一键告诉你(八五折优惠,速抢!)】
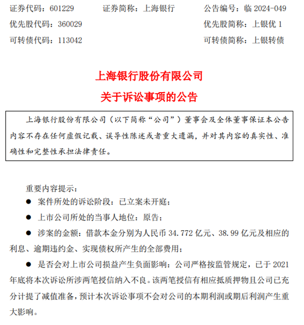
蓝鲸新闻9月28日讯(记者 金磊 肖阳 实习生)9月27日晚间,上海银行公告披露了对“宝能系”诉讼事项,本次涉案金额为借款本金人民币34.772亿元、38.99亿元及相应的利息、逾期违约金、实现债权所产生的全部费用,公司并于近日收到广东省高级人民法院的《受理案件通知书》。

具体来看,此次诉讼共涉两笔金额。深圳分行以金融借款合同纠纷为由,对深圳深业物流集团股份有限公司(以下简称“深业物流”)、宝能地产股份有限公司(以下简称“宝能地产”)、BaonengLandmarkRicherLimited(宝能置地润泰有限公司)(以下简称“宝能置地”)、深圳市宝能投资集团有限公司(以下简称“宝能投资”)提起诉讼;以金融借款合同纠纷为由,对深业物流、宝能地产、宝能控股(中国)有限公司(以下简称“宝能控股”)、姚振华及宝能投资提起诉讼。
2018年9月、10月,上海银行深圳分行通过认购信托资金向深业物流分别放款15亿元、23亿元,到期日分别为2021年9月26日以及10月18日。担保方式为深业物流、宝能地产提供不动产抵押担保,宝能置地提供股权质押等担保,宝能投资提供连带责任保证担保。截至起诉日,深业物流尚欠本金34.772亿元及利息等。
2018年12月,深圳分行通过认购信托资金再次向深业物流放款40亿元,到期日为2022年6月17日。担保方式为深业物流提供不动产抵押担保、租金应收账款质押担保,宝能地产提供不动产抵押担保,宝能控股、姚振华、宝能投资分别提供连带责任保证担保。截至起诉日,深业物流尚欠本金38.99亿元及利息等。
上海银行表示,已于2021年底将本次诉讼所涉两笔授信纳入不良。该两笔授信有相应抵质押物且公司已充分计提了减值准备,预计该诉讼事项不会对公司的本期利润或期后利润产生重大影响。

VIP课程推荐
APP专享直播
热门推荐
收起24小时滚动播报最新的财经资讯和视频,更多粉丝福利扫描二维码关注(sinafinance)
