2025年 1月,赛迪顾问正式发布《2025中国AI Infra平台市场发展研究报告》,将2025年定义为“中国AI Infra平台应用元年”。报告指出,随着人工智能技术持续向企业级场景深度渗透,AI Infra平台正逐步成为推动各行业智能化升级的重要基础设施,其市场规模与行业影响力在稳步拓展中展现出积极态势。
该报告从平台定义、核心价值、市场规模及竞争格局等多个维度,系统梳理了AI Infra平台的发展现状与未来趋势。作为支撑企业级AI应用私有化部署(Private AI)的基础软件平台,AI Infra涵盖算力管理、模型管理及应用管理三大核心能力。算力管理层提供计算、存储、网络等资源服务,确保企业拥有充足的算力支持;模型管理层支持数据治理、模型训练与部署,帮助企业高效管理模型;应用管理层则聚焦资源调度与运维运营,保障AI应用在企业中的稳定运行。这一架构设计有效解决了企业从AI模型开发到落地应用的全生命周期管理难题,为企业智能化转型提供了有力保障。
以科研领域的实践为例,天府绛溪实验室先进计算前沿研究中心是天府绛溪实验室人工智能方向的研究中心,主要研究领域为泛在智能计算体系,研究方向包括边缘算力、算力链、智能算力应用等。天府绛溪实验室先进计算前沿研究中心充分发挥自身优势,与AI Infra平台厂商合作打造新一代多模态泛在智能基础平台。该泛在智能基础平台包含算力层、协同层、模型层。其中,算力层重点聚焦边端算力领域的产品开发;协同层主要是指算力协同平台,包括数据中心与数据中心之间的算力协同、数据中心与边端算力之间的协同,以及边端不同智能算力之间的协同;模型层主要是构建多模态大模型、大小模型混合的智能体,以及面向具体业务场景的智能体应用。
市场规模方面,赛迪顾问表示,随着大模型在企业级市场应用场景的快速拓展,未来企业级AI推理应用从2024年起步将逐步走向阶段性爆发,预计到2025年中国生成式人工智能企业应用市场规模将达到629.0亿元。AI Infra平台作为打通底层硬件资源与上层应用的关键环节,其市场规模也呈现快速增长的态势。
具体数据显示,2023年,中国AI Infra平台市场规模为12.7亿元。在企业级AI应用场景持续拓展、AI应用私有化部署需求强劲、AI运营能力要求提升等因素的驱动下,中国AI Infra平台市场规模将保持高速增长,预计2024年、2025年将分别达到19.4亿元和36.1亿元,2025年同比增长将超过86%,2025年将是中国AI Infra平台应用元年。这一增速表明AI Infra平台市场具有较大的发展潜力,虽然尚未达到爆发式增长,但已展现出强劲的增长动力,凸显了其作为新兴赛道的战略价值。

(2023-2025年中国AI Infra平台市场规模及预测)
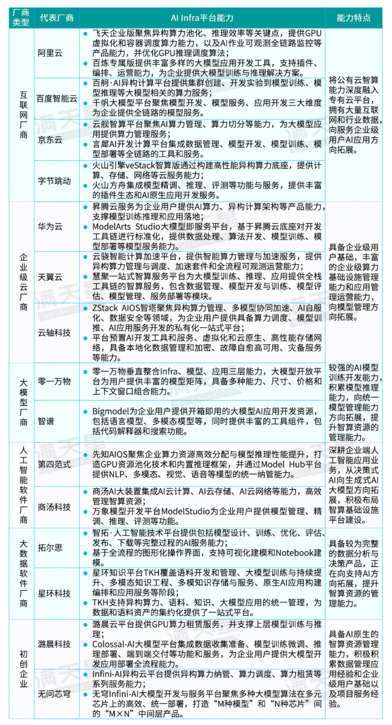
竞争格局方面,赛迪顾问指出,AI Infra平台发展尚处早期阶段,通过企业级AI应用实践不断完善并逐渐蓄势待发。不同类型的厂商基于自身能力已经在2024年首批入局AI Infra平台市场不同层级。中国AI Infra平台市场参与厂商来自几个领域,主要参与厂商包括互联网厂商、企业级云厂商、大模型厂商、人工智能软件厂商、大数据软件厂商和初创企业。
其中,互联网与云厂商凭借全栈技术能力占据领先地位,能够提供一站式的AI Infra解决方案;大模型厂商、人工智能软件厂商及大数据厂商则从模型管理层切入,逐步完善算力与应用管理能力,形成差异化竞争优势;初创企业则通过聚焦细分场景,以差异化服务积累企业级用户经验,在市场中寻找发展机会。

(AI Infra平台市场主要参与厂商产品及能力特点)
报告称,随着东方明珠生成式人工智能媒体融合创新平台、天府绛溪实验室项目等标杆案例落地,AI Infra平台有望加速从技术验证走向规模化商用,为中国数字经济高质量发展注入新动能。
报告预测,未来AI Infra平台将呈现四大发展趋势:企业用户对算力资源高效管理需求持续提升,要求平台具备更强大的算力调度和优化能力;多尺寸、多类型模型协同成为主流,以满足不同业务场景的多样化需求;兼容主流大模型的平台更受青睐,方便企业快速集成和应用先进的大模型技术;模型可观测性与资源计量能力成为私有化部署关键考量,保障企业能够实时监控模型运行状态,合理分配资源。

VIP课程推荐
APP专享直播
热门推荐
收起24小时滚动播报最新的财经资讯和视频,更多粉丝福利扫描二维码关注(sinafinance)
