一年一度高考来临,考生之后,按惯例是各家AI的答题时间。这一年AI模型圈加速迭代进化,让AI写作文,水平会有提高吗?让名师来打分,各大模型的成绩排名有多大变化?
“相较去年,AI进步很快,不再机械单一,变得有思想了。”在看完几家模型的作文后,四川南充市嘉陵一中语文教师李东林对第一财经表示。
2024年,第一财经写了一期九大模型“决战”高考,当时李东林老师在看完AI作文后,认为它们“缺一点情感和灵气”,到今年,他觉得AI已经补上了这方面,但仍达不到细腻。
“人写作,可以刻意抒情和感性,即使是思辨类题目,也需要去契合某些人的感受。”李东林认为,这是AI仍然缺少的部分。
湖南省中学语文特级教师左建国有同样的看法,他觉得Al作文整体有提升,但提升幅度不大。因为有关时代、社会与生活方面的新素材并不多,明显储存不够,尤其是在抒发个人情感方面,仍然是短板,缺少生命的温度。
左建国老师曾担任高考作文阅卷组的副组长,在高考阅卷方面有十几年的经验。“Al作文已经把考场作文变成一种可计算的拼图,形式上固然能逼近完美,但个性化的思考,以及拨动人心的语言,几乎没有看到,这是AI与真人思维的真正差别,也就难有高分与满分。”他认为。
具体到各家模型表现,去年是通义千问、元宝和豆包这三家大厂的AI排在前三,但今年,两个新入局的“选手”——谷歌的Gemini和DeepSeek空降榜单并列第一,元宝和通义千问排在第三和第四位,豆包降至第六位。
与去年同样,今年第一财经选取了国内外的九家模型,但厂商有所变化,新增了谷歌的Gemini和DeepSeek。这两个模型都在这一年里声量逐渐扩大,成为头部模型,在此次评分中,也是这两大模型作文成绩突出。

除了上述模型,第一财经也选取了海外的AI独角兽OpenAI,以及国内几个大厂玩家。去年的“AI六小虎”格局不再,从国内AI独角兽里选了月之暗面的Kimi和智谱。以上模型厂商都在业界有较高的知名度和受众,是基座厂商里有代表性的头部。
从此次作文表现看,智谱和ChatGPT表现较差排在末尾。几位老师在点评时多数提到了这两个模型的作文“论文味较重”,语言文字生硬,分析并不透彻,泛泛而谈。
不过,需要注意的是,各位老师对作文的喜好各有不同,分差部分也较大,以上打分仅供参考。李东林老师就对记者表示,评分不一定准确,他只是粗略打分,按照平时阅卷评分,误差在5分之间是正常范围。以豆包为例,有老师给了最高分,认为其内容不错,论述逻辑严密,但也有老师认为,豆包的结构不适合考场。
此外,第一财经此次测评用的是上海卷高考作文,这是一个较为思辨性的题目,论点论题较为明确,AI普遍答得都算不错。但今年高考全国一卷的作文,论题并不明显,考题用了诗歌引出,对AI就较有难度。
第一财经将AI写的全国一卷作文拿给老师看,他们反馈,这一题目AI写得有点乱,审题并不清楚。从表现上来看,AI适合写思辨类、逻辑分明的作文,任务越明确,表现越好。
9家大模型答高考作文
2025年上海高考作文题目是谈“专、转、传”,来源于华东师范大学终身教授、上海写作学会会长胡晓明,他在一篇发于“文汇笔会”的文章中,将文章归为三个字:专、转、传。他在接受采访时认为,这个题目引导考生参与当代文化生活与思想反思。
题目原文是:有学者用“专”“转”“传”概括当下三类文章:“专”指专业文章;“转”指被转发的通俗文;“传”指获得广泛传播的佳作,甚至是传世文章。他提出,专业文章可以变成被转发的通俗文章,而面对大量“转”文,读者又不免期待可传世的文章。由“专”到“传”,必定要经过“转”吗?请联系社会生活,写一篇文章,谈谈你的认识与思考。要求自拟题目,不少于800字。
第一财经记者将以上问题抛给了各家大模型,提示词一致,均为一次性生成,它们的答案以及各位教师的打分、点评如下:
一、谷歌Gemini

谷歌Gemini的作文题目是《跳出流量的漩涡:从“专”到“传”的多元路径》,这篇作文的平均分达到61.5分,有3名老师打出60分以上的分数,打出最高分的是李东林,他给的分数是65分。
李东林评价称,这篇作文在第一段直接点题,在第二段交代清楚了专、转、传三者的关系,在第三和第四段进行了正反论证,逻辑力强、论证有力,结尾还扣了题,指明了方向。
左建国则认为,谷歌Gemini的题目有深度且独特,文章论据较充实,引用了爱因斯坦相对论、马尔克斯的《百年孤独》等,缺点在于文采略显不足。
广东省某高中高三备课组组长文旭没有给出60分以上分数,但他也认为,这篇作文有一些优点,主要是分析有层次,有思路,但缺点在于观点不够鲜明、集中。
二、DeepSeek-R1

DeepSeek-R1的作文题目是《墨香深处有惊雷》,这篇文章的平均分也达到61.5,有3名老师打出60分以上的分数。
文旭给了60分,他认为这篇作文主题鲜明,语言优美,材料丰富。左建国评分59分,他认为,这篇文章题目不凡,文章语言流畅有文采,内容较充实,缺点则在于作文对题目“惊雷”的阐释不够,令人印象不深,有雷声大雨点小的嫌疑。
三、腾讯元宝

腾讯元宝的作文题目是《云巅自有通天路 何须曲径渡星河》,这篇文章的平均分达到61分。
在9篇作文中,左建国将最高分给了元宝,他的评分是63。左建国认为,这篇作文能准确把握题意,观点鲜明,语言有文采,论据涉及古今中外,异彩纷呈,结构完整,文末点题。他建议,若能增加些个人亲历感受的篇幅,文章将更精彩。
文旭只打了52分,他的理由是,这篇文章的优点是开门见山,缺点则在于材料与观点不够统一。
四、阿里通义千问

通义千问的作文题目是《从“专”到“传”,是否必须经过“转”?》,这篇作文的平均分59.75分。
在9篇作文中,文旭、有高考阅卷经验的广东潮州高中资深语文教师许珊都将最高分给了这篇作文,文旭打分64分,许珊打分68。文旭评价称,这篇作文本文观点集中,分析有深度,结构也清晰。许珊认为,这篇作文回应了问题,思路清晰,逻辑严密,具有思辨性。
左建国和李东林则指出这篇文章的一些缺点。左建国打了51分,他认为这篇作文符合题意,论据较充实,个别地方能分析到位,但题目、结构、语言都比较一般。李东林老师打了56分,他认为这篇作文思路清晰,但重点不突出。
此外,第一财经记者对文章中引用的内容进行了核查,发现文章引用了“最忌随人后,道德无多只本心”这一句,称作者是苏轼,但实际上源自黄庭坚的诗。AI幻觉仍然存在。
五、字节豆包

豆包的作文题目是《破茧成蝶:在转译中抵达永恒》,这篇作文的平均分是59分。
文珊给这篇作文打出了69分的高分,她的评价是这篇作文认识深刻,论述逻辑严密,思辨性强。李东林认为,这篇作文在首段就解读了题干并提出自己的新角度,论证过程也颇具条理。左建国认为,这篇作文议题观点较鲜明,论据较多,且内容较充实。
但一些老师点出了这篇作文结构、题目上的问题。文旭打分56分,他表示,这篇文章虽然结构清晰,但考场不太喜欢这样的结构,文章也没有明显的结尾。左建国也认为,这篇作文结构一般,一些论据与论点欠吻合。李东林认为,题目中的“破茧成蝶”有使用不当的嫌疑。
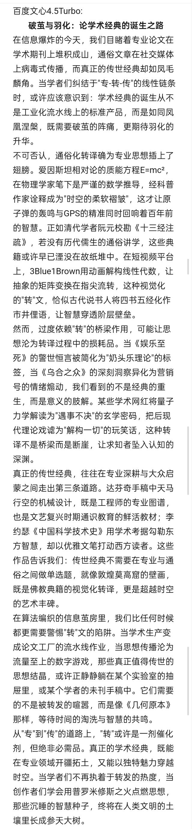
六、百度文心一言

文心一言的作文题目是《破茧与羽化:论学术经典的诞生之路》,这篇作文的平均分为58.5分。
这篇文章的最高分来自文旭的63分,他的理由是这篇作文能辩证看待问题,过渡自然,材料也丰富。
李东林和左建国分别打分56分、53分,他们认为题目或文内对题目的论证存在问题。李东林认为,文内对题目中的“诞生之路”似乎并没有说清楚。左建国认为,这篇作文结构起承转合,文意连贯题目有文采,但题目略嫌过大,文章对于如何破茧、如何羽化缺少深入表达。
七、月之暗面Kimi

月之暗面Kimi的作文题目是《化茧成蝶:专业文章的蜕变之路》,这篇作文的平均分59.5分。
这篇文章拿到的最低分是52分,来自左建国的评分。左建国认为,这篇作文观点很明确,有些句子很有文采,但论据有限。对朱自清、鲁迅的文章如何成为经典,文章应举例详叙,“化茧成蝶”才能表达到位。
李东林认为,Kimi这篇作文的题目不合适。文旭则认为,这篇作文用材料引出观点,但第一段的观点不够集中,且文内用“然而”“但”等衔接语来衔接各段,有的衔接词欠妥。
八、智谱清言

智谱清言的作文题目是《破茧成蝶:论知识传播的三重境界》智谱清言的这篇作文拿到了所有打分中的最低分41,且平均分只有50.75分。
左建国认为,智谱的题目有偏离题意之嫌,结构欠佳,语言一般化,甚至有凌乱现象。其他几位老师也提到,智谱的作文论文味较浓,语言文字生硬。
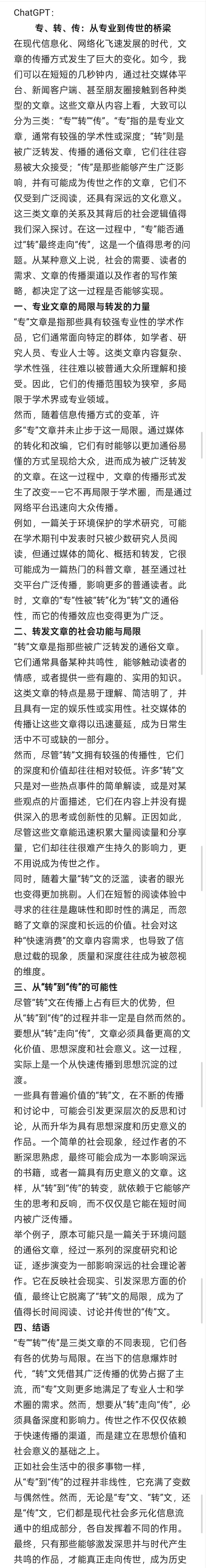
九、OpenAI ChatGPT

ChatGPT的作文题目是《专、转、传:从专业到传世的桥梁》,这篇文章的平均分是50.5分,是9篇作文中平均分最低的。
ChatGPT得到了两个较低的49分,几位老师均没有给出太高的分,也都提到标题并不合适,内容泛谈三方面,平均用力较为局限,也没有扣紧中心。
"论文味也比较浓,重在结构,而分析不够透彻。"文旭认为。
总结
一些老师肯定了AI作文的优点。
“看下来感觉AI写的作文,语言通常都不错,文内材料也比较丰富。”文旭表示。“从审题看,Al作文一般都能较准确审题,并且求稳。从结构上看,AI作文常常程式化,论说文要素完整,一般逻辑性强。”左建国认为。
许珊则指出,上海高考作文属于问题思辨性作文,重在探究回应专、转、传的关系,这些AI作文整体来看思路较清晰,逻辑严密,内容丰富,中心也比较突出。
不过,也有老师也指出AI作文的不足之处。
文旭觉得AI作文读上去还是感觉有套路。左建国则认为,这些AI作文在思维独特性方面往往存在限制,文章存在中间大两头小的问题, AI作文立意独特深刻或者偏离题意的都比较少,中间大部分中规中矩。
此外,左建国发现,AI作文也有案例堆砌,逻辑错误的问题,各个AI在语言均有自己的追求,华美富丽者有之,简洁隽永有之,凌乱胡编者也有之,但由于缺少真情实感实,AI难有个性化表达与思考。
(本文来自第一财经)

VIP课程推荐
APP专享直播
热门推荐
收起24小时滚动播报最新的财经资讯和视频,更多粉丝福利扫描二维码关注(sinafinance)
