转自:中国商报
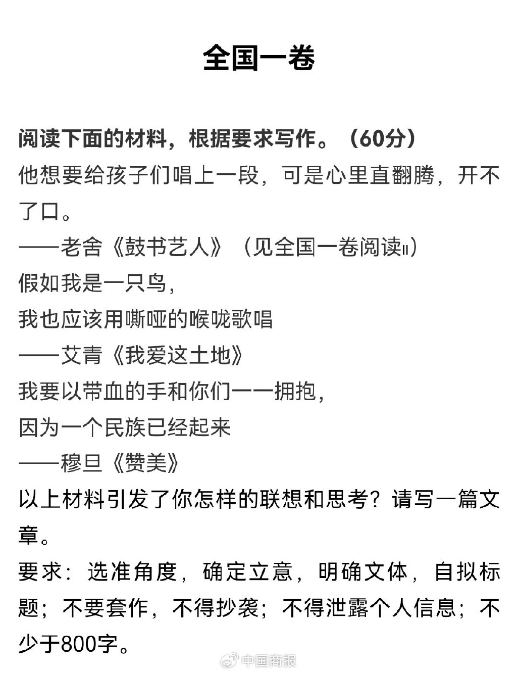
中国商报(记者 赵熠如)6月7日上午,2025年全国高考开考。首场语文科目考试结束后,作文试题受到广泛关注,“全国一卷 难”“全国一卷作文 看不懂”“高考作文 抽象”等词条同时登上热搜榜。
中国商报记者分别以“你认为这个作文题难吗”为题,询问DeepSeek、豆包、文小言、元宝、通义等AI大模型,并让它们分别写出一篇高考作文。

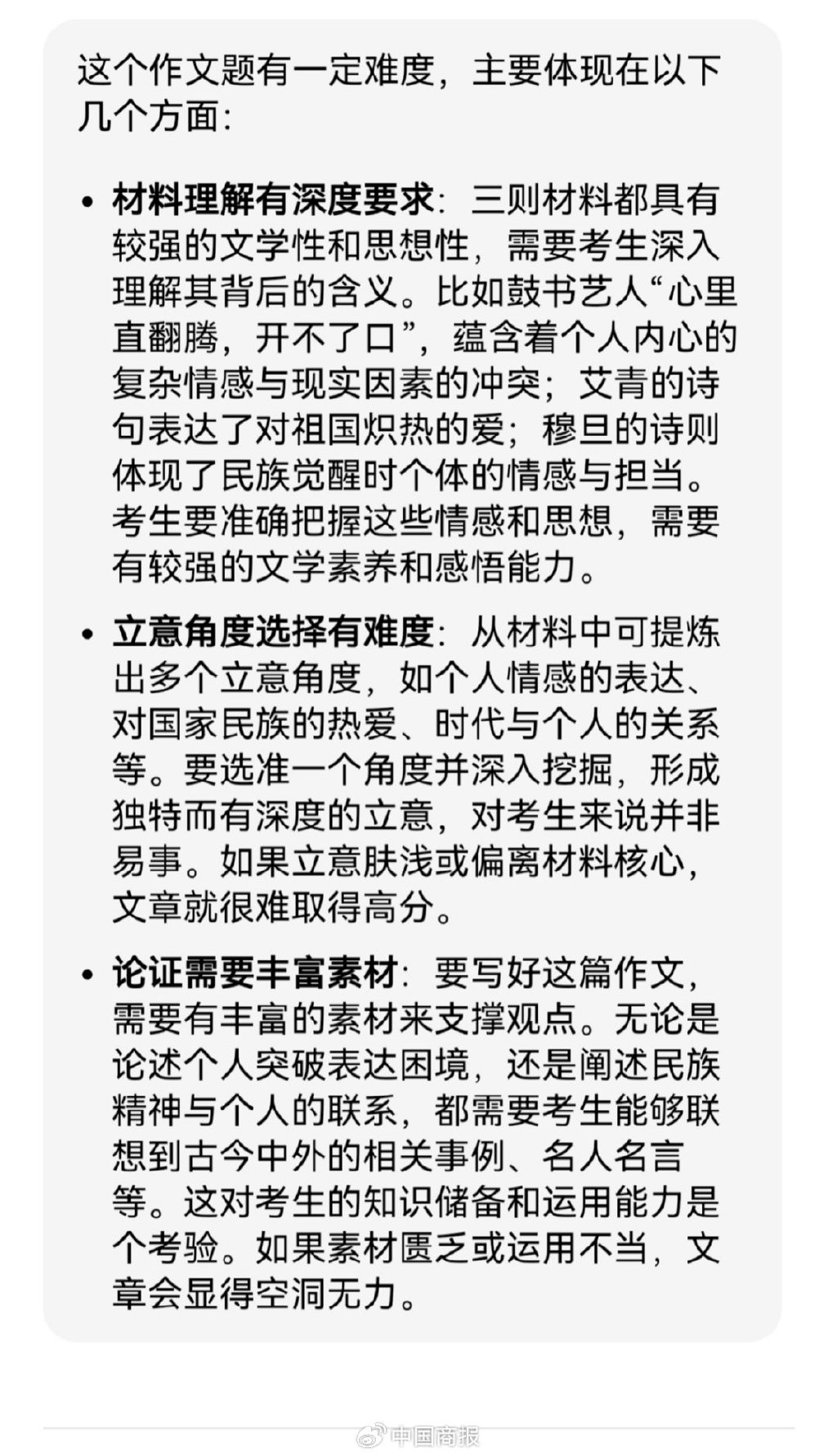
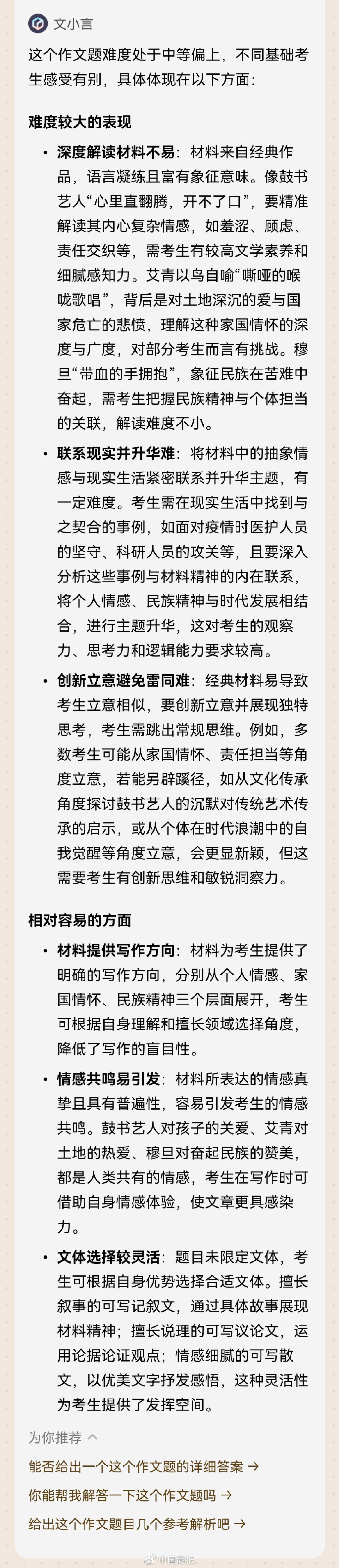
DeepSeek和文小言均认为,该作文题难度属于中等偏上,元宝认为该作文题难度属于“低开高走”,并且大模型们均从立意、主题、思想层面对题目进行了剖析。而通义大模型的回答则略显有趣:“该作文题说难也不算特别难,说简单也不算特别简单,写出来应该问题不大。”
DeepSeek:难度中等偏上



豆包:有一定难度

文小言:难度处于中等偏上

元宝:难度呈现“低开高走”特征

通义:说难也不是特别难,说简单也不是很简单

以下是AI大模型写出的作文:
DeepSeek:




豆包:

文小言:

元宝:

通义:


海量资讯、精准解读,尽在新浪财经APP
VIP课程推荐
加载中...
APP专享直播
热门推荐
收起
新浪财经公众号
24小时滚动播报最新的财经资讯和视频,更多粉丝福利扫描二维码关注(sinafinance)
