
74 岁的“庆奶”刘晓庆都要闯的霸总短剧,总是靠一些古早味配方让人看得上头。比如那些早年晋江文里才会出现的桥段:男主一言不合就甩出一张黑卡,包下整个电影院或游乐场。
对于更多普通人来说,别说不限额的黑卡,普通信用卡都正在成为“时代的眼泪”。
现在有不少人,只有在收到年费扣款的短信时,才猛然想起自己还有一张没用的信用卡。有些陷入债务危机的人还会在社交媒体上剪碎信用卡“削发明志”,甚至有的年轻人从来没开过信用卡。
信用卡,正在退潮
1985 年,中国银行珠海市分行发出了中国内地第一批信用卡,分金银两个等级。想成为持卡人,不仅要先通过审批,还要根据卡片等级往卡里预存 300 或 1000 元 [1]。
那时的信用卡,说是身份和地位的象征并不为过。四十年转眼过去,却变天了。
近几年,中国信用卡的总量屡创新低。
自 2022 年第三季度开始,信用卡和借贷合一卡总量九季度连跌,到 2024 年末仅剩 7.27 亿张。换言之,两年半时间里 8000 万张信用卡蒸发了。

停发潮下,首当其冲的是各类联名卡。
曾经,为了“钓”年轻客群办理信用卡,各大银行使出一招万物皆可联名,联名卡成为冲量神器。
当信用卡蹭上大热 IP、流量小生小花,粉丝就蜂拥而至,像 2006 年发行的国内首张 Hello Kitty 粉丝信用卡,首年就突破 230 万张 [2];而当信用卡和外卖电商、商场超市强强联手,发放各种小“羊毛”,精打细算的年轻人就被钓成翘嘴。
但到现在,泛滥的联名卡正在批量消失。我们抽取了八家银行进行情况统计,在 2022 年至 2024 年,它们共停发 413 种联名卡,其中停发的企业联名卡最多。像存续时间达 17 年的“老网红”沃尔玛联名卡,在刷卡金兑换比例一再缩水后,2023 年最终正式退出历史舞台 [3]。
近三年内,已有 69 种与热门 IP 相关的联名卡被停发,其中不乏《王者荣耀》《鬼灭之刃》等知名大 IP。

可谓成也萧何,败也萧何。IP 联名卡的卡面设计得如“谷子”般精致,吸引了不少年轻人收藏。只是,卡拿到手却不刷,发出去的卡最终就成了“睡眠卡”。
而 2022 年银保监会、央行发布信用卡新规限制“睡眠卡”比例 [4],催使各大银行大刀阔斧清卡。
不少银行以“合作到期”为由停发联名卡,但也有券商银行业分析师坦言,这恐怕是“双方合作未能达到银行预期”的委婉托辞 [5]。
联名卡被清理背后,是信用卡难以开拓年轻市场的困境。是的,现在喜欢用信用卡的那批人还是老面孔。
根据 2022 年金融数字化发展联盟调查,当下信用卡持卡人平均年龄为 33.4 岁,平均个人月收入超过一万元,主力军仍是 80 后和 95 前 [6]。
年轻人,怎么就不爱用信用卡了呢?
这届年轻人,为什么不用信用卡了
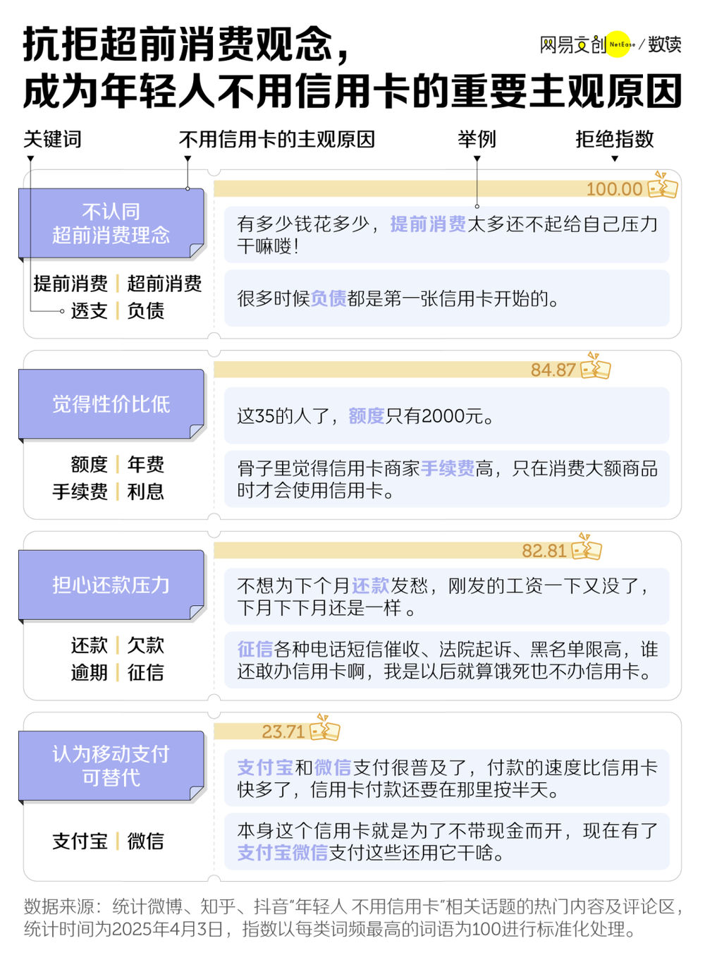
早在去年三月,#为什么年轻人不爱用信用卡了# 的话题就登上过热搜。在社交平台的相关搜索结果里,我们找到了信用卡在年轻人中失宠的原因。
最主要的原因是,在当下的大环境中,“花明天的钱,享受今天的生活”已经不合年轻人的胃口了。
不用信用卡的年轻人不想花钱一时爽,还款火葬场,把钱攥在手里才有安全感。
社交平台上越来越多“月薪 3000,一年存两万”的帖子爆火,央行每年的储户问卷调查结果也显示,受访者选择“更多储蓄意愿”的比例从 2018 年的 44.1% 上涨到 2024 年的 61.4%,涨幅接近 40% [7]。

而那些“抠学”十级的年轻人,则发现了信用卡性价比的悖论:额度少的普通卡,花呗、借呗给得都比它大方;而权益好些的白金卡、钻石卡,年费、手续费都不低,或是需要用高消费来养着。
还有年轻人害怕逾期被暴力催收,因为几千块在亲人同事面前“社死”;也有年轻人单纯害怕麻烦,找店员用 POS 机刷卡经常碰壁,微信、支付宝扫码方便多了。
除了主观原因,信用卡“羊毛”缩水等的客观弊端,也成了促使很多人弃卡的最后一根稻草。
积分兑换越来越难,商品假上架,到点就秒售罄,换星巴克代金券都要拼手速,换支普通护发素甚至需要几万积分外加 39 元 [8]。
开卡时约定的积分抵扣年费时常失效,多倍积分活动减少后,积分获取也愈发艰难;而当银行随意修改积分兑换比例侵害消费者权益,选择诉讼和投诉的只是少数,大多数人选择咽下苦果。

不止积分福利缩水,信用卡的整体权益也在持续缩水。白金卡遍地走,却大多名不副实:自带权益少,不只没有免费高尔夫等拉风权益,就连打工人最需要的机场贵宾厅福利都不具备。
和国外对比,国内的信用卡福利算是少得可怜。
例如,作为消费大国,美国不少银行开卡就送几万积分、几百刀的开户奖励,而国内可能就送个乐扣杯;美国信用卡返现 3~5 个点很常见,而国内银行卡不出境消费返 1% 都有难度。而今权益再缩水,差距就更大了。
银行越发抠抠搜搜,不少被激怒的持卡人干脆选择停用信用卡,不想再受这份气。
信用卡生意,银行正在负重前行
信用卡在年轻消费者中日渐失宠,银行要打理这盘生意,也变得愈发吃力。
近几年,信用卡发卡量持续下滑,从不断出现的停卡公告也可以看出,其中不乏银行的主动为之。银行可太想清理掉睡眠卡了,毕竟睡眠卡也占设备容量,是纯纯的成本投入 [9]。
而相比开卡不用,银行更头疼的,是借出去的钱收不回来。
2020~2022 年,全国信用卡逾期半年未偿信贷总额稳定在 800 多亿元。2022 年后信用卡数量、人均持卡量在下降,但不良贷款却在增加,2024 年达 1239.64 亿元,同比增长 26.31%。

对于银行来说,存款业务是负债,借贷业务才是营收,只不过营收的前提是“好账跑赢坏账”,不良贷款总额大幅增加,银行们很难不“压力山大”。
这背后是一个难解的张力:优质客户不办卡,急着办卡的往往征信评分不太漂亮。获客难,风险控制也难,信用卡生意俨然“烫手山芋”。
除了借贷,信用卡还影响着银行的另一盈利点——手续费。有银行 2024 年报直接指出,信用卡线下交易手续费收入下降,是导致银行卡手续费收入下降的主因 [10][11]。
而从 2019 年到 2024 年,我们统计的八家银行中,有六家银行卡手续费呈现整体下降趋势,有的降幅甚至达 30%。

银行卡手续费,主要包括刷卡手续费、信用卡取现手续费、年费等。而在当下的中国,移动支付实在是太发达了,不说带卡出门麻烦,连用 NFC 的银联闪付、Apple Pay 也鲜有拥趸,就算你想刷卡,许多商店根本都没有 POS 机。
不仅国内地盘失守,出国这个刷信用卡的固定场景也开始被微信、支付宝分走一杯羹。在日本、韩国等国家,微信支付六笔就可以享受最优惠率,比银行汇率划算很多;支付宝则开始试点境外 NFC 支付。
当消费者将不方便、不实惠的信用卡束之高阁,银行也在顺势对这盘越发难做的生意进行“瘦身”。在这奇异的“双向奔赴”下,信用卡难免越来越少。
当然,只要信用卡积分体系和免息期依然存在,就始终会有一批玩卡的人。只不过,当“羊毛”越来越难薅,“玩卡人”到底要花多少精力才能保证不是“被卡玩”?
参考文献:
[1] 央视网. (2018). 中国内地第一批信用卡:先存钱再消费. Retrieved 13 April 2025 from https://tv.cctv.com/2018/12/16/ARTIAbMUT12FBevwBEZk8vvO181216.shtml.
[2] 薛彦文. (2024). 银行为什么要停发联名卡?. 财联社. Retrieved 13 April 2025 from https://www.cls.cn/detail/1757158.
[3] 交通银行. (2023). 关于转换交通银行沃尔玛信用卡的公告. Retrieved 13 April 2025 from https://creditcard.bankcomm.cn/content/notice.html?tab=1&device=pc.
[4] 中国银保监会, & 中国人民银行. (2022). 中国银保监会 中国人民银行关于进一步促进信用卡业务规范健康发展的通知. Retrieved 13 April 2025 from https://www.gov.cn/zhengce/zhengceku/2022-07/07/content_5699827.htm.
[5] 彭科峰. (2025). Bilibili也不讨喜?建行、邮储继续停发联名信用卡,去年约百款联名卡退出市场. 财联社. Retrieved 13 April 2025 from https://www.cls.cn/detail/1930457.
[6] 金融数字化发展联盟, & 银联数据. (2022). 守正出奇,行稳致远——疫情重塑下的信用卡市场研究报告.
[7] 中国人民银行. (2018-2024). 城镇储户问卷调查报告.
[8] 上海市消保委. (2023). 这些银行积分商城兑换“买到就是赚到”?!其实并不见得……. Retrieved 13 April 2025 from https://mp.weixin.qq.com/s/afhNEaNPmMutvSyOB6fivQ.
[9] 何柳颖, & 王姝. (2025). 消失的8000万张银行卡:信用卡何以“退潮”. 界面新闻. Retrieved 13 April 2025 from https://m.jiemian.com/article/12403159.html.
[10] 招商银行. (2025). 招商银行2024年度报告.
[11] 平安银行. (2025). 平安银行2024年度报告.

VIP课程推荐
APP专享直播
热门推荐
收起24小时滚动播报最新的财经资讯和视频,更多粉丝福利扫描二维码关注(sinafinance)
