来源:DeepTech深科技
近日,北京齐禾生科生物科技有限公司(下称“齐禾生科”)首席技术赵天萌博士与团队提出一种名为 QBEmax 的新型碱基编辑系统。
该系统通过对编辑器结构的精巧重排与优化,在保持高效编辑的同时,显著提升了产物纯度,并降低了脱靶效应及 indel(插入/缺失)副产物的产生,为 CAR-T(Chimeric Antigen Receptor T-cell, 嵌合抗原受体 T 细胞)细胞治疗、罕见病治疗及生物育种等领域提供了强有力的工具支持。
日前,相关论文以《QBEmax 是一种序列置换且内部受保护的碱基编辑器》(QBEmax is a sequence-permuted and internally protected base editor)为题发表在 Nature Biotechnology[1]。齐禾生科胡佳成博士是第一作者,赵天萌(Kevin Tianmeng Zhao)博士担任通讯作者。

Nature Biotechnology)
基因编辑技术,特别是 CRISPR-Cas9,为生命科学带来了革命性变化,但其“剪刀”机制在切开 DNA 双链后,细胞自身的修复结果往往难以精确控制。为此,碱基编辑(Base Editing)等更为精准的技术应运而生,它们能在不造成 DNA 双链断裂的前提下,实现单个碱基的精准替换。
值得一提的是,赵天萌博士的博士生导师、美国哈佛大学教授和霍华德休斯医学研究所研究员刘如谦(David Liu),正是因其在碱基编辑和引导编辑领域的开创性工作,于近期荣获“科学突破奖”(Breakthrough Prize)。
尽管现有碱基编辑器已取得显著成就,但仍面临产物不纯、副产物及脱靶等问题,限制了其临床应用。赵天萌向 DeepTech 表示,这些“痛点”,尤其是在对精准度要求极高的疾病治疗领域,是团队研发 QBEmax 的初衷。

QBEmax 的核心创新在于其独特的蛋白质结构设计。研究团队摒弃了传统碱基编辑器中将脱氨酶简单融合在 Cas 蛋白末端的方式,而是对 Cas 蛋白的功能域进行了整体性结构重排,并将脱氨酶“内嵌”到重排后蛋白的特定区域。
这种被称为 QBE(Q base editors)的设计,结合了 Cas9 蛋白结构域的环化(circularizing domains)与脱氨酶的内部嵌入(inserting a deaminase internally)。通过筛选,团队最终获得了综合表现优异的 QBEmax,其搭载的 mini-Sdd9 脱氨酶展现出卓越的编辑特性。
实验数据显示,与广泛应用的 BE4max 系统相比,QBEmax 在保持相当编辑效率的同时,indel 副产物平均降幅达 56.6%。尤为关键的是,编辑产物纯度显著提升至 99.4±0.4%,特定条件下可高达 99.8%。赵天萌强调,在众多优化指标中,纯度被置于首位,因为在治疗应用中,任何非预期的编辑都可能引入新的致病突变,其潜在风险不容忽视。

QBEmax 的设计与表征(来源:Nature Biotechnology)
在脱靶效应控制方面,QBEmax 同样表现出色。通过 R-loop 实验和转录组测序分析,QBEmax 的 DNA 脱靶降低了 40-83%,RNA 脱靶也降低了 29%。这些改进得益于 QBEmax 更为稳定和紧凑的整体结构。研究团队利用 AlphaFold3 人工智能模型进行的结构预测和分子动力学模拟显示,QBEmax 的特殊设计使其能更好地保护 R-loop(基因编辑过程中形成的特殊核酸结构)中暴露的单链 DNA,减少了细胞内尿嘧啶 DNA 糖基化酶(UNG, Uracil DNA Glycosylase)等修复酶的干扰,从而提高了编辑的纯度和精准度。
QBEmax 的优异特性使其在多个前沿领域展现出巨大应用潜力。在 CAR-T 细胞疗法中,通常需要对 T 细胞进行多基因编辑以增强其抗肿瘤效果和持久性。QBEmax 的高纯度和高效率使其成为理想选择。
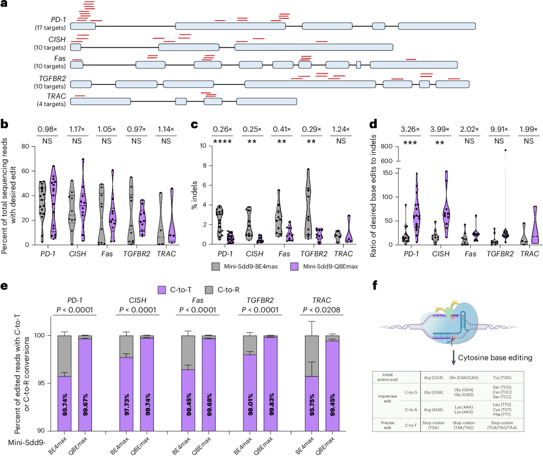
研究中,团队利用 QBEmax 成功对与免疫排异和移植物抗宿主病(GvHD, Graft-versus-Host Disease)相关的 5 个靶基因(CISH、Fas、 PD-1、TGFBR2 和 TRAC)进行了高效的多重基因敲除,且产物纯度高、indel 低。赵天萌解释说,相比 CRISPR Cas9 在多点切割时可能带来的细胞毒性,碱基编辑器一次只改变单个字母,对细胞更友好,尤其适合多基因同步改造。

CAR-T 靶点的多重碱基编辑基因敲除(来源:Nature Biotechnology)
对于许多由单碱基突变引起的罕见病,QBEmax 也提供了新的治疗可能。约有 45% 的已知遗传疾病由单个字母错误导致,碱基编辑正是修正这类错误的理想工具。此外,在生物育种领域,QBEmax 也有望用于改良作物性状,如提高玉米、大豆的产量等。目前,相关工作已在开展中。
回顾 QBEmax 的研发历程,赵天萌坦言,最具挑战性的环节莫过于蛋白质结构的重组与优化。他将其形容为如同“大海捞针”,需要在庞大的可能性中寻找那个能同时实现高效率、高纯度、低脱靶的最佳结构域排列组合。QBEmax 的优异性能,是在 20 个不同基因位点和 5 种不同细胞系中经过广泛测试和验证的结果。
目前,该团队已为 QBEmax 技术申请了相关专利,并通过 FTO(Free to Operate,专利自由实施)分析,确认其在中国应用风险较低。赵天萌表示,QBEmax 将对科研领域开放使用,欢迎学界同仁共同探索其潜力;同时,团队也积极寻求与产业界的合作,期望推动这一工具在疾病治疗、动物模型构建等商业场景中发挥其独特优势。
尽管 QBEmax 代表了当前碱基编辑工具优化的一项进步,但赵天萌认为,该领域未来的重点将更多地转向实际应用以及开发如大片段 DNA 定点插入等新技术。
参考资料:
1.Hu, J., Guo, M., Gao, Q. et al. QBEmax is a sequence-permuted and internally-protected base editor.Nature Biotechnology (2025).https://doi.org/10.1038/s41587-025-02641-9
排版:初嘉实
“掌”握科技鲜闻 (微信搜索techsina或扫描左侧二维码关注)










