IT之家 6 月 1 日消息,小米汽车官方今日公布了 SU7 车型的 6 月限时购车权益。6 月 1 日至 30 日,下定用户可享受:
赠送价值 8000 元 Nappa 真皮座椅
小米辅助驾驶终身免费使用权
限时金融优惠,年化费率低至 2.5%,首付 15% 起,最长 60 期
基础权益:
整车质保:5 年 / 10 万公里(以先到者为准)
关键零部件质保:8 年 / 16 万公里(以先到者为准)
易损易耗件质保:1 年 / 2 万公里(12V 蓄电池:4 年 / 8 万公里)
免费道路救援:整车质保期内质量问题产生的车辆无法行驶
车载网络:送三年上限 15G / 月

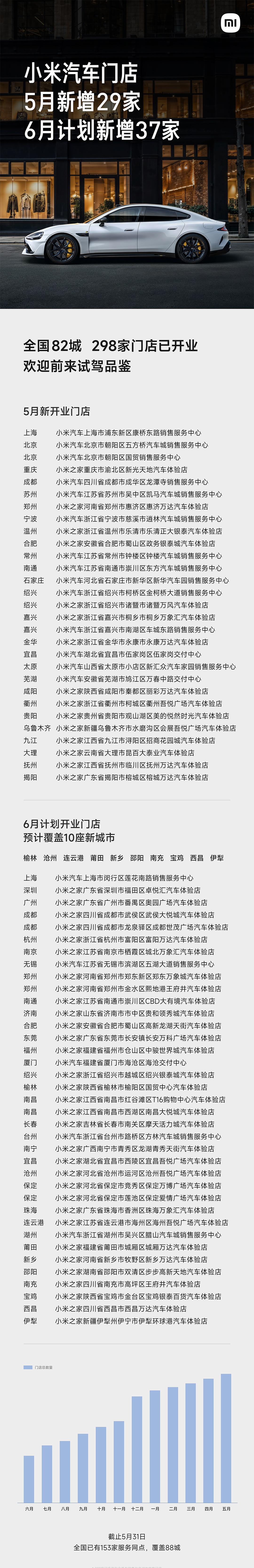
IT之家注意到,小米汽车 5 月新增 29 家门店,全国 82 城已有 298 家门店;6 月计划新增 37 家门店,预计覆盖宝鸡、沧州等 10 座城市;截至 5 月 31 日,全国已有 153 家服务网点,覆盖全国 88 城。

新浪科技公众号
“掌”握科技鲜闻 (微信搜索techsina或扫描左侧二维码关注)










