又到了万物复苏的季节,空气中到处弥漫着泥土、青草和花香,有好奇的网友们就说了,植物为什么会有气味?而且不同植物气味都不一样,有香的,有臭的,有的辣,有的腥,甚至还有类似荷尔蒙味道的植物,比如武汉城市里布满的石楠。

其实,植物散发气味,事实上是一种极其常见的情况。今天就来和大家聊聊。
01 植物为什么会有气味呢?
为一种自然界中的合成工厂,植物合成了大量的化学物质,据不完全统计,植物合成和释放的,低分子量次生代谢物超过了10万种,其中,不少都具有挥发性,这就是我们嗅到“植物气味”的缘故。

事实上,对于植物气味的研究,一直都是一个专业领域。下面就来介绍一下。
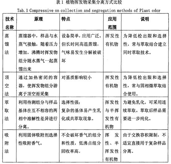
02 植物气味是如何取样的?
植物气味的取样技术主要包括:
1,采集(collection)。植物气味目前的采集有很多方法,比如固相微萃取,比如顶空法,比如毛细管吸附剂法等,反正一个原则,就是把植物气味分子捕获起来。

通过上述办法,把气味捕获到了。但是我们知道,捕获到的气味分子,往往是浓度比较低,比较分散,毕竟我们大部分看到的是无色的气味,而不是这种滚滚的浓密物质。

那么,完成了植物气味捕获,下一步就要做的是浓缩。
2,浓缩(concentration)。关于浓缩,相信做生物的人对此不陌生,比如我们常见的浓缩仪,就是用真空的办法去浓缩掉多余的水分等。

目前常见的浓缩技术,我做了个简表如下图所示

反正就是依据不同的样本选择合适的浓缩办法。下一步就是对植物气味成分进行分析喽。
03 植物气味的分析
最常见的化学成分分析法,是色谱的办法,所谓色谱。
色谱又称色层法或层析法,是一种物理化学分析方法,它利用不同溶质(样品)与固定相和流动相之间的作用力(分配、吸附、离子交换等)的差别,当两相做相对移动时,各溶质在两相间进行多次平衡,使各溶质达到相互分离。
这就是一个常见的色谱仪

当把各种物质注入到色谱仪中,然后它会进行相应的分析和判定,最后给出物质的色谱图。

专业人士根据色谱图结果进行分析比对得出这组实验中植物气味的组成成分。
04 植物气味和对人体有害是否相关?
植物气味不是判断是否对人体有害的依据。通过大量分析研究,目前基本上可以判定,植物的气味物质主要包括以下成分:萜类、烷烃、烯烃、醇类、酯类、含羰基和羧基类物质(Penuelas 和Liusia 2003)。可以做一下简单的分类如下:
1,花、果实释放的气味物质。主要是芳香化合物、萜类化合物、酯类物质以及一些含氮、硫化合物。

这些化合物,往往具有一定的香气。比如,芳香化合物,其特征就是含有苯环(当然也有不含苯环的例子),命名的原因是因为他们本身具有芳香的味道。

吲哚,是吡咯与苯并联的化合物,是香水的重要组成成分,就是含有很好的香味(当然吲哚太浓的时候就很不愉快喽)。
2,由营养组织如根茎等释放的挥发性物质。不少植物的营养组织,比如根茎叶等都可以释放出挥发性物质, 使得树木本身也具有了相应的味道。比如,香樟树有一股樟脑的味道,可以用来驱虫;比如松树,会有一种松脂的味道。这些物质释放出来的气味主要组成成分是萜类、脂肪酸衍生物如挥发性的醛类和醇类化合物。

这些气味本身就是树木的一种组成,是树木代谢的正常物质。几乎所有的树木都有味道,要是没有味道,反而奇怪了。
05 植物的气味有什么作用呢?
说了半天,那植物的气味到底有什么作用呢?
1,调节植物的生长发育。植物的挥发性物质可作为一种细胞调控信号,来影响植物的生长发育,最典型的就是乙烯。乙烯就是一种常见的挥发性物质,它的作用就是调节植物的成熟。可以让植物的种子解除休眠,可以让花开放,还可以催熟。

2,改善植物生理,事实上,植物的气味还可以具有一定改善植物生理的作用

比如,异戊烯就可以帮助植物来抵御高温。当温度升高时候,植物会分泌异戊烯,而这种物质可以让野葛等叶片的光合作用细胞器耐热能力提升,于是对抗了热损伤。
3,植物-动物信号通讯。这一点很好理解,比如植物开花,释放出香味,会吸引很多昆虫飞过来,帮助植物进行花粉传播;植物成熟后释放气味,也可以吸引动物前来食用,然后把这些果实的种子带到各地进行播种。

当然了,也有部分植物分泌一些不好闻的具有警告性的气味,简直就是四个字:生人勿近。
到这里,科普基本完了,相信你对植物的气味问题有了一个基本的了解。
不同植物挥发的气味会影响人的情绪。有的气味会让人感到愉悦,当然也有的会让人感到焦虑不安等。比如被称为“百草之王”的薰衣草,香气清新优雅,性质温和。是公认为最具有镇静,舒缓,催眠作用的植物。可以舒缓紧张情绪、镇定心神,平息静气,愈合伤口,去疤痕。

“掌”握科技鲜闻 (微信搜索techsina或扫描左侧二维码关注)










