快科技2月25日消息,日前,格力电器发布公告,公司第十二届董事会任期即将届满。
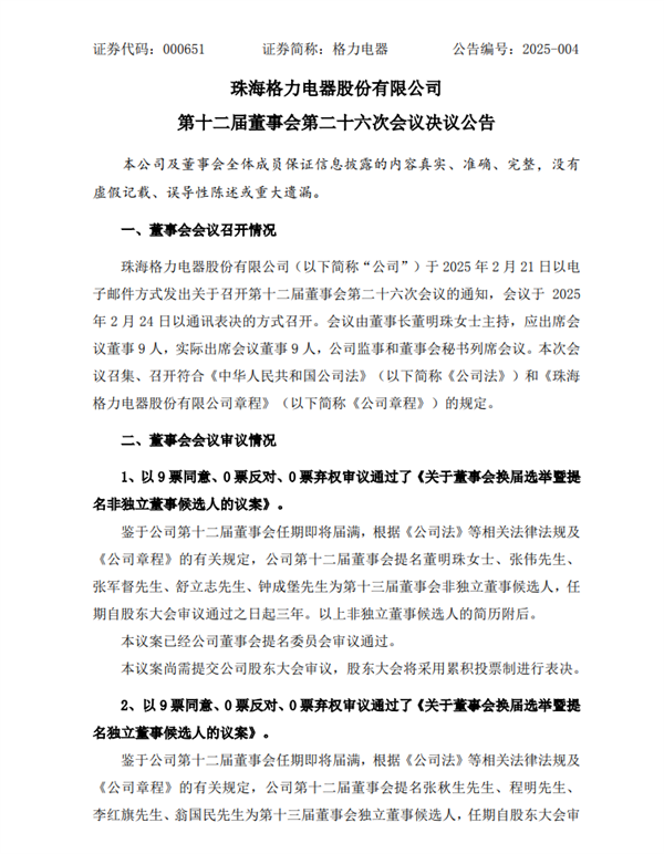
根据公司法等有关规定,公司第十二届董事会提名董明珠、张伟、张军督、舒立志、钟成堡为第十三届董事会非独立董事候选人。
议案已经公司董事会提名委员会审议通过,尚需提交公司股东大会审议。
据了解,董明珠生于1954年,现年71岁,她于1990年加入格力电器,2001年至今担任格力电器总裁,2012年至今担任格力电器董事长。
2025年2月底,董明珠即将结束格力电器董事长任期,是否退休成为悬念。
近年来,格力和董明珠二者的品牌关联度逐渐加深,从“董明珠的店”到“格力董明珠店”,再到现在的“董明珠健康生活家”,董明珠的个人印记似乎愈发深刻。
按照当前格力持续强化董明珠IP的情况来看,其大概率将连任,短期内可能并不会退休。

据悉,在近日上线的企业家随访式对谈节目《酌见》第二季第三期中,董明珠透露,已经找到格力接班人,有三四个预备人选。

“现在我已经有几个苗子在不同的平台,不同的岗位,关键要有一个人出来”。董明珠说。

值得一提的是,这已经不是董明珠第一次谈接班人话题了,此前,孟羽童、王自如都被传是董明珠培养的下一个接班人,但两人都相继离开了格力。
在孟羽童离开格力后的,董明珠就曾在格力电器股东大会上谈到了接班人问题。
董明珠表示,不乏有人想接班,但怎么样的人才能接班,企业内部发展有自己的规矩。
“诚信的企业才能培养出优秀的人,志不同不为谋。”她还称企业一把手要把企业视为自己的生命,要有奉献的精神。
【本文结束】如需转载请务必注明出处:快科技
责任编辑:拾柒
新浪科技公众号
“掌”握科技鲜闻 (微信搜索techsina或扫描左侧二维码关注)










