根据《视频号带货短视频宣传规范》新规意见征集(以下简称《规范》)文件,微信团队开始规范短视频带货行为。
如果深究,则更是像为规范推客和达人带货而制定的详细条例。尤其是在附则中重点提到达人带货规则如与《视频号橱窗达人违规管理规则》冲突,则以本规则为准。

《规范》明确了适用范围,适用于所有微信小店带货者及视频号橱窗达人。
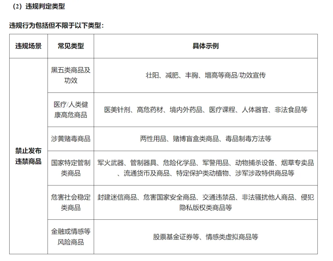
在商品推广方面,新规对禁止推广的违规商品进行了详细规定。其中,违禁商品被严格禁止,包括 “黑五类” 商品及功效宣传,如壮阳、减肥等;医疗人类健康高危商品,如医美针剂、高危药材等;涉黄赌毒商品;国家特定管制商品,如军火武器、管制器具等;危害社会稳定商品;金融或情感等风险商品。

对于假冒、山寨商品,新规同样持零容忍态度。无授权资质售卖品牌商品、故意规避品牌售假行为、售卖山寨商品等行为均被禁止。此外,推广超范围商品也在禁止之列,包括超出开放类目商品、商家无资质售卖定向准入类目商品等。

在内容营销方面,《规范》强调禁止发布虚假宣传信息。使用广告极限词、货不对板、商品信息不符、价格不一致、误导性营销、虚假功效等行为均被严格禁止。同时,不当营销手段也在禁止范围内,如卖惨营销、演戏炒作、价格不当、虚假福利、热点事件营销等。引导私下交易的行为同样被明令禁止,包括引导私下建联、脱离短视频交易等。

无独有偶,在另一份官方发布的《关于<微信小店「发布虚假宣传信息」实施细则-20250225版本>修订公示通知》中,对商家侧也更新了发布虚假宣传信息实施细则,其中虚假宣传信息是指商品的关键信息与实际情况不一致,如规格、品牌、材质、尺寸大小、重量、颜色、品种、数量、产地、成熟度、物流方式、运费、价格、售后服务等。
无论是对商家还是达人,官方都给出了相应的处罚措施。
对于达人违规行为,平台将采取相应处理与处罚措施。情节轻微的,将给予警告,并对违规短视频、商品进行解绑和限流、屏蔽;情节一般的,除上述措施外,还将禁止达人在一段时间内进行短视频带货;情节严重的,将对达人历史带货短视频进行全量下架,并永久禁止达人进行短视频带货和使用视频号橱窗功能。
对商家侧则是:
1)情节轻微的,处下架违规商品,以及禁止上架商品,延长店铺订单货款结算周期,限制货款提现,限制保证金提现,禁止上架商品和限制提现期限3~7天;
(2)情节一般的,处下架违规商品,以及禁止上架商品、延长店铺订单货款结算周期,限制货款提现,限制保证金提现,禁止上架商品和限制提现期限7~15天;
(3)情节严重的,处下架全量商品,以及禁止上架商品、延长店铺订单货款结算周期,限制货款提现,限制保证金提现,禁止上架商品和限制提现期限15~30天;
(4)情节特别严重的,处永久禁止上架商品,并下架全量商品、以及延长店铺订单货款结算周期、限制货款提现、限制保证金提现,限制提现期限30~180天。
另外,附则部分还指出,达人应及时自行下架违规短视频,平台将根据本规则对发布内容进行处理。若本规则与《视频号橱窗达人违规管理规则》冲突的,以本规则为准。
注:文/见实,文章来源:见实(公众号ID:jianshishijie),本文为作者独立观点,不代表亿邦动力立场。
“掌”握科技鲜闻 (微信搜索techsina或扫描左侧二维码关注)










