债转股失败 自救路难走
高合“复活”后,哪吒那边也有了动静,不过两者解决的方式殊途同归:
老板可能得退位。
根据21世纪经济报道,哪吒汽车为了减轻债务盘活自己所实行的“债转股”方案基本宣告失败,原因是仍有数亿元的债务无法得到解决。
有投资方还想保住哪吒,但条件是罢免哪吒汽车创始人、董事长兼CEO的方运舟。

而在这个消息不久前,哪吒汽车创始人方运舟所持浙江合众新能源汽车有限公司2000万元股权被浙江省桐乡市人民法院所冻结。
紧接着,哪吒汽车位于上海的总部外墙的“哪吒汽车”LOGO,被连夜拆除,体验中心门头标牌也被移除。
短短一个月,从被申请破产到“债转股”失败,一波接一波的负面事件,正在不断吞噬哪吒汽车本就不多的生机。
01 “债转股”挫败
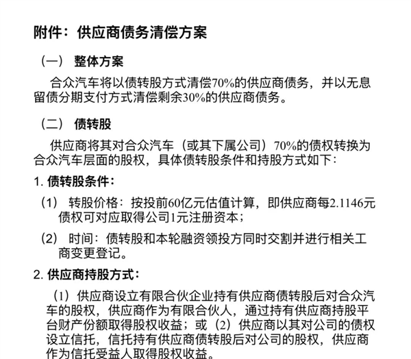
今年3月份,哪吒汽车为了减轻自己的债务压力谋求资方下场救助,组织了一场以“化债”为目的供应商大会。
计划将供应商70%的债权将转化为合众新能源的股权,剩余30%的债权则将作为无息留债以现金方式分期清偿,债权平均分为15期,今年5月开始按每月1期的支付进度进行清偿。

虽然供应商不情不愿集体抵制,但好歹能看到回头钱,“债转股”的方案也在按计划执行中,但“雷”也早埋下。
“债转股”方案被曝出失败的原因,不是因为执行不下去了,而是能“化掉”的债务有限。
根据21世纪经济报道,哪吒汽车欠供应商的总款项约60亿元左右,原定只需要化解一半的债务即30亿元,投资方才愿意下场,提供新的资金来盘活哪吒汽车。
但根据知情人士透露,“愿意接受‘债转股’方案的供应商仅能帮助哪吒化解20亿出头的债务”,这距离与原计划化解30亿元债务以换取新投资的门槛相差甚远。
但需要注意的是,在哪吒汽车“债转股”方案正式落地时,给出的数额也仅是超过20亿元的债转股协议,这也意味着,当时的债转股方案就没能达到投资方的要求,但哪吒汽车仍将希望放在了后续的谈判。
根据知情人士透露,“剩下几亿元实在啃不动了。”
“化债”没能达到要求,新的资金就无法到位,这场声势浩大的债转股大会也就成了“空欢喜”一场。
不过,还有接近哪吒汽车的知情人士透露,有投资方仍想保住哪吒,但有前提条件,就是罢免哪吒汽车创始人、董事长兼CEO的方运舟。

巧合的是,几天前就有不少媒体曝出,哪吒汽车的母公司合众新能源汽车的国有投资方股东,正计划要召开董事会,来罢免哪吒汽车创始人方运舟的董事长兼CEO职务,此外哪吒汽车的另一家国资股东,也意在推动合众汽车破产重组。
更早之前,5月13日,哪吒汽车母公司合众新能源汽车公司新增股权冻结信息,被执行人正是哪吒汽车创始人方运舟,冻结股权数额达到了2000万元。
就在前几天,不少人发现,位于上海长宁区的哪吒汽车总部大楼外墙“哪吒汽车”LOGO,及内部体验中心标志已经被连夜拆除。
有哪吒汽车的人后续解释为“场地到期,即将搬家”,并计划端午节后,迁往虹桥附近较小办公点,甚至还直言“那栋楼太大了,现在人少没必要。”
02 终局还没到来
从目前的情况来看,哪吒汽车似乎还有转机。
至少仍有资本方对哪吒汽车没有完全放弃,如果能达成“前置条件”,哪吒汽车还有存活的机会。
就像前不久的高合汽车“死而复生”一样,出现了外部新资本的介入,虽然大概率失去了对自身的控股权,但仍然能留在牌桌上。
哪吒汽车不缺产品,在泰国也有市场,2024年哪吒以近8000辆的成绩,位列泰国新能源汽车全球品牌销量第三、新势力第一,细分市场占有率达到了11.4%。

不久前,还在泰国获得了100亿泰铢的授信额度,约合人民币近22亿元,虽然这笔钱面对哪吒汽车的财务压力无法“曲线救国”,但也侧面说明了哪吒汽车在海外还存在一定的价值。
复盘哪吒汽车品牌从创立至今,已经有10余年的时间。
也不是没有过高光时刻,2022年,哪吒汽车全年销量达到15.21万辆,不仅成为当年造车新势力中的销量冠军,还是首个年销量突破15万辆的新势力品牌。
作为和“蔚小理”同一批成长起来的新势力车企,哪吒汽车从“爆发”与“跌落”几乎只经历了一年时间。

进入2023年后,哪吒汽车的销量接连下滑,全年交付量为12.75万辆,同比下滑16.16%,不仅掉出新势力销量榜前五,交付量还同比下滑,成为当年新势力中的“独一份”尴尬存在。
在这份成绩单背后,是哪吒汽车定下了雄心勃勃的25万辆销售目标,达成率仅为50%。在盲目扩大产能,产能与销量严重脱节的情况下,成本和资金链成为了反噬哪吒汽车的黑洞。
在2023年末尾,哪吒汽车资金链危机就已现端倪。公开消息显示,哪吒汽车短期借款余额达到43.17亿元,但其账上现金却下降至28.37亿元,难以覆盖短期借款金额。
进入2024年,更是一直没有摆脱和“钱”有关的话题,特别是在下半年,哪吒汽车深陷舆论漩涡。先后曝出裁员、降薪、拖欠工资等消息,紧接着业务调整、国内工厂全部停摆,CEO换任的消息接连不断。
随着负面舆论越来越多,2024年末,哪吒的幕后掌权人方运舟随着一份全员信走向台前,反思了哪吒汽车自身在战略、组织、管理体系上暴露出的一系列问题,致使公司的发展遭遇短期震荡,明确了前CEO张勇“下课”,自己要带着哪吒“二次创业”。
彼时还有不少人对哪吒汽车寄予厚望,随着2025年开年,哪吒汽车官网突然崩溃,舆论再一次疯传,不久前更被债主逼上门,被申请破产。

虽然,哪吒汽车方面随后回应“看清申请主体,不是哪吒汽车申请破产,目前没有申请破产相关事宜。“
但是从被债主逼的提出上诉申请破产的行为上,现在的哪吒汽车显然已经处于命悬一线的处境下。
当“自救”的旗帜摇摇欲坠,就看方运舟怎么选择了。
“掌”握科技鲜闻 (微信搜索techsina或扫描左侧二维码关注)










