随着全球对可再生能源需求的日益增长,电池作为储能系统关键技术的地位愈发凸显。然而,电池研发过程中面临着从材料原型到商业产品转化的重重挑战,电池原型验证效率低、研发成本高以及生产废料管理不善等问题制约着电池行业的可持续发展。
图1.研究概念图在电池制造领域,传统的容量校准方法在原型验证时需耗费大量时间。同时,制造的不一致性和电池老化的多样性,使得电池原型的性能评估变得极为复杂。为此,清华大学深圳国际研究生院张璇、周光敏、李阳副教授团队与合作者提出了一种基于物理信息学习的电池衰减轨迹早期预测方法。该方法通过计算热力学和动力学参数,并将其关联至未来状态变化,从而实现对电池整个衰减轨迹的早期预测。与传统方法相比,该方法仅利用电池原型的早期循环数据(50次循环,占总寿命4%),即可达成95.1%全寿命平均预测准确率,将原型验证速度提升了至少25倍。
图2.应用物理信息学习方法的动机、模型构建和部署
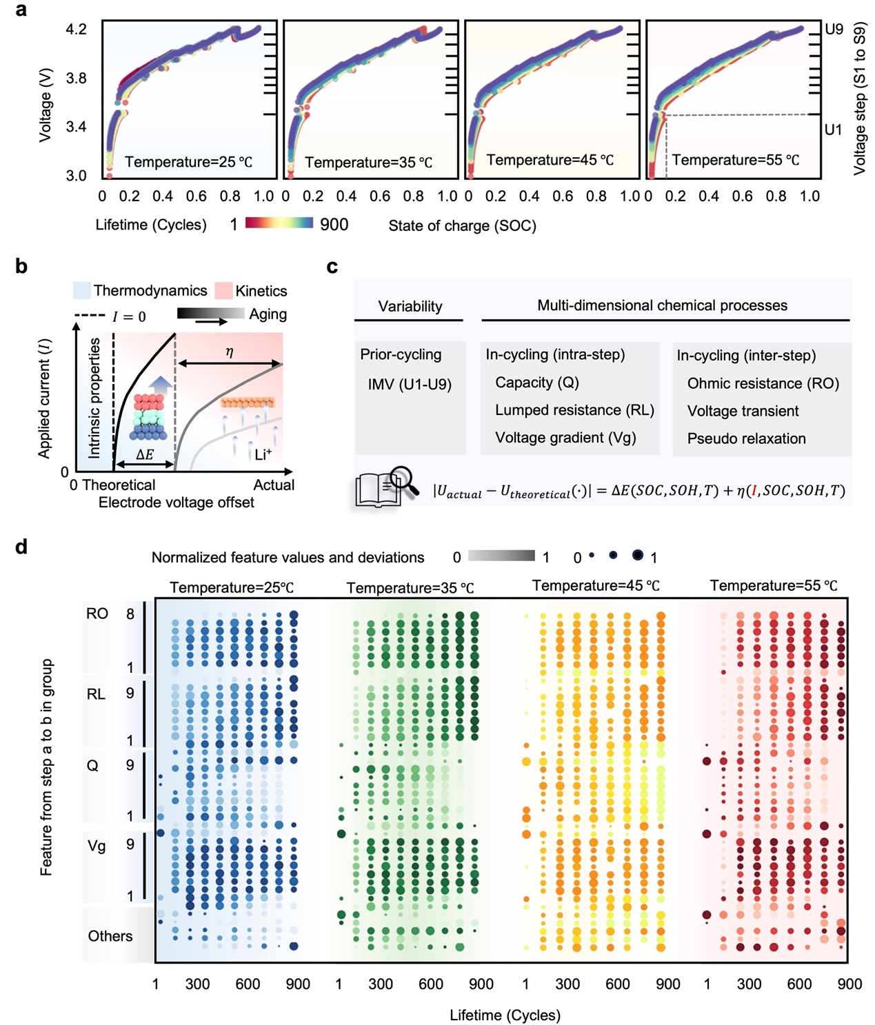
图3.原始数据集信息及可视化团队采用与电动汽车快速充电兼容的多步充电方案,范围从0.33C到3C,共包含9个步骤。其中的截止电压(U1-U9)代表每个荷电状态即SOC的充电接受程度,并在25℃、35℃、45℃和55℃四个温度下进行测试(图3)。
团队基于电化学原理进行特征工程,核心思想是:大电流充电时动力学过程主导,小电流阶段时热力学过程主导。由此可得到代表热力学衰减和动力学衰减的特征,分别描述了与电流无关的材料不可逆衰减和与电流相关的电化学过程可逆衰减。
图4.可解释特征工程本研究所提出的物理信息学习模型分为三个步骤:首先,用可解释特征工程表达电池多维电化学过程;其次,用早期电化学过程数据推演后期尚未建立的电化学状态;最后,用推演后的电化学状态进行电池衰减曲线预测。实验采用多源域自适应设置(25℃和55℃数据可用)并在35℃和45℃温度下预测,利用早期循环数据即可实现准确的全寿命衰减曲线预测。
图5.物理信息学习模型的统计学性能团队通过数值模拟确认了多阶段充电方式在表达热力学和动力学衰减过程的电化学原理依据,并通过物理信息学习模型的特征重要性分析,发现了热力学和动力学衰减在电池总衰减比例上吻合。这说明,所提出的模型可以通过结合电化学原理和可获取的电流和电压信号表达电化学过程,从而实现非侵入式的电池衰减曲线预测。
图6.物理信息学习模型的电化学原理分析团队分析了利用所提出的物理信息学习模型进行电池生产制造环节的劣品检测和废料回收的技术经济性,其中重点分析了直接修复轻微衰减电池(健康状态即SOH>95%)的年利润、累计利润,以及不同SOH下回收的单位利润构成和环境能源影响。结果表明,所提出的模型对于生产制造环节的废料管理可持续性具有显著提升效果。
图7.物理信息学习模型的技术经济性分析论文链接:
https://pubs.rsc.org/en/content/articlelanding/2025/ee/d4ee03839h
(原标题:深圳国际研究生院张璇、周光敏、李阳团队合作在电池衰减轨迹早期预测研究中取得新进展)
“掌”握科技鲜闻 (微信搜索techsina或扫描左侧二维码关注)










