原标题:成都拟入选41个示范应用场景项目,个个“身怀绝技” 来源:天虎科技
场景营城是成都发展新经济培育新动能的重要举措。近日,成都市新经济委发布公示,拟将“机场远机位飞机地面智慧供电示范场景”等41个示范应用场景项目纳入新经济发展专项资金项目库进行储备。
天虎科技注意到,41个示范应用场景项目覆盖领域包括美好生活、智能生产、宜居生态、智慧治理四个方面,分布于成都14个区(市)县,其中天府新区1个、高新区13个、锦江区1个、成华区5个、青羊区3个、武侯区2个、金牛区2个、龙泉驿区2个、温江区2个、双流区2个、新都区2个、新津区2个、彭州市3个、蒲江县1个。
这些项目的共同特点是具有创新性、公共性、示范性和应用推广价值,形成完整行业解决方案。具体表现在哪些方面?相关应用场景项目落地情况如何?天虎科技深入采访了部分项目入选申报企业。

标果工厂:
推广至7省,服务超8万家企业
“标果工厂”农产品数字化供应示范场景,是成都果卡科技有限公司申报的成都2021年示范应用场景。果卡科技成立于2020年,公司由第十三届全国人大代表、原货车帮创始人兼CEO、满帮集团董事局副主席罗鹏和物流行业资深投资人刘显付带领运营团队创立。今年10月果卡入选“2021年度成都市新经济百家重点培育企业”。

“标果工厂”农产品数字化供应示范场景,旨在通过数字化赋能农产品流通,推动"万企万店兴万村”,助力乡村产业兴旺。如何简单理解?“一句话,就是真正把上游农产品产地贸易商、一级批发商同上万的终端门店零售商直接打通。”该公司CEO助理洛川对天虎科技表示。
据介绍,传统农产品供应存在批发层级多、效率低、损耗大等问题,他们正在做的事,是综合运用大数据、云计算、人工智能等数字技术,构建了农产品从产地批发商直联终端零售门店的数字化供应链体系。通过数字化赋能农产品供应中信息交互、产销匹配、分拣包装和物流配送四大环节,构建农产品数字化供应模式,实现农产品供应数字化、智能化和高效率。
以快速物流为例。“在标果工厂濛阳仓库,我们平均每天要将2万多件货配送到省内4000多家零售门店。凌晨三点分拣,六点半左右出仓,八点过送到周边乡镇,中午就能送到泸州等地。”洛川说,“标果工厂”农产品数字化供应示范场景的创新性体现在用科技手段赋能传统产业,通过开放的供应链基础服务和精益运营,促进农村一二三产业融合,使产业链价值分配更公平,让社区运转更健康。
效果显而易见。数据显示,在“标果工厂”农产品数字化供应示范场景能降低农产品零售终端门店进货价15%、减少过程损耗5%以上,目前该场景已成功推广到湖南、广东、河北等7省,服务超过8万家企业,实现月GMV达2.2亿,预计2021年交易额超过20亿元。
携恩科技:
无人航空数字治理,
已持续开展一年多时间
成都携恩科技有限公司成立于2009年,是成都高新区瞪羚企业,深耕无人机行业应用、无人航空运营与计算机信息系统集成领域。今年11月,在2021成都新经济投融资对接会上,携恩科技创始人刘洋曾就工业人机下一个机遇点做出判断,认为是无人机在智慧城市的相关应用。他认为,无人机行业的未来在于数据的盈利方面,包括数据治理、数据分析、为政府提供更有效的服务。

事实上,近些年携恩科技正逐步实现在无人机行业由硬件盈利向服务盈利、数据盈利的转型。基于无人航空数字一体化运营系统的城市智慧治理应用场景,就是携恩科技申报的项目,旨在融合无人航空、AI、数字孪生、5G等先进技术,构建无人航空数字一体化运营系统,提供集无人机飞行、时空大数据采集及智能应用于一体的无人航空数字运营服务,推动智慧城市建设和城市数字治理,通过数据汇聚、共享、开放,促进城市发展、治理、运行效能整体提升,助力城市数字化转型。
据了解,2020年11月起,携恩科技就和成都高新区网络理政办共同打造了成都高新区无人航空数字治理板块,该板块由无人机全自动机场、无人机政务飞行队、数字支撑平台、时空大数据平台和智能识别平台等部分组成,具备专题数据库、治理问题监管、专题业务数据分析、飞行任务监管、飞行信息呈现等功能。
无人航空数字治理板块统筹了成都高新区内所有委办局和国有平台公司的政务飞行需求,为其提供集无人机飞行、时空大数据采集及智能应用于一体的无人航空数字运营服务,有效解决了城市发展和治理过程中跨地区、跨部门、跨层级的数据共享应用问题,通过数据的汇聚、共享、开放,促进城市发展、治理、运行效能整体提升和城市数字化转型。
至今已经累计飞行近560余次,切实解决了320余个与环保、城管、治安、交通等民生相关的社会问题,逐步完成区域内实景三维建模和高清城市数字底图。
示范应用场景项目
大多已广泛落地
此外,四川航电微能源有限公司申报的项目是机场远机位飞机地面智慧供电示范场景,据介绍,场景已在首都机场、上海浦东、天津滨海等国内中大型机场成功推广运用。
该场景依托自主研发、全球首创储能式飞机地面电源,采用智能能量管理、区域微电网控制、物联网与大数据等技术,实现电力短缺情况下为飞机提供不间断地面供电,提高机场绿色能源供给比例,解决双流机场远机位配电容量小、扩容难度大、改造建设成本高等问题,大幅度降低航空公司停航飞机用电成本75%,减少因飞机APU使用产生二氧化碳及其他排放物污染,累计减少航空煤油消耗1.15万吨、二氧化碳减排3.6万吨。
川开电气有限公司申报的项目是园区智慧能源综合管理应用场景,创新了能源生产和消费模式,已成功推广应用于四川大学泛在物联网研究中心、西藏大古水电站等项目。
该场景以川开产业园数字化智能配电为基础,建设交直流母线混合架构“光、储、充、放”新能源微网系统,结合“云、大、物、移、智”等现代信息技术,打造全面感知、状态透明的综合能源管理系统,实现计划编制、质量管理等能源综合管理功能,提高清洁能源使用占比,降低单位能源消耗,可实现园区每年节省用能费用约181万元,减少标准煤用量1041.32吨。
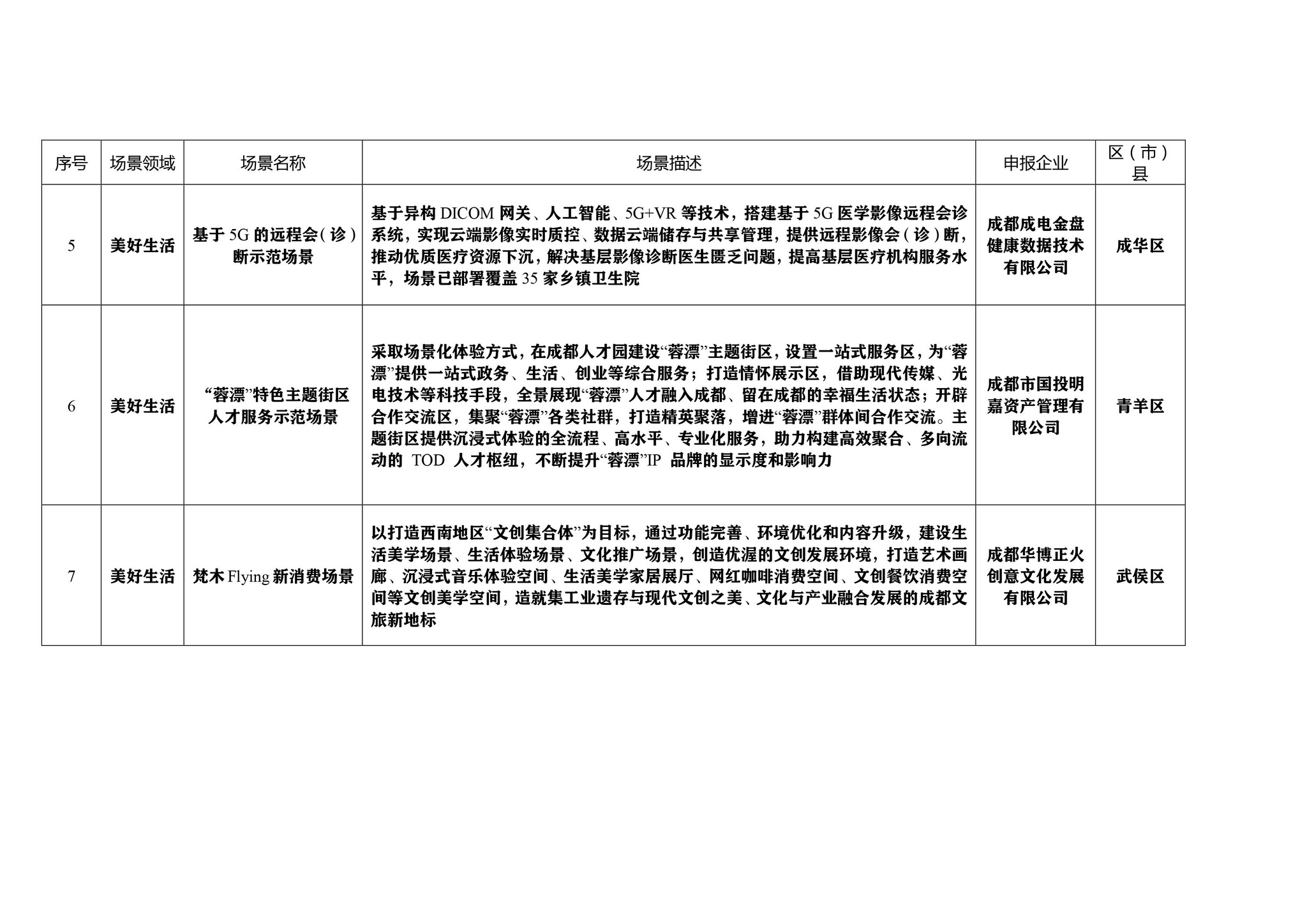
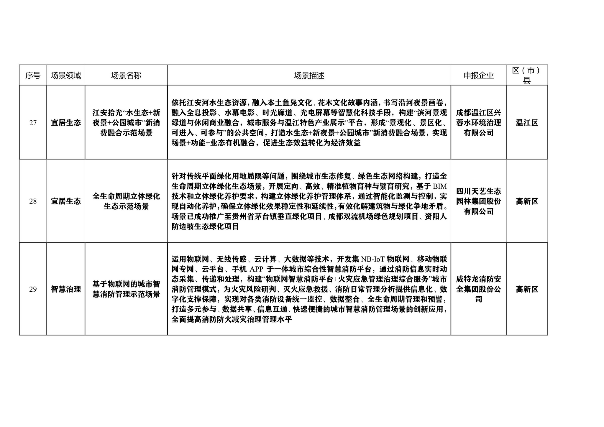
附:2021年示范应用场景拟入库项目名单











天虎科技 杨鑫
“掌”握科技鲜闻 (微信搜索techsina或扫描左侧二维码关注)










