ofo又被强制执行了!
近日,北京市交通委员会与ofo小黄车关联公司东峡大通(北京)管理咨询有限公司交通运输行政管理(交通)的案件公开。因ofo公司未履行缴纳5万元罚款的义务,北京市交通委员会申请强制执行ofo公司。随后,一则#ofo因不退还用户押金被罚5万#话题登上微博热搜。
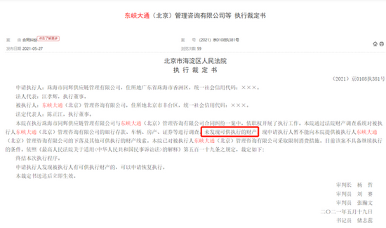
然而据法院调查,该公司已没有可供执行的财产。
截至目前,ofo仍有超过1600万用户的押金未能退回,总金额超过15亿元。
ofo因被约谈拒不改正被罚
已无财产可供执行
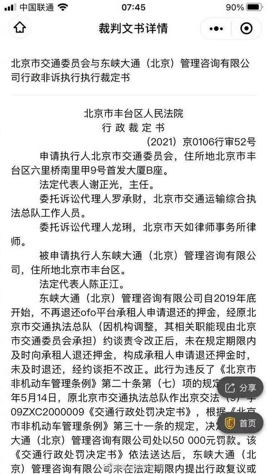
启信宝app显示,近日,北京市交通委员会与东峡大通(北京)管理咨询有限公司交通运输行政管理(交通)的案件公开。
审理经过显示,ofo公司被约谈责令改正后,仍未及时退还承租人押金,经约谈拒不改正,处以5万元罚款。因ofo公司未履行缴纳罚款的义务,北京市交通委员会申请强制执行ofo公司。


据启信宝数据,截至目前,ofo小黄车关联公司东峡大通(北京)管理咨询有限公司被执行金额已累计超过2400万元。然而,法院财产调查系统调查结果显示,该公司已经没有可供执行的财产。

据中国裁判文书网,(2021)京0108执381号执行裁定书显示,今年5月份,北京市海淀区人民法院曾通过法院财产调查系统对被执行人东峡大通(北京)管理咨询有限公司的银行存款、车辆、房产、证券等进行调查,未发现可供执行的财产。现申请执行人暂不能向本院提供被执行人东峡大通(北京)管理咨询有限公司的下落及其他可供执行的财产线索。本院已对被执行人东峡大通(北京)管理咨询有限公司采取限制消费措施。

公开信息显示,东峡大通(北京)管理咨询有限公司成立于2016年10月,注册资本15亿美元,由OFO (HK) Limitedq全资持股。
东峡大通法人为陈正江,作为一家失信公司的执行董事、法人,ofo中国区业务主要负责人之一,陈正江自然也没逃过相关处罚,累计已经收到236则限制消费令。
超过1600万用户的押金何时能退?
ofo小黄车也曾站在过风口浪尖。作为早期入场的选手,ofo小黄车当绝对是当初所有共享单车企业中最出色的一批,最风光是时候和竞争对手摩拜拿下了全国高达95%的市场。
然而此后ofo为竞争市场份额,野蛮扩张,管理不善增加过量成本,挪用资金爆雷,最后引发退押金大潮,走向资金链断裂境地。
截至目前,据《每日经济新闻》记者本人的app数据中显示,仍有超过1600万名用户在等着退押金,而押金的金额从99元-199元不等。

就算全部按照99元来计算,待偿的押金也超过15.84亿元。以现在情况来看,领到押金应该已是“有生之年”系列了。
很多网友表示:“我的押金像石沉大海一样,钱还没退。”“有生之年还能收到我的199押金吗?”更有网友表示,“这几年婚也结了娃都生了,可是交给ofo的押金还是没动静,失望至极。”
据北京日报报道,ofo创始人戴威已累计被限制高消费39次。限消令中对戴威的限制包括:不得乘坐飞机、软卧、轮船二等以上舱位;不得在星级以上宾馆、酒店、夜总会、高尔夫球场等场所进行高消费;不得购买不动产或者新建、扩建、高档装修房屋等。
而据36氪此前消息,原ofo联合创始人于信已经开始独立创业,其开启的新项目是关于低度酒的消费品类,近期已经拿到数百万美元的种子轮融资,由真格基金领投。
编辑|段炼 杜恒峰 王嘉琦
“掌”握科技鲜闻 (微信搜索techsina或扫描左侧二维码关注)










