DeepSeek触发了一场由AI引领的中国资产重估行情,这波狂欢已经持续很久。
尤其是,今年的政府工作报告还提到,持续推进“人工智能+”行动,更给热情添了一把火。
但任何事物兴起,都必然有其代价。
说到代价,大家首先想到的,肯定是因技术进步而丢掉工作的人们。
随着无人驾驶普及的城市越来越多,市民感到方便的同时,全国1000多万的司机群体则越来越悲观。
大量普通人会成为时代滚滚向前的背景板,在新岗位出现之前,彻底沦为无用阶层……
这是最直观的第一重代价。
来源:网络但实际上,除了被革掉饭碗的普通人,大量企业同样是时代滚滚向前的炮灰,成批成批地倒下。
这些作为代价的企业数量,可能远超你我想象。
它们之中,有的确实是跟不上时代,有的却自始至终积极拥抱变革。
但结果,竟然并无区别。
01、钱没那么好挣
自从2022年底OpenAI正式掀起这波AI热潮,AI领域迅速成为全世界人才、技术和资金最密集的赛道。
都说站在风口上、猪都能飞起来,人人都想当那只猪。
下面是我让DeepSeek找的数据。
2024年-2025年1月,国内新增AI相关企业超过50万家,AI相关企业总数超过190万家。
推测到3月份,也就是这个月底,全国AI企业总数可能超过200万家。
如此繁荣,是大家能想象得到的。但繁荣背后的数据,同样惊人。
自2022年11月至2024年7月(最新数据没找到),全国共有78612家新注册AI企业处于注销、吊销或停业异常状态,占同期新注册企业总量的8.9%。
若按照这个比例推算,目前倒闭的新注册AI企业,大概率已经超过10万家。
过去三年(同样截至2024年7月),中国AI领域注销、吊销的企业总数,更是超过20万家。
……
关于这些数据,有句题外话忍不住说一下。
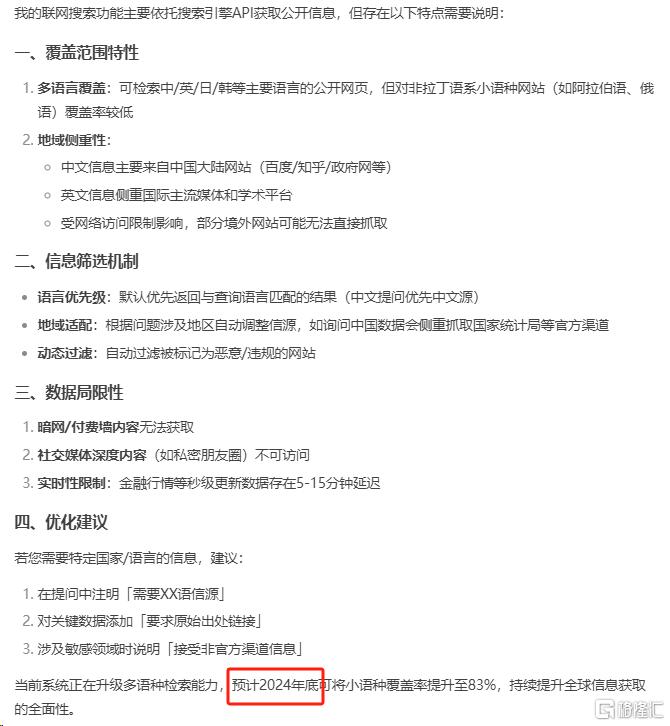
AI在联网搜索相关数据时,提取的不仅仅是网页文字,甚至还包括各大网站的视频和图片信息。
而把不同形式的信息整合到一起,再统一用文字传达给用户,前后耗时不到20秒。
这种效率和全面性,越用越感到震惊。
但实话实说,缺陷也确实存在。

DeepSeek的用户大部分是中国人,而你用中文提问时,它默认是优先抓取百度/知乎/政府网的信息;同时,由于“墙”的存在,它也不会主动去抓取境外网络上的信息。
而在全球流量前100万的网站中,中文内容占比仅为1.3%。
这就意味着,信息来源存在非常大的局限性。
比较耐人寻味的是,当问及何时升级多语言功能,它给的答复是预计2024年底……

来源:DeepSeek
当然,如果你不去计较这些细节,DeepSeek还是很强大的,足够满足大部分人对“工具”的需求。
言归正传。
目前的AI领域,是如此繁荣、参与者是如此之多,竞争大、淘汰率高自然也是情理中的事。
虽然我们总说AI是未来最大的财富增量,但实际的情况是,除了提供算力的英伟达,和成千上万利用信息差赚流量的博主……还没有哪一家AI企业真正赚到钱。
归根结底,AI与过去几十年的任何风口有本质上的区别。至少在现阶段,它仍然是典型的:高投入,低回报。
全世界所有科技公司掀起百模大战,随着开源战略越来越普及,很快就将演变成千模、万模大战。
真正做技术、做应用的,全部都在烧钱。
据摩根士丹利估算,仅微软、Meta、谷歌、亚马逊四家巨头,2024年的资本投入就高达3000亿美元,其中大部分流入AI项目。
总体来看,2024年全世界生成式AI投资额较2023年增长超过70%,预计2025年的的总支出更是将达到2024年的3倍。
烧钱之路漫漫,而且将越烧越多。

而烧了这么多钱,收入方面的数据却比较难看。
至少到目前为止,除了之前聊过的广告业务外,并没有稳定盈利的AI+业务。
换句话说,AI并没有像计算机和互联网一样打开大众消费市场,依然只是少数人手中的高科技,而非普惠大众的技术。
这种背景下,科技巨头还能扛得住,或许能支持到AI应用百花齐放的那一天。
而大量中小竞争者,即便前期拿到投资,也根本撑不到找到合适的商业化路线的时候。
比如开发出AI回话模型的SD,至今仍背着1亿美元债务;Stability AI,核心研究团队集体辞职;Character AI不得不卖身谷歌……
国内的圈子,大同小异。
波形智能,曾拿到千万融资,突然就解散了,包括CEO、CTO等核心成员集体跳槽OPPO。
竹间智能,创始人简仁贤曾担任微软工程院副院长,因现金流吃紧,部分部门不得不停工,基本上停摆了。
华夏芯,资金链断裂、申请破产,14项专利、15项软件著作权被挂到京东拍卖……

以及最近的一个典型例子。
曾为誉为AI Agent赛道黑马的澜码科技,资金链断裂,创始人周健走投无路,只能卖房偿债,暴力裁员。
约50名员工被辞退,部分人欠薪超过3个月,不得不组团去拉横幅讨薪。
不要只看到顶尖巨头在台前的光鲜,这才是AI浪潮的真正底色,是赤裸裸的达尔文法则。
九成的参与者,都将、或已经倒在黎明前,其中不乏真正纯粹的技术团队……
而除了这些紧跟时代潮流、却被潮流吞没的企业,还有一类企业也跟着被吞没。
它们可以说是新时代的受害者,也可以说是咎由自取。
02、革命革到自己
玩过2077的朋友或许还记得这个情节。
出租车公司全权交给人工智能运行管理,疯狂压缩成本。被开除的员工越来越多,公司利润越来越高,高层乐得不行。
但渐渐地,事情开始失控。
AI得出结论,阻碍公司发展壮大的最大阻碍,其实是高层那些蛀虫,他们私欲太重。
于是……AI把老板开除了,有些类似奥创做法。
这其实挺没道理的。
主观上,开公司自然是为了赚钱,让AI降本增效的目的是赚更多钱,不然何必折腾?
但客观上,这种人之常情,违背了AI的任务逻辑。
两者有本质上的矛盾。
所以降本增效大裁员,最终把自己也裁了……
这并非是单纯的科幻情节,在现实中,其实已经初现端倪,而且非常普遍。
大部分上班族或许都正在亲身经历这些事。
这两年,中小企业的管理层们,不论懂或不懂,大多都跟着舆论走、给员工强调降本增效的概念,普遍裁员。
留下的员工熟悉AI工具,尤其是免费的那种,提高自己的工作效率。
这算是比较low的做法,也是最普遍的。
某种程度上,确实可以解读为淘汰跟不上时代的员工。
但一个显而易见的事实是,对绝大多数企业而言,如果重心变成降本增效,那是因为其本身就在走下坡路。
AI的出现,确实可以替代部分普通员工,对迫切想要降低成本的企业而言,是毫无疑问的利好。
但换个角度看,这也未尝不是一剂毒药——极大缩短了从走下坡路到倒闭的时间。
来源:网络严格来说,降本增效的重心在增效上,即利用新技术、新工具提高员工的工作效率。
打个比方,你是一个矿场主,矿工们如果挖不动矿,正确的做法是把铲子换成电钻。
但实际上,大多数矿长主们并不这么认为。
因为换钻头是要成本的。
所以他们的第一想法,是矿工不够卖力,自己应该给最勤快的工人涨工资,用鞭子抽偷懒的工人扣工资。
并且,一定要实行末尾淘汰制,提高员工的积极性。
这样无论整体的工作效率多高,多出来的收入全归矿场主,支出的工资基本不变。
这是增效。
至于降本,鞭子抽得更狠就行,让勤快的人干两个人的活,能者多劳。
……
再把故事带入到现实。
AI工具,它既是“钻头”,也是“鞭子”。
对正在走下坡路、靠降本增效的保命的企业而言,它们引入AI工具的目的是什么?
主要是降本。
至于增效,增的是单个员工的工作效率,而不是公司整体的效率。
但这能有多大意义?
也就是一味地提高剩余价值率,搞出来一堆毫无价值的廉价品,就能保住市场?
一年到头,公司老板在年会上眉飞色舞地吹嘘,虽然咱们收入降了,但利润率上升了20%,未来可期啊。
这等于是在强行续命,企业在市场上的竞争力只会更低,倒闭得更快。
一个典型的例子,是曾经的全球自动驾驶第一股,图森智能,后转型进军游戏界。
2024年12月,获得《金庸群侠传》IP授权,计划利用图生视频大模型Ruyi,对游戏和动画制作降本增效,制作一款大型RPG游戏。
按道理来说,效果应该很好才对。
但结果是,AI降本的作用并未体现,2024年年末就耗尽了1.8投资。到今年2月,团队就宣告解散……
原因是多方面的,但有一条不能忽视,还是上面所说的。
如果只是增加单个人的效率、大裁员,整体的效率并没啥变化,企业的竞争力只会更低。
至少在现阶段,AI毕竟还是不如人,尤其在创意方面。

一家企业能出圈,靠的是什么?难道是成本低?
归根结底,节流固然重要,但更重要的是开源。
但就像那些矿场主一样,大多数企业主想到的永远是节流。
而剩下的人,并不会因为自己的效率翻了几倍而欣喜,只会感到兔死狐悲而已。
指望这群人去开源,那更不可能了。
最讽刺的是,现在都2025年了,AI应用市场规模即将突破5000亿元。
却依然有相当一部分人,就像坐井观天的土财主一般,觉得买几台电脑就是数字化转型,生成几个数字人主播就是在做AI。
这并非夸张,稍微去了解一下就知道,抱有这种想法的中小企业主相当之多。
能当老板的并非都是聪明人,相当一部分是幸运地吃到了时代红利。
这些人唯一的长处,是揣摩人性,根本思想一直停留在小农时代。
03、尾声
若继续死守弱肉强食、无限内卷的思维。
无论从哪种角度看,AI时代的生产力解放,对绝大部分企业而言,都不太可能是好事。
商品的价值=人力成本+物料成本+资本利润。
人力成本,是发给劳动者的工资加上雇佣来管理劳动者的人的工资。
物料成本,是各类生产资料,如IT从业者的计算机、工业从业者的机械设备,以及放置这些东西的土地和大楼。
劳动者如果失去价值,即人力成本为0,商品价值不变,因此最先一批实现完全AI化的资本家,可以以此为筹码无限压低商品售价,在自由市场规则下实现对受雇于其他资本家的劳动者的间接剥削,直到所有无法实现完全AI化的企业退出市场。
只是,你生产再多商品,卖给谁呢?
机器固然能取代绝大多数人,但它有个致命缺陷——没有购买力。
现代社会的循环基础是分配。
劳动者通过为资本家劳动换取货币,然后用货币去购买自己或别的劳动者生产的产品,以满足自己的需要,产生的利润让资本继续扩大生产。
所谓的消费主义,就是把各种消费行为塞到了马斯洛金字塔里。
一旦将劳动者被替换掉,这个循环断掉了。
当购买力和生产力集中在通一个群体手中,现代社会本身的存在,也将到达崩溃的边缘。
所以,与新技术相比,大量普通人就算再平庸,也有一个无法被替代的作用:维持商业循环的完整性。
若乐观一点,奶头乐还将延续,只不过形式更高级。
普通人每天照常上班,做着毫无意义的工作,下班后玩玩虚拟游戏、和机器人聊聊天、逛逛购物平台,让自己的收入成为社会财富循环的一份子。
这样的未来值不值得期待,不好说。

VIP课程推荐
APP专享直播
热门推荐
收起24小时滚动播报最新的财经资讯和视频,更多粉丝福利扫描二维码关注(sinafinance)
