【导读】建设银行积存金起购金额将上调至1500元
来源:中国基金报 记者 忆山
继工商银行、农业银行后,又一家国有大行对积存金业务进行调整。1月30日,建设银行宣布,个人黄金积存业务定期积存起点金额将上调至1500元。
上调起购金额至1500元
建设银行表示,根据中国人民银行《黄金积存业务管理暂行办法》(银办发〔2018〕222号)相关规定,为顺应市场变化,加强业务风险管理,将对个人黄金积存业务调整如下:
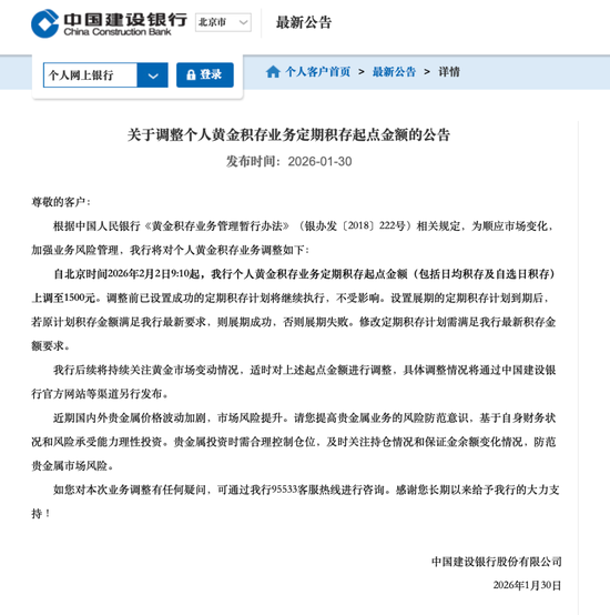
自北京时间2026年2月2日9:10起,建设银行个人黄金积存业务定期积存起点金额(包括日均积存及自选日积存)上调至1500元。调整前已设置成功的定期积存计划将继续执行,不受影响。设置展期的定期积存计划到期后,若原计划积存金额满足我行最新要求,则展期成功,否则展期失败。修改定期积存计划需满足建设银行最新积存金额要求。
建设银行表示,后续将持续关注黄金市场变动情况,适时对上述起点金额进行调整。

近一年来,建设银行多次上调积存金起购金额,其中,在去年3月由700元上调至800元,5月上调至1000元,11月又上调至1200元。
今年以来,建设银行还多次发布贵金属业务市场风险提示。在最新公告中,建设银行指出,近期国内外贵金属价格波动加剧,市场风险提升。请客户增强贵金属业务的风险防范意识,基于自身财务状况和风险承受能力理性投资。贵金属投资时需合理控制仓位,及时关注持仓情况和保证金余额变化情况,防范贵金属市场风险。
多家银行调整积存金业务
除了建设银行外,多家银行在1月上调了积存金起购金额。
例如,工商银行积存金起购金额自1月8日起,由1000元上调至1100元;宁波银行积存金起购金额自1月16日起,由1000元上调至1200元;光大银行积存金起购金额自1月19日起,由1000元上调至1100元。
此外,工商银行、农业银行在1月对积存金业务风险承受能力准入等级门槛进行了调整。其中,工商银行自2026年1月12日起,要求C3(平衡型)及以上的个人客户方可办理积存金业务;农业银行宣布,自1月30日起,取得谨慎型及以上评估结果的个人投资者方可办理积存金业务。
业内人士表示,1月以来黄金震荡加剧,多家银行相继上调积存金业务相关门槛,一方面是响应监管对投资者适当性管理的要求;另一方面是保护投资者利益,避免短期非理性追涨。
金价震荡加剧
今年1月,黄金相继上演了史诗级的暴涨和暴跌。
具体来看,金价在1月初重回4400美元/盎司后,一路突破多个关口。1月29日,黄金现货、期货双双站上5500美元/盎司,刷新历史新高。随后又从高位大幅回落。1月30日截至发稿,COMEX黄金报5188美元/盎司,伦敦金报5167.628美元/盎司,跌幅均超3%。


东方金诚研究发展部高级副总监瞿瑞分析称,昨日金价冲高回落,主因近期国际金价上行速度过快,叠加市场严重超买,引发资金获利了结离场。此外,昨日美联储前任理事沃什被特朗普提名的概率飙升,但由于沃什一向被市场视作鹰派,带动美元走强,对金价形成压制。
光大期货认为,黄金接连突破显示当前市场普遍高涨的看多情绪,热度依然难降,但从昨晚来看也面临着多头获利了结的风险,波动率预计短期将加大。
值得注意的是,就在黄金上演史诗级震荡之际,瑞银宣布大幅上调黄金目标价。该行最新表示,将2026年3月、6月和9月的黄金价格目标从5000美元/盎司上调至6200美元/盎司,理由是投资增加导致需求强于预期。

责任编辑:刘万里 SF014
VIP课程推荐
APP专享直播
热门推荐
收起24小时滚动播报最新的财经资讯和视频,更多粉丝福利扫描二维码关注(sinafinance)
