转自:前瞻产业研究院
行业主要上市公司:科大讯飞(002230)、第四范式(06682)、拓尔思(300229)、用友网络(600588)、云从科技(688327)、出门问问(02438)、迈富时(02556)等
本文核心数据:人工智能代理行业整体融资情况、中国人工智能代理行业投融资轮次情况等
1、投融资三阶段特征
我中国AI Agent行业融资呈现早期探索-加速增长-规模爆发的三阶段特征,自2020-2022年的萌芽期共计融资事件仅5起,披露金额约3亿元。代表企业为科大讯飞、云起无垠等,以技术研发和底层框架搭建为主。而2023-2024年的成长期,融资事件增至18起,披露金额突破50亿元。斑头雁、阶跃星辰等企业推动多模态交互和垂直场景落地。而截至2025年7月已发生23起融资,出现了规模爆发的势头,披露金额超80亿元,预计全年将突破150亿元。智谱AI、BetterYeah AI等细分领域头部企业显现,行业进入规模化商业化阶段。

注:1). 美元融资按照2025年7月平均汇率进行换算 2). 未披露金额融资事件不纳入融资金额统计 3). 仅包含明确标注为“AI AGent”、“智能体”或核心业务为自主决策型智能代理的企业融资事件
2、人工智能代理行业投融资已达成熟阶段
2025年单笔融资均值达3.5亿元,较2023年增长280%。其中超10亿元大额融资包括智谱AI、曦望Sunrise、蝴蝶效应、阶跃星辰等。同时出现了北森1.8亿收购酷学院,OPPO收购波形智能等战略并购事件。

注:由于部分企业存在未披露融资日期或金额,未披露数据按缺失值N/A处理。实际发生融资事项为65项,但由于相关融资未披露任何信息,此数据仅统计了43项相关融资信息
从人工智能代理的投资轮次上分析,我们可以看到股权投资占比最高。而天使或种子轮则稳定在每年4-6笔,战略投资则是在2025年开始出现了显著增加,这也反映了产业资本加速布局的情况。

注:由于部分企业存在未披露融资日期或金额,未披露数据按缺失值N/A处理。实际发生融资事项为87项,但由于相关融资未披露任何信息,此数据仅统计了48项相关融资信息
3、人工智能代理行业投融资集中于京津冀、长三角及珠三角
从中国人工智能代理的融资地域分布上来看,京津冀、长三角和珠三角形成了三大核心聚集区,其中北京作为政策驱动型区域,国资背景投资方占比超过40%,而上海作为高度国际化区域,外资背景投资方则更加活跃,杭州则主要是生态协同型区域,依托阿里云等产业资本形成技术闭环。

4、人工智能代理行业投融资呈现通用人工智能爆发、垂直领域稳步增长趋势
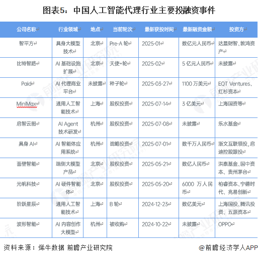
2002年-2025年我国人工智能代理行业的主要投融资事件如下:


从目前人工智能代理产业的细分领域融资占比上来看,企业级基础设施占比最大,而垂直领域应用和通用型人工智能体则各占比40%左右,但通用人工智能体随着技术爆发趋势占比开始加速上升,而垂直领域应用和企业级基础设施的发展则保持稳步增长。

5、人工智能代理行业投资者主体呈现国资、产业、VC分层分布特征
人工智能代理行业投资者主体呈现“国资主导技术层、产业资本卡位生态、VC聚焦应用层”的多元化分布特征:北京市人工智能产业投资基金、浦东创投等国资基金重点布局AI芯片、大模型算法等底层技术,单笔投资超2亿元且持股比例达15%-20%;阿里云、腾讯等产业资本通过“技术+场景”绑定加速生态协同,如阿里云领投BetterYeah AI强化企业级开发平台布局;鼎晖VGC、红杉中国等VC偏好中后期应用层企业,聚焦具身智能、垂直行业解决方案等商业化清晰赛道,2025年应用层融资占比达30%,形成“底层技术国资托底、中上层应用市场化竞争”的投资格局。

6、人工智能代理行业投资主体分层:国资、产业资本与VC的分工
目国资主导底层技术投资:北京市人工智能产业投资基金等国资基金重点布局AI芯片、大模型算法等“卡脖子”领域,单笔投资规模普遍超2亿元,平均持股比例达15%-20%。而阿里云、腾讯等产业资本通过“技术+场景”绑定,推动AI Agent与云计算、消费电子等业务协同,例如阿里云与BetterYeah AI共建企业级智能体开发平台。北京、上海、杭州形成三大基金集群,通过“算力券+模型券”政策工具降低企业研发成本,例如北京对AI示范场景最高补贴5000万元。

7、人工智能代理行业横向并购与生态整合
横向整合技术能力:头部企业通过并购补齐AI Agent关键技术,例如北森收购酷学院后,将其SaaS能力与自身AI做课助手结合,客户续费率提升至92%,提升企业横向整合技术能力。同时并购标的从单一工具转向全栈解决方案,如邦彦技术并购星网信通后,形成“通信设备+AI安全Agent”的一体化产品,毛利率提升8个百分点。而自2025年以来,地方国企通过并购获取AI能力,例如上海仪电联合智谱AI、浦发集团共建“算电模”新型基础设施,推动绿电算力集群落地。

8、中国人工智能代理行业通融资总结
近年来我国AI Agent行业投融资呈现爆发式增长,累计融资超200亿元,2025年截至7月融资达82亿元,预计全年突破150亿元;融资结构从早期轮次主导转向中后期轮次集中,头部效应显著,智谱AI单企融资达28亿元;区域上形成北京、上海、杭州三大核心聚集区,国资基金主导底层技术投资,产业资本与VC聚焦应用层;兼并重组加速,北森收购酷学院等案例推动行业整合,预计2025-2027年将出现百亿级并购潮,未来行业增长动力来自多模态交互、政策支持及商业化模式成熟,但需应对算力成本高企、数据安全合规及巨头竞争加剧等挑战。

更多本行业研究分析详见前瞻产业研究院《全球及中国人工智能内容行业市场调研及投资前景分析报告》
同时前瞻产业研究院还提供产业新赛道研究、投资可行性研究、产业规划、园区规划、产业招商、产业图谱、产业大数据、智慧招商系统、行业地位证明、IPO咨询/募投可研、专精特新小巨人申报、十五五规划等解决方案。如需转载引用本篇文章内容,请注明资料来源(前瞻产业研究院)。
更多深度行业分析尽在【前瞻经济学人APP】,还可以与500+经济学家/资深行业研究员交流互动。更多企业数据、企业资讯、企业发展情况尽在【企查猫APP】,性价比最高功能最全的企业查询平台。

VIP课程推荐
APP专享直播
热门推荐
收起24小时滚动播报最新的财经资讯和视频,更多粉丝福利扫描二维码关注(sinafinance)
