(来源:储能与电力市场)
储能与电力市场获悉,8月29日,内蒙古能源突泉独立新型储能电站项目、内蒙古能源苏尼特右旗30万千瓦/120万千瓦时独立储能项目储能系统设备采购标段一、二中标候选人公示。两个标段合计采购0.8GW/3.2GWh储能系统设备。
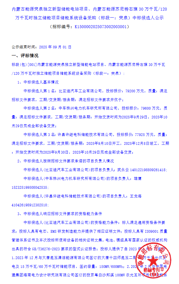
标段一:突泉独立新型储能电站项目,500MW/2000MWh
比亚迪汽车工业有限公司以79200万元的报价,折合单价0.396元/Wh,位列第一中标候选人;
中车株洲电力机车研究所有限公司以79600万元的报价,折合单价0.398元/Wh,位列第二中标候选人;
许昌许继电科储能技术有限公司以77925万元万元的报价,折合单价0.390元/Wh,位列第三中标候选人。
其中,中车株洲所表示开始交货时间为2025年9月29日,2025年10月29日完成全部设备交货。许昌许继电科储能技术公司表示2025年9月10日开工,2025年12月8日竣工,工期:开始交货时间为2025年9月30日,2025年10月29日完成全部设备交货。
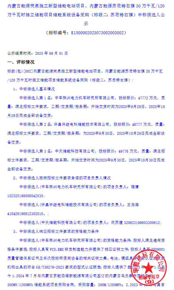
标段二:苏尼特右旗30万千瓦/120万千瓦时独立储能项目,200MW/1200MWh
中车株洲电力机车研究所有限公司以47772万元的报价,折合单价0.398元/Wh,位列第一中标候选人;
许昌许继电科储能技术有限公司以46777万元的报价,折合单价0.390元/Wh,位列第二中标候选人;
中天储能科技有限公司以49776万元的报价,折合单价0.415元/Wh,位列第三中标候选人;
★星标储能与电力市场公众号 精彩不错过
据招标公告,投标人可参与两个标段的投标,但仅能中标一个标段。两个标段按标段一、标段二的顺序依次推荐中标候选人。若同一投标人成为两个标段的第一中标候选人,则优先推荐其为标段一的第一中标候选人且不参与标段二的中标候选人排序,中标候选人推荐数量不变。
招标范围:本次招标范围为储能系统所需设备的供货及指导安装,设备调试,配合竣工验收,并配合协调并网验收合格手续等,包括但不限于储能系统电池簇、PCS、EMS.干式变压器、直流汇流设备、集装箱及箱内配套设施、储能系统设备间电缆及通信线缆等设备及供货范围内设备元件的选择、设计、制造、提供图纸资料、出厂试验、供货、包装、发运、现场交货、指导安装、现场调试、性能试验、配合交接试验、配合相关单位验收等。
其中电池簇包含储能电池、电池插箱、电池管理系统和电池架、高压箱、配套附件及直流电缆。储能电池采用全新磷酸铁锂电池。
投标人业绩要求:自2023年1月1日至今(以合同签订时间为准)在中国境内具有累计不低于5GWh磷酸铁锂电池储能系统集成业绩。
原文如下:



VIP课程推荐
APP专享直播
热门推荐
收起24小时滚动播报最新的财经资讯和视频,更多粉丝福利扫描二维码关注(sinafinance)
