专题:京东美团“战火”升级 京东喊话:对兼职骑手永不强迫“二选一”
新的一周,京东外卖再度高调官宣。
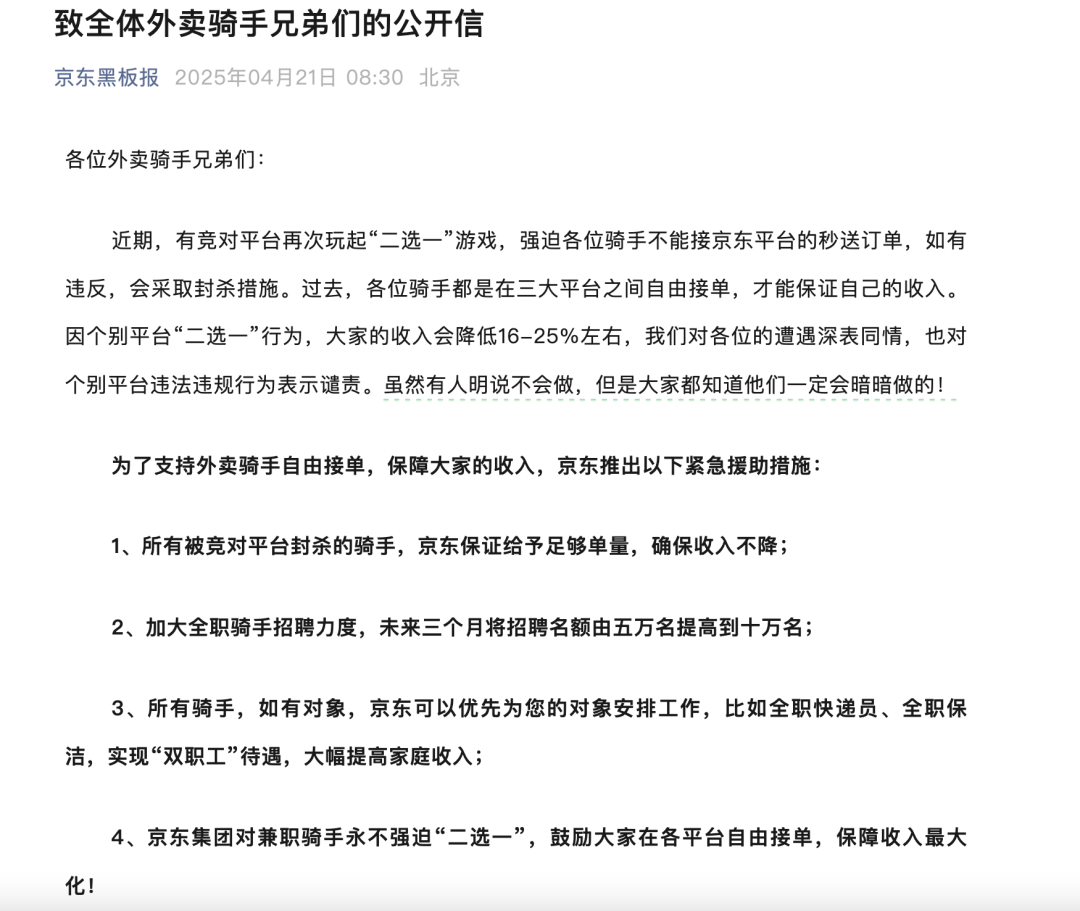
4月21日早间,“京东黑板报”发布《致全体外卖骑手兄弟们的公开信》,再度打出了一套组合拳:加大全职骑手招聘力度、优先为骑手对象安排工作、对兼职骑手永不强迫“二选一”等,并针对消费者放出了大招:“自今日起,所有超时20分钟以上的外卖订单,京东全部免单。”
在这则公开信中,京东将矛头直指“某平台”,称有竞对平台再次玩起“二选一”游戏,强迫骑手不能接京东平台的秒送订单,如有违反,会采取封杀措施。因个别平台“二选一”行为,导致骑手收入降低16%—25%左右。

此前,美团官方账号“小团有话说”在4月19日针对“美团封杀骑手去某平台跑单”的网传言论发布辟谣声明。美团表示,近日,有多条包含“美团封杀骑手去某平台跑单”“不要去跑某平台,查到就是永久封号”等内容的聊天截图,在社交平台上广泛传播。在相关聊天截图流传出来后,第一时间与公司相关部门的同事核实,发现该截图中一名谣言传播者是安徽一外卖骑手。该骑手自述是从其他群里看到“乐跑、乐跑远骑手私自跑某平台,美团会永久封号处理”的谣言,觉得好玩,就在乐跑骑手群内转发。
美团对此声明:相关内容纯属编造,均为谣言。美团面向全行业招募优质骑手,不会违规限制任何骑手的准入准出,更不会因此对骑手进行永久封号处置。针对上述谣言截图,公司已固定证据,对未经核实就散播上述谣言的账号以及幕后推手,也将通过法律手段维护自身权益。
此外,美团表示,一直致力于为骑手提供公平、自由的工作环境,充分尊重骑手自主选择工作平台的权利;也不愿参与到“骑手封号”“天价佣金”“超高利润率”等口水仗中。

虽然京东在这封公开信中喊话竞对平台时未具名,但市场普遍认为指向美团。此前,两大巨头在舆论场上已经你来我往、针锋相对,两家公司高管也接连下场。
京东集团CEO许冉此前接受媒体采访时表示,“外卖行业本就是一个宽广的赛道,第一它市场规模很大,第二增长依然还很快,我认为完全容得下多个平台。”京东创始人刘强东也多次为外卖业务站台,并给京东外卖立规矩:“京东外卖永远赚的净利润不允许超过5%。”
美团核心本地商业CEO王莆中直言:“京东不是第一家想做外卖的公司,也可能不是最后一家。”并放话,“即时零售的发展大势是挡不住的,‘狗急跳墙’也好,‘围魏救赵’也罢,‘30分钟送万物’创造的新体验一定会满足更多用户需要,把那些大而无当的仓配体系扫进历史垃圾堆。”
战火不断升级背后,两家公司正在决战“最后一公里”。
去年以来,京东即时零售全面升级,将京东到家、京东小时达升级为“京东秒送”,从咖啡奶茶开始测试外卖业务一段时间之后,从今年开始火力全开,大举招募全职外卖骑手,“0佣金”吸引品质商家入驻。
非餐饮品类即时零售日单量突破1800万单后,美团正式推出了即时零售品牌“美团闪购”,用“24小时陪伴消费者”“服务全国10亿消费者”“30分钟好货到手”等口号,强化“30分钟万物到家”心智。
对比美团闪购和京东秒送页面下的商品品类,从生鲜菜场到超市便利,从手机家电到美妆个护,从酒水到药品,从母婴到宠物,在非餐饮领域的即时配送,双方的交集越来越多,竞争也难免越来越激烈。
为争夺消费者,两家平台也都拿出了最快速有效,也是消费者最能清晰感知的工具:“钱”。从4月11日开始,京东全面上线了“百亿补贴”,“满20—10元”“满15—10元”的大额券把京东App直接拉到了苹果应用商店免费App榜单第六的位置。美团也不手软,除了宣布“未来三年,美团外卖将向餐饮行业整体投入1000亿元”之外,美团外卖的消费者们也开始收到“满11—10元”“满15—10元”等各类饮品券。
蔡淑敏 摄回顾过去十多年的互联网大战,电商、团购、旅游、打车、共享单车、短视频、移动支付……巨头形成的背后,布满了烧钱的痕迹。
京东百亿补贴能够持续多久,停止补贴之后还会有多少消费者继续使用京东外卖,如何将“薅外卖羊毛”的用户留存并形成用户黏性,这是难以回避的问题。不过,从京东今日放出的“超时20分钟以上的外卖订单免单”大招来看,外卖市场的战火,或许还会烧得更旺。

VIP课程推荐
APP专享直播
热门推荐
收起24小时滚动播报最新的财经资讯和视频,更多粉丝福利扫描二维码关注(sinafinance)
