(来源:机构之家)
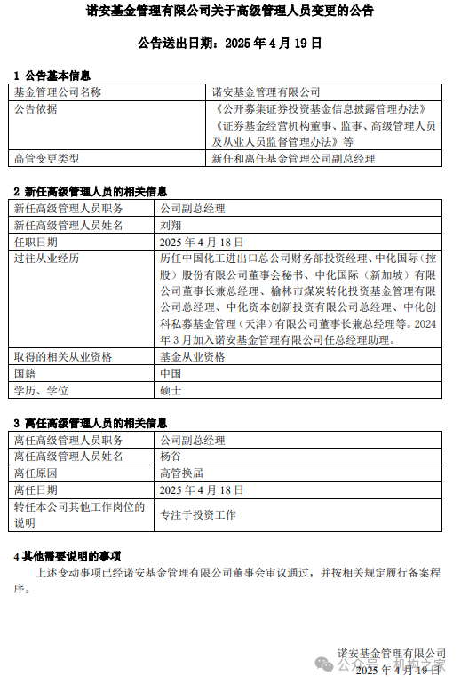
4月19日,诺安基金发布高级管理人员变更公告,杨谷因高管换届离任副总经理一职,官方披露具体原因为“专注于投资工作”。这位任职长达18年之久的副总经理,在业内享有“双十”美誉且业绩持续优异的资深基金经理,如今以“专注工作”卸任副总经理职务,这一说法在业内引发广泛关注。
图片来源:诺安基金官网杨谷此前在平安证券综合研究所担任研究员,后转战西北证券资产管理部。2003年10月,加入成立仅半年的诺安基金,从此开启与这家公司的长达22年深度绑定。自2006年2月开始,杨谷便开始执掌诺安先锋混合基金,2007年9月更是在公募基金行业尚未形成“优而仕”的背景下,以基金经理身份直接升任副总经理,开创了行业先河。

图片人物系 诺安基金基金经理 杨谷
截至日前,杨谷已在诺安基金副总经理兼基金经理这一“双重身份岗位”上任职18年,同时,作为市场上为数不多的“双十”(管理年限超10年、年化回报超10%)基金经理,杨谷业绩表现长期稳健,在银河证券最新一期公布的诺安基金年度业绩排名榜单中,杨谷旗下管理的五只基金有四只成功入围,其执掌的诺安先锋混合基金(A类)、诺安先锋混合基金(C类)、诺安优选回报混合基金更是包揽榜单前三甲,此次却以“专注工作”为由卸任副总经理职务,这理由在业内看来不免略显牵强。
图片来源:诺安基金微信公众号有观点猜测,诺安基金副总经理岗位配置是否过于饱和?其实不然,诺安基金同日公告显示,总经理助理刘翔升任副总经理。查阅诺安基金官网信息可知,此次调整前,诺安基金副总经理岗位包括杨谷在内仅有2人,远低于行业头部公司平均5-7人的配置规模,由此可见,其高管团队亦不存在“岗位拥挤”。
更深层次的原因或源于公司内部权力结构。审视这位新上任的副总经理刘翔,此前曾担任中国化工进出口总公司财务部投资经理,后出任中化国际(600500.SH)(控股)股份公司董事会秘书、中化国际(新加坡)公司董事长兼总经理、榆林市煤炭转化投资基金公司总经理、中化资本创新投资公司总经理、中化创科董事长兼总经理等要职。2024年3月,正加入诺安基金担任总经理助理一职。
从新任副总经理刘翔的履历资料来看,他此前既未在公募基金行业有过从业经历,也未积累市场渠道资源方面的经验。唯一较为突出的是在中国化工进出口总公司的任职,无论是担任中化国际(控股)股份公司董事会秘书,还是出任中化资本创新投资公司、中化创科总经理,刘翔的职业生涯均在中国化工集团体系内任职。值得注意的是,其职业轨迹与现任董事长李强、总经理齐斌的股东背景高度重合。而这位在中化系多家公司担任要职的“空降高管”,仅用13个月便从总经理助理晋升为副总经理,其背后股东方战略意图不言而喻。
图片来源:天眼查被削权的“救火队长”:业绩光环难抵权力重构
如此看来,杨谷投资能力与投资精力或许并非问题核心。
市场对诺安基金的认知,可能更多来源于聚焦“半导体最锋利的矛”蔡嵩松,或是近期热度颇高“奥林匹克战队”之称的诺安基金科技组。然而,对于这位具备“双十”资历的基金经理,投资者却相对陌生。作为诺安基金资历最深的基金经理,其以低调稳健的投资风格著称,管理的诺安先锋混合基金历经穿越周期,年化收益率达12.05%、实现7.86倍的净值增长,展现出卓越的长期投资能力。
在投资策略上,杨谷擅长通过高频调研和行业比较挖掘“高成长空间、高业绩增速、高预期差”的标的,同时避免抱团和追涨。此外,他采用“核心+卫星”策略,有效规避单一策略风险,提升投资组合的稳健性,不同于赛道型选手,分散持仓是其投资风格一大鲜明特点,以其代表作诺安先锋混合基金为例,前十大重仓股占比长期维持在50%以下,根据披露的2024年报显示,诺安先锋混合基金共计持有311只股票。
图片系杨谷旗下产品收益及排名情况
数据来源:同花顺iFinD凭借出色的投资业绩,杨谷于2007年荣升为副总经理一职。尽管身居公司高位,但他始终未曾离开投资一线岗位。据机构之家统计,2023年杨谷调研了7家上市公司,2024年则调研了4家上市公司。与之形成鲜明对比的是,诺安基金旗下备受瞩目的基金经理刘慧影,公开信息显示其在近两年内却并未参与过任何上市公司调研活动。
实际上,诺安基金对杨谷这种“削权”早有踪迹可循。诺安优势行业混合基金此前在基金经理张强、张堃管理期间,分别录得-35.99%、-7.24%的业绩亏损,2023年10月,杨谷作为“救火队长”接管该基金后,成功实现扭亏为盈,任职回报达到6.43%。正当其业绩步入上升轨道之时,2025年3月6日,杨谷突然卸任诺安优势行业混合基金的管理职务,而接任者是同样股东方对外贸易信托的出身,于2020年11月入职诺安基金并担任研究部副总经理邓心怡。
图片系诺安优势行业混合基金历任基金经理
图片来源:同花顺iFinD更具戏剧性的是,诺安优势行业混合基金在邓心怡接管后旋即出现业绩下滑,在其任职的短短46天内,基金净值回撤幅度高达10.92%。而这并非孤例,从邓心怡管理的其他产品,除了与陈衍鹏共同管理的诺安和鑫混合基金实现正收益外,旗下管理的其他产品均呈现负收益,其中诺安研究精选股票基金在她任职期间,累计回报率更是亏损了24.36%。尽管业绩表现如此不尽如人意,邓心怡却在入职两年后晋升为研究部总经理,负责分管拥有约25名研究员的团队,今年3月仍新增其管理诺安优势行业混合和诺安研究优选混合基金的职责,由此可见公司对其可谓“青睐有加”。
图片系邓心怡旗下产品收益及排名情况
图片来源:同花顺iFinD科技团队的高调营销与杨谷的“边缘化”
诺安基金成立于2003年,发起股东分别为对外经贸信托投资公司、中国新纪元有限公司和科学城建设公司,持股比例分别是40%、40%和20%,其中对外经贸信托是中国中化集团的全资子公司。
在诺安基金的发展历程中,中化系、新纪元系在诺安基金的核心团队中保持微妙的平衡。首任董事长刘德树为中化系,总经理姜永凯则为新纪元高管;此后新纪元系的秦维舟、中化系的奥成文分别接替董事长、总经理。直到近年来,奥成文因重婚、秦维舟卸任,诺安基金的董事长和总经理之位分别由中化集团委派的李强、齐斌接任。
在董事长李强和总经理齐斌的掌舵下,诺安基金的总规模从2021年1300亿元增长至2082亿元。然而,深入分析其规模构成可见,这700亿元的增量主要来源于货币基金规模的贡献。值得一提的是,为了增强诺安理财宝这一货币型基金的产品吸引力,该基金甚至不惜将管理费率从0.33%下调至0.17%。
诺安基金虽身为老牌基金公司,但在行业内的地位却并不突出。与同在2003年成立的广发基金、兴全基金相比相差甚远,截至2025年一季度末,诺安基金资产管理规模为2082亿元,在行业排名第36位.其中货币型基金占比高达72.81%。
自2020年以来,诺安基金在新发基金领域持续承压,近五年间仅于2022年发行一只规模为3亿元的基金产品。更为严峻的是,截至目前,诺安基金在受理及已核准产品数量均为零,这一现状无疑对其未来业务拓展构成挑战。
图片系诺安基金产品审核发行情况
图片来源:同花顺iFinD而这一切问题的根源,或许与诺安基金在合规环节密切相关。2022年7月,诺安基金代销渠道乾道基金因在内控和风险隔离上存在问题,被北京证监局处以“暂停办理相关业务3个月”的行政监管措施;2024年3月27日,原明星基金经理蔡嵩松因涉嫌“非国家工作人员受贿罪、对非国家工作人员行贿罪”在金华中院接受公开审理;同年7月,诺安基金因内部控制体系不完善,被深圳证监局责令整改,并暂停受理其ETF公募产品注册申请3个月,同时对相关责任人采取了相应的行政监管措施。
或许受合规管理的掣肘,在新发产品希望渺茫的情况下,诺安基金延续了蔡嵩松时代的流量运作逻辑,将目光投向科技投资领域。2025年3月28日,在北京四环外的一处拍摄基地,在韩冬燕及邓心怡的带领下,刘慧影、左少逸、陈衍鹏、唐晨、杨靖康等被业内称为“奥林匹克战队”的诺安基金科技团队成员陆续汇聚于此,为《“中国科技——敢!”2025年诺安基金科技投资报告》营销造势。
然而,在诺安基金如今大力造势科技投研的浪潮中,身为副总经理、投资总监的杨谷却意外缺席。在诺安基金2025年“all in科技”战略布局下,杨谷仍坚持着“估值安全边际”的投资准则显得格格不入。或许也正因杨谷低调内敛的性格,尽管始终坚持一线投资调研,但相比科技组的高调营销,这种“笨功夫”在流量为王的时代显得格外边缘。
当“双十基金经理”转向“专注投资工作”,当科技投研或沦为一场概念炒作,这家曾孕育过业绩神话的老牌金融机构,似乎正在重蹈历史的覆辙,或许正如杨谷所言“投资需要时间证明,但市场往往缺乏耐心”,这既是基金经理的个人独白,更像一家基金公司命运的深刻隐喻。

VIP课程推荐
APP专享直播
热门推荐
收起24小时滚动播报最新的财经资讯和视频,更多粉丝福利扫描二维码关注(sinafinance)
