转自:前瞻产业研究院
行业主要上市公司:埃夫特(688165)、拓斯达(300607)、新松机器人(300024)、埃斯顿自动化(002747)、诺力股份(603611)、海康机器人(HIK ROBOT)、机科股份(835579)等;
本文核心数据:中国机器人行业市场规模;
2024年中国机器人行业市场规模超过1550亿元
根据国际标准化组织(ISO),机器人的定义如下:机器人是具有两个或两个以上可编程的轴,以及一定程度的自主能力,可在其环境内运动以执行预期的任务的执行机构。2023年中国机器人行业市场规模超1300亿元,五年行业复合增速为19.46%。初步估算,2024年中国机器人行业市场规模超过1550亿元。

细分产品
机器人按照用途可以分为工业机器人、服务机器人、特种机器人,根据统计2023年中国机器人市场中,服务机器人市场占比最大约45%。

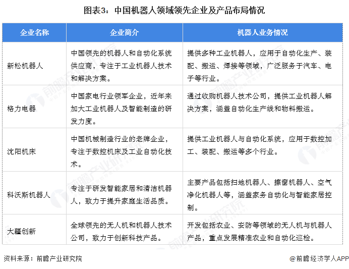
产业竞争
当前我国机器人行业竞争日益激烈,主要企业包括沈阳机床、机器人等产业龙头公司,以及格力、科沃斯、大疆等新兴机器人企业。这些公司在自动化、智能化和高效能方面不断创新,推动机器人技术在制造、物流、家居等领域的应用。随着人工智能、物联网、大数据等技术的结合,企业通过研发更加智能、精准、高效的机器人产品来提升市场竞争力。

更多本行业研究分析详见前瞻产业研究院《中国机器人行业市场前瞻与投资战略规划分析报告》
同时前瞻产业研究院还提供产业新赛道研究、投资可行性研究、产业规划、园区规划、产业招商、产业图谱、产业大数据、智慧招商系统、行业地位证明、IPO咨询/募投可研、专精特新小巨人申报、十五五规划等解决方案。如需转载引用本篇文章内容,请注明资料来源(前瞻产业研究院)。
更多深度行业分析尽在【前瞻经济学人APP】,还可以与500+经济学家/资深行业研究员交流互动。更多企业数据、企业资讯、企业发展情况尽在【企查猫APP】,性价比最高功能最全的企业查询平台。

VIP课程推荐
APP专享直播
热门推荐
收起24小时滚动播报最新的财经资讯和视频,更多粉丝福利扫描二维码关注(sinafinance)
