每经记者 李蕾 每经编辑 肖芮冬
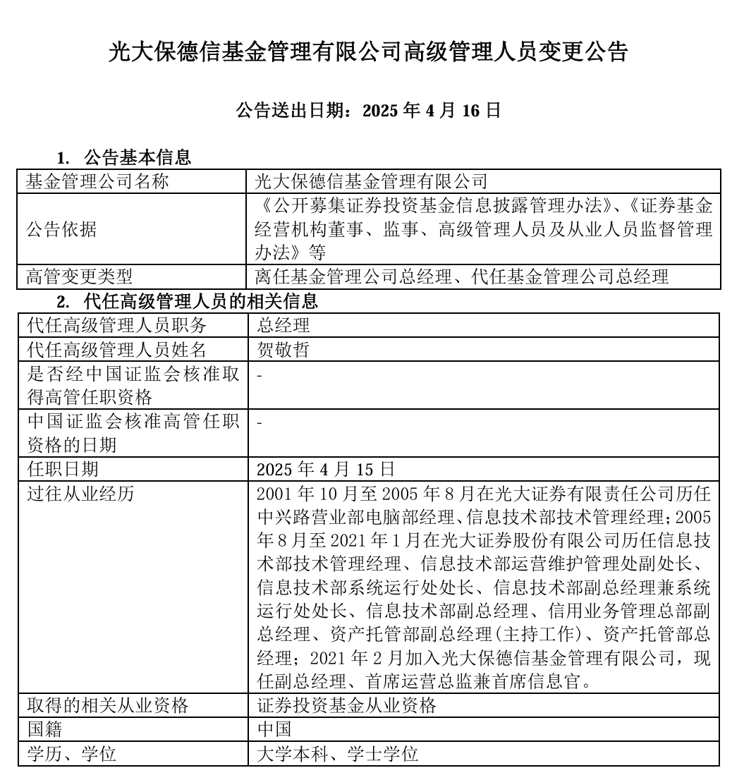
《每日经济新闻》获悉,4月16日,光大保德信基金发布了高管变更公告,该公司原总经理刘翔因个人原因离任,由副总经理、首席运营总监兼首席信息官贺敬哲代任总经理一职。
公开资料显示,光大保德信成立于2004年4月,由光大证券和美国保德信国际投资管理公司分别占有55%和45%的股份,是业内知名的合资公募基金公司。总部设在上海,在北京和广州设有分公司,注册资本1.6亿元人民币。
记者注意到,近段时间已有多家公募宣布更换总经理。4月11日,天治基金发布公告称,原总经理许家涵因个人原因于当日离任,由董事长柴晓秀代任总经理一职;4月2日,新沃基金公告李钧离任总经理,由新上任的副总经理李曦代任总经理等。
根据Wind数据,今年3月公募高管变更人次为61人,创下公募行业单月高管变更人数的新纪录。进入4月,这样的趋势还在延续,截至4月15日,月内高管变更总人数已经达到12人。
4月16日,光大保德信基金发布一则高管变更公告,原总经理刘翔因个人原因已在4月15日离任,由副总经理、首席运营总监兼首席信息官贺敬哲代任总经理一职。

公开信息显示,刘翔是一名金融资管行业的老兵,从1996年到2004年先后在深圳发展银行、招商银行有过从业经历;后“转战”公募基金,先后在鹏华基金、前海开源基金等机构任职,2020年7月出任光大保德信基金总经理。
根据公告,贺敬哲2001年10月~2021年1月均在光大证券任职,在该公司有着近20年的工作经历;2021年2月,他加入光大保德信基金,现任副总经理、首席运营总监兼首席信息官,如今代任总经理一职。
就在几天之前,光大保德信基金刚刚官宣新任督察长亓磊。亓磊曾在福州电业局、上海证监局、富国资产管理(上海)有限公司、中银国际证券股份有限公司等有过工作经历。
作为业内知名的合资公募,光大保德信基金成立于2004年4月,由光大证券和美国保德信国际投资管理公司分别占有55%和45%的股份。根据Wind数据,截至目前,光大保德信基金旗下共有70只产品,管理总规模759.87亿元,在全市场162家公募持牌机构中排在第72位。
《每日经济新闻》记者注意到,近期已有多家基金公司宣布“换帅”。
4月11日,天治基金发布公告称,原总经理许家涵因个人原因于当日离任,由董事长柴晓秀代任总经理一职。值得一提的是,3月底,天治基金刚刚新任柴晓秀为公司董事长,原董事长马铁刚因工作安排原因离任。
4月2日,新沃基金公告总经理李钧离任,由新上任的副总经理李曦代任总经理。
再把时间向前推,3月29日,华润元大基金发布了更换总经理的公告,原总经理江先达因个人原因离职,由原国联基金总裁黄震出任总经理一职。
就在同日,兴银基金也发布了变更董事长的公告。原董事长吴若曼离任该公司董事长,由总经理易勇代为履行董事长职务等。
根据Wind数据,今年3月基金公司高管变更人次达到61人,涉及33家基金公司,创下公募行业有史以来的单月高管变更人数新纪录。其中,董事长变更10人,涉及5家公司;总经理变更11人,涉及6家公司;副总经理变更21人,涉及16家公司。
进入4月,这样的趋势仍在延续。截至4月15日,月内高管变更总人数已经达到12人。其中,总经理变更6人,涉及3家公司;副总经理变更3人,涉及3家公司。
有公募人士对记者分析道,今年以来公募人才市场化流动更加常态化,背后的原因是多样的,常见的包括股东结构与战略调整、市场竞争与业绩压力、高管个人的职业发展或工作调动等。对行业来说,这是竞争日趋激烈的必然结果,一定程度上反映了市场优胜劣汰的规律;但另一方面,过于频繁的高管变更也可能导致公司管理层稳定性下降,决策连贯性不足,对于一些中小公司来说更是如此。
“总体来看,公募基金高管变更频繁是行业发展过程中的正常现象,但公司需要在引入新人才和保持管理稳定性之间找到平衡,以实现可持续发展。”该人士这样表示。
封面图片来源:每日经济新闻 刘思琦 摄

VIP课程推荐
APP专享直播
热门推荐
收起24小时滚动播报最新的财经资讯和视频,更多粉丝福利扫描二维码关注(sinafinance)
