转自:前瞻产业研究院
动物疫苗行业主要上市公司:中牧股份(600195);生物股份(600201);瑞普生物(300119);普莱柯(603566);科前生物(688526);永顺生物(839729);申联生物(688098);海利生物(603718)等
本文核心数据:动物疫苗产业链、产业链全景图、代表性企业区域分布
动物疫苗行业产业链全景梳理
动物疫苗行业上游主要为疫苗生产所需用到的填料、培养基、胰蛋白酶等原材料以及生产设备和包装材料;中游为动物疫苗研发生产企业;下游为冷链运输及畜牧业、宠物行业等应用市场。

上游原材料供应商主要包括源培生物、中海生物技术等企业,疫苗生产设备及包装材料代表性企业包括正川股份、山东药玻、楚天科技等;中游动物疫苗生产企业包括中牧股份、瑞普生物、普莱柯等;下游冷链物流企业主要包括顺丰、中创物流等,疫苗应用代表性企业包括牧原股份、温氏股份、新希望等。

动物疫苗行业产业链区域热力地图
从区域分布看,中国动物疫苗上市公司主要分布在上海、广东、内蒙古、北京、天津、辽宁等省市,其中上海的动物疫苗上市公司数量较多,包括申联生物和海利生物。动物疫苗上游企业,例如源培生物、正川股份、山东药玻等则位于上海、重庆、山东等地,下游畜牧业企业例如牧原股份、温氏股份等位于河南、广东等地。

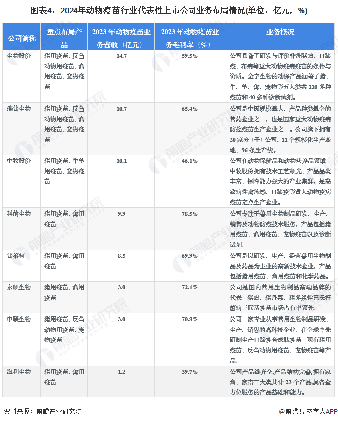
动物疫苗行业代表性企业业务布局情况
从2023年动物疫苗营收规模看,生物股份、瑞普生物、中牧股份等企业营收较为领先。从毛利率水平看,科前生物、永顺生物、申联生物毛利率高于其他企业,均在70%以上。从产品布局看,猪用疫苗、禽用疫苗布局企业数量较多。

动物疫苗行业代表性企业最新投资动向
2022年以来,中国动物疫苗企业通过设立子公司、设立投资基金、增资等方式拓展公司规模、布局新领域。中国动物疫苗行业代表性企业投资动向汇总如下:

更多本行业研究分析详见前瞻产业研究院《中国动物疫苗行业发展前景与投资战略规划分析报告》。
同时前瞻产业研究院还提供产业新赛道研究、投资可行性研究、产业规划、园区规划、产业招商、产业图谱、产业大数据、智慧招商系统、行业地位证明、IPO咨询/募投可研、专精特新小巨人申报等解决方案。在招股说明书、公司年度报告等任何公开信息披露中引用本篇文章内容,需要获取前瞻产业研究院的正规授权。
更多深度行业分析尽在【前瞻经济学人APP】,还可以与500+经济学家/资深行业研究员交流互动。更多企业数据、企业资讯、企业发展情况尽在【企查猫APP】,性价比最高功能最全的企业查询平台。

VIP课程推荐
APP专享直播
热门推荐
收起24小时滚动播报最新的财经资讯和视频,更多粉丝福利扫描二维码关注(sinafinance)
