每经记者|王海慜 每经编辑|陈柯名 叶峰
近期,有“A股最强带货女王”之称的天风证券电新行业首席分析师孙潇雅堪称卖方行业最“出圈”的一位。

除了经常有“孙潇雅概念股”的各类帖子在社交媒体流传之外,最近坊间有消息称,孙潇雅已成为A股第一个拥有“后援粉丝团”的分析师。
不过,最近,多个社交平台共同传播了一则消息:孙潇雅解散了客户群,理由是电新和汽车团队重组。实际情况究竟如何?对此,今日《每日经济新闻》记者与其本人取得了联系。
据记者观察,分析师“后援粉丝团”现象的出现,折射出目前年轻投资者群体逐渐成为主流后,资本市场与社交媒体深度融合下的变革与挑战。而当一名分析师以“A股最强带货女王”出圈的同时,也在业内引发了不少讨论和争议。

“网红”分析师孙潇雅接连出圈
近期,天风证券“网红”分析师孙潇雅的动态成为不少投资者关切的方向。《每日经济新闻》在今年8月7日的报道 《“天风孙潇雅概念股”火爆出圈!券商分析师跨界荐股,是追热点还是真本事?业内热议》中指出,8月6日当天,“天风孙潇雅8月推荐个股汇总”表格在社交平台广泛传播,第二天表格中多只个股出现异动,此外,近年来孙潇雅频繁“跨界研究”也引发业内热议。
而这波热度至今仍然没有消退的迹象。近期,在一些主流社交平台上,时常有标题为“孙潇雅概念股”的各类帖子广为传播,所涉及的一些个股也经常会在盘面出现异动。这样的表现,让不少网友将孙潇雅称为“A股最强带货女王”。
据记者观察,除了网传的各类段子外,哪些上市公司发布的调研报告中出现孙潇雅的名字也能成为投资者关注的焦点。
例如,蔚蓝锂芯8月19日公布的投资者关系活动记录表显示,在参会的众多机构人士中包括天风证券孙潇雅。道通科技8月17日的电话会议参会人员中也出现了孙潇雅。丰立智能8月5日的线上交流中,同样有孙潇雅的身影。而这些行踪近期都有媒体作了报道。
值得一提的是,最近,坊间有消息称,有投资者甚至为孙潇雅成立了“后援粉丝团”,这也俨然让她成为A股第一个拥有“粉丝团”的分析师。
截图自:某社交媒体平台不过,最近,多个社交平台共同传播了一则消息:孙潇雅解散了客户群,理由是电新和汽车团队重组。实际情况究竟如何?
截图自:某社交媒体平台记者从某知情人士获悉,天风证券研究所的电新和汽车团队之间确实要重组,但不确定孙潇雅是否已经解散客户群,“她本人没有再说”。

网传“署名报告”一度牵动市场情绪
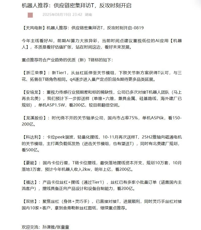
记者注意到,这几天,一份由孙潇雅、张童童署名的报告《机器人推荐:供应链密集拜访T,反攻时刻开启》在不少社交平台流传。其中,报告推荐的浙江荣泰、安培龙、龙溪股份、科达利等多只个股在8月19日盘中均出现了较大的涨幅,其中安培龙大涨超11%。
截图自:某社交媒体平台然而,记者随后在慧博智能终端、Choice数据等专业平台均没有查到这篇报告。有业内人士也向记者表示,目前无法查到这篇报告。
孙潇雅5月来发布的署名研报 截图自:慧博智能终端另外,记者查询慧博智能终端,最近一年内,未发现孙潇雅署名的机器人相关行业主题研报。此外,今年5月以来,可以查到的孙潇雅署名研报只有10篇,这与近期各社交平台经常更新“孙潇雅”概念股的节奏显得有些不成比例。
而在一些市场人士看来,上述网传报告,不能称之为研报,只能说是一篇短评。相比传统研报从撰写到触达机构客户需数天时间,此类短评(俗称“段子”)在社交媒体可以实现快速扩散。
然而,传播效率大幅提升的背后也带来不少合规风险。根据有关规定,分析师不得通过包括论坛、微信等互联网平台对外提供或泄露尚未发布的证券研究报告内容和观点。某券商研究所合规负责人则向记者表示,“段子”内容不能实质超出前期已发布的报告。
就上述网传信息是否属实以及业界的一些疑惑,今日记者与孙潇雅本人取得了联系,不过她婉拒了记者的采访请求。

网红分析师现象引发业内热议
以往业内知名分析师,即便是获奖无数,但很少有人能真正在散户群体中拥有所谓的“粉丝团”,其口碑往往局限在专业机构人士群体内。
有分析认为,分析师“后援粉丝团”现象的出现,折射出目前年轻投资者群体逐渐成为主流后,资本市场与社交媒体深度融合下的多重变革与挑战。
去年“924”行情的爆发,吸引了大量年轻投资者入市。近期,据某头部券商互联网分公司介绍,目前其客户群体中,“90后、00后”客户占比超50%。同时,该互联网分公司客户群体的交易活跃,月换手率为公司平均水平的3倍。而从上述“孙潇雅概念股”的频繁异动来看,“粉丝团”的情绪化交易可能放大市场波动。
此外,在业内看来,上述网红分析师现象也在一定程度反映出,目前业内一些券商研究所仍在着力打造分析师个人品牌。不过,近年来,一些头部券商的研究所已经展现出淡化分析师个人色彩的倾向。
“这几年,其实从国内部分头部券商的研报就能看出研究所和国际化的发展趋势,当个人分析师IP被限制的时候,他们就开始搞平台化了,表现之一就是研报里联合署名的分析师一大串,每个研报几乎都是Teamwork,甚至有很多跨团队的合作研报。”某券商行业研究人士表示,“其次是部分头部券商的研报,现在更加聚焦资产配置、金融生态、海外研究等自上而下的主题,而不单纯集中在个股的研究。此外,研究业务国际化的趋势也越来越明显。”
记者|王海慜
编辑|陈柯名 叶峰盖源源

VIP课程推荐
APP专享直播
热门推荐
收起24小时滚动播报最新的财经资讯和视频,更多粉丝福利扫描二维码关注(sinafinance)
