文 | 一财商学院
饿了么、飞猪合并进阿里电商半个月以来,大厂内又发生了不少组织变动。
阿里进一步精简非业务一线的合伙人团队,从26个减少为17个;字节Seed大语言模型技术负责人因个人问题被辞退,机器人负责人孔涛被曝离职创业。这些调整背后,很多都和AI有关。
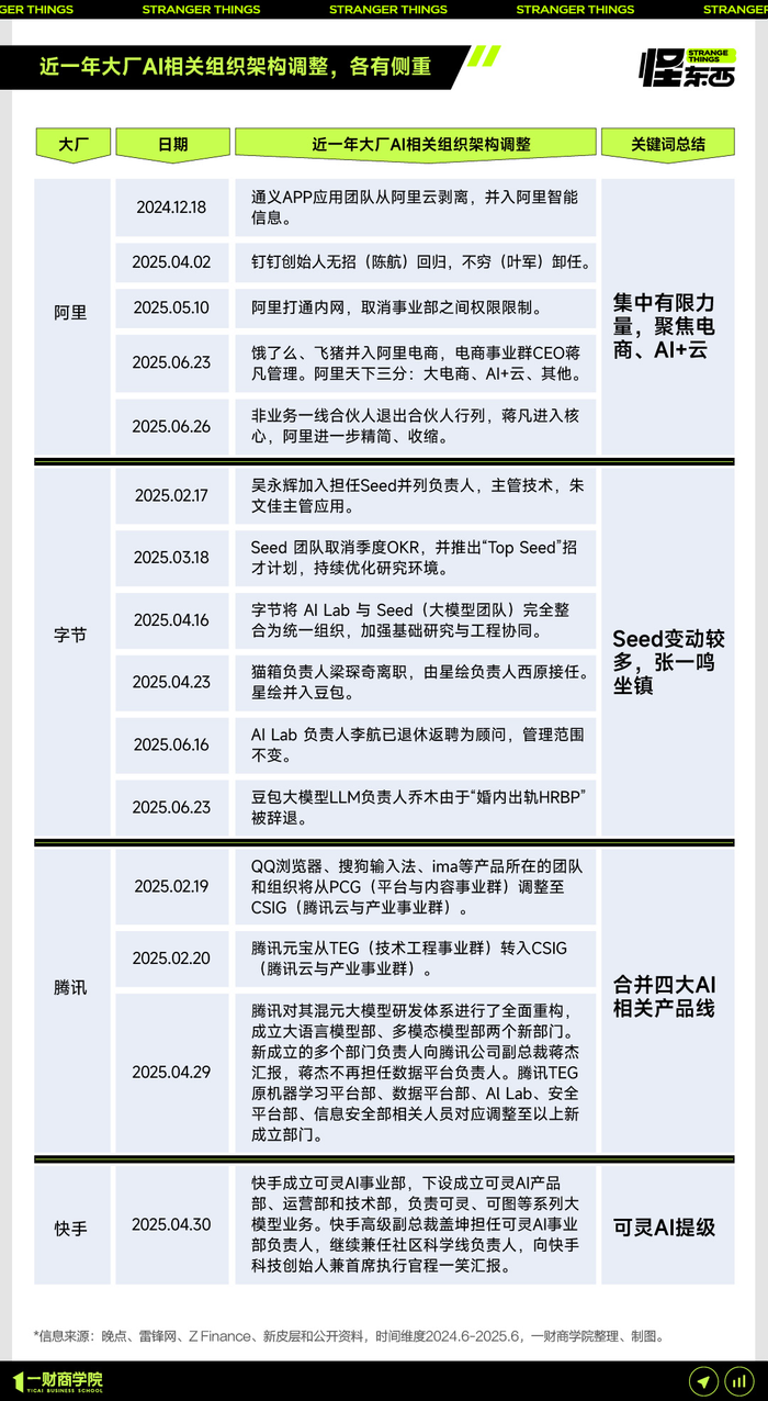
过去一年,头部互联网公司中的半壁江山——腾讯、阿里、字节、美团、百度、快手6家大厂都把AI写进公司战略,至少做了12次组织架构调整。其中,腾讯、阿里、字节调整最多。
大厂对AI的投入和预期相比AI创业公司有过之而无不及。在大模型越来越难融到钱、AI应用还没真正火爆就已经红海的情况下,大厂有自己的优势:资金池稳定,创始人足够重视,再加上“无上限投入”的态度和不断突破上限的慷慨薪资,吸引了AI大牛们加入。不过,大厂也很难完全复刻AI创业公司的气质,一是科研气氛,二是AI优先级。
当下这个微妙的时间点,大厂频繁调整架构也情有可原。自上而下“全员AI”的第一阶段已经过去——往往是公司创始人意识到AI的重要性,写入公司战略,加大AI投入,设置AI事业部;自下而上的第二阶段还在进行中——业务执行过程中遇到实际问题,需要再分配调整AI分工。

核心人物动向,更是直接反映了高层关注的重点。
半年内,马云五次回到阿里。每次回归,阿里组织变化都如影随形。几次分别是:去年11月蒋凡任职电商事业群CEO一周之后;12月8日蚂蚁周年马云发表“AI时代”主题致辞;2月11日阿里宣布“未来三年投入3800亿元建设云和AI硬件基础设施”的当天,马云再度回到阿里;5月阿里打通内网、取消事业部限制的第二天,马云参加阿里日活动;以及6月24日,就在淘宝闪购破6000万订单,阿里宣布饿了么、飞猪合并进电商事业群的第二天,马云据称参加了淘宝闪购周会。2023年之后低调许久的马云,每次出现都和电商、AI+云有关。
退出一线五年之久的张一鸣,近期也开始频繁往返新加坡北京,参与字节AI核心团队Seed的月会。据多家媒体报道,张一鸣这段时间一直在拜访科学家、创业者,深入交流AI。期间字节AI团队高管来来去去,灵魂人物张一鸣就成了AI和机器人的“定海神针”。

互联网是劳动密集型产业,AI也是。人事变动、部门更替就像是一家大公司描绘蓝图时留下的草蛇灰线,顺着这些线索,能帮助我们看到大公司内部真实而动态的变化。
从战略、业务,再到人,最近一年,AI影响大厂组织架构变化呈现出三点特征:
1.战略上赋权AI,形成3种不同的架构模式;
2.业务上,无上限投入与“合并同类项”并存;
3.具体岗位上,字节流动性最强,阿里调整还在继续。
AI在大厂长出3种架构模式
互联网大厂一度离AI最近,创始人在AI领域有前瞻力。不过,从过往大厂AI发展历程上看,也不乏“灯下黑”时刻:一早设立AI团队,经历过一段探索时期,没有获得相应产出而逐渐边缘化,被横空出世的ChatGPT敲醒,再度奋起直追。
其中最有代表性的就是字节。2016年,张一鸣就主导成立了AI lab,但随着张一鸣从一线后撤、字节重心偏移到站内商业化,不赚钱的AI lab渐渐没了声响。直到字节2023年重组AI部门,AI lab依然摇摆,今年6月被收归进Seed团队。
这背后有战略决策原因,也有大厂“水土”原因。
和OpenAI、Anthropic、智谱AI这些从成立之初就定位研究型机构的AI原生公司(AI Native)不一样,中国互联网大厂二十年间摸索出了一套自己的前、中、后台架构,偏好在自有组织架构体系内为AI开垦一块新地,建立“AI事业群”或实现“业务一体化”,强调落地和变现。
这一点有好有坏。好处是,可以推动AI与业务结合,坏处是,AI研究员习惯的实验室式协同、纯粹的模型研究,和商业公司晋升路径和考核标准天然相悖。比如2023年就营收1亿美元的Midjourney仅有11人,150人的DeepSeek仅有三层架构:创始人-小组长-员工,这并不妨碍它们长成厉害的组织,带来可观的收入。意识到了这一点的字节在今年3月18日取消了AI核心Seed团队的OKR季度考核,给重金招进来的AI大牛们提供更宽松的研究空间。
经过多次调整磨合,目前,互联网大厂AI部门主要采取3种架构方式:
1.技术-模型-应用:比如字节“Stone(技术算力中台)-Seed(大模型研发)-Flow(AI应用产品)”,阿里则是阿里云底座、通义千问大模型中间层、夸克+钉钉应用层三层;
2.技术+模型-应用:如腾讯TEG(技术工程事业部)下设大语言模型部、多模态模型部,整合机器学习平台部、数据平台部等,集成技术和模型;CSIG(云与智慧产业事业群)管理QQ浏览器、搜狗输入法、ima、元宝等应用。百度则是把AI能力作为技术中台(TPG),向各个业务输出AI算法、深度学习平台(飞桨)、大模型(文心一言)等技术支持。

3.AI应用事业部:刚刚在4月底设立可灵AI事业部的快手,则依然采取互联网产品逻辑,围绕可灵AI下设产品、技术、运营部门。
前两种更适合大规模、大投入、大团队的阿里、字节、腾讯,第三种则适合“小而美”打法,比如快手——到2025年Q1,聚焦视频+图像生成的可灵AI已经为快手贡献1.5亿元收入。
从无限支持到“合并同类项”
AI研发投入耗时周期长,而且投入数以百亿计。对于大厂来说,即便对AI始终坚持“无上限”支持,但也同时在进行横向合并,以集中力量投入更有机会获得增长的业务。
从近一年大厂AI相关的架构调整中可以看出,阿里明显在收缩核心业务,从零售、线下业务中抽身,把精力转移到到电商、AI+云。
另一边,其他大厂也在归拢现有AI业务,合并同类项。字节在大力扶持Seed大模型团队,同时评估Flow团队十余个AI应用赛马结果,留下用户规模更大、产品力更强的,整合其次的。

腾讯则是合并四大AI相关产品线到一处——QQ浏览器、搜狗输入法、ima、元宝都迁移并入CSIG(腾讯云与产业事业群),将AI技术统一到TEG(技术工程事业群)下。

阿里也是同样的思路,并且不单限制在AI部门。今年3月,阿里鼓励各个业务部门积极探索AI,CEO吴泳铭主张在阿里现有业务中全面实现“AI化”,阿里所有部门被告知,他们2025年的绩效将通过如何利用AI促进增长来评估。如今随着1+6+N逐渐回归一个阿里,该进程可能被动放缓。
比如6月初,饿了么刚刚宣布AI化,后脚就被并入大电商事业群。显然,在阿里内部,饿了么被归纳为电商撮合类业务,业务与AI的结合也就不那么优先紧迫——据一财商学院了解,电商事业群CEO蒋凡的OKR中,AI优先级并不高,排在所有指标的最后。

一个概念悄悄变了:大厂有针对性地“无上限支持”,而不是支持全部业务AI化。换句话说,就是把资源花在刀刃上,避免重复性建设。
阿里三年投入3800亿计划依然在进行,字节依然会给出超出市场预期的AI岗位薪资,腾讯依然不急于靠AI收获短期回报,只不过:承担核心指标的部门变了,还需要时间量化落地;表现不及预期的应用或团队将被更“温和”地重新整合,不为打出“325”绩效低分,而是为刺激AI赋能业务。互联网大厂在以自己的方式摸索AI团队的运行逻辑。
字节流动性最强,阿里还在调整,腾讯加码招聘
换个视角,从“具体的人”维度看大厂组织变化,也不过是一次次招聘、离职罢了。但不得不承认,AI行业正处在炙手可热的劲头上。
一位人工智能从业者告诉一财商学院,半年前一位硅谷人工智能专业毕业的应届生,就可以拿到20万美元/年的薪资offer。国内快手、腾讯、字节等大厂,算法、AI搜等岗位硕士应届生薪资也水涨船高,可以达到4-5万元/月。
大厂高价吸引人才,AI人才薪资不断突破薪资体系上限。近两年,字节笼络了许多技术大牛和成功创业者。据晚点报道,Flow 总负责人朱骏曾是短视频产品 Musical.ly 的创始人之一,36氪创始人刘成城(Kayden)目前在负责字节 AI 耳机和眼镜和手机厂商合作。去年12月,字节曾豪掷千万年薪招入阿里大模型大将周畅,今年2月又招来前谷歌DeepMind副总裁吴永辉,其目前担任Seed一号位。
紧接着3月,字节推出Top Seed计划,不拘一格降人才。“豪横”的招聘风格让本来就贵的AI人才更贵了,字节多次为技术岗位开出数百万元年薪。
但另一方面,成功经验丰富的老兵和高价笼络来的大牛,很难一直留在大厂,跳槽其他大厂或者跳出去创业的很多。
据统计,字节系高管已有超20人离开字节进行 AI创业。其中包括前抖音产品负责人、PICO副总裁任利锋,前字节视觉技术负责人王长虎,前飞书海外产品负责人张涛,联合创办了Manus;前剪映商业化负责人陈冕,创办了LiblibAI等。
阿里这边,4月“钉钉之父”陈航(无招)回归之后,6月23日刚刚经历事业部之间的大框架合并,再向下延展的调整还在继续,因此具体岗位变动消息不多。据阿里内部员工推测,回归“一个阿里”,部门合并之后,各个事业部的职能部门可能也将迎来合并缩减。
相比之下,腾讯稳定性更强一些,更多是在加码招聘。4月17日,腾讯宣布启动史上最大就业计划,三年内将新增28000个实习岗位并加大转化录用,仅2025年将迎来10000名校招实习生,技术类岗位“扩招”力度空前。6月校招季,腾讯还推出招聘技术人才的“青云计划”,对标华为天才少年、字节Top Seed,“薪酬上不封顶”。
不论战略、业务还是具体岗位,AI都在深刻地改变互联网。大厂面对AI,重点在于如何激发组织活力,从而赢得长期的胜利。
写在后面
短短一年,各厂AI部门就经历多次重组,大厂的组织内功恐怕还要继续修炼。
纵观这场由国外卷到国内,小厂卷到大厂的AI赛跑,短期内还没有显著的盈利模式,且大厂研发开支还在逐年上升。字节、阿里、腾讯2024年投入均超过500亿元,2025年即将逼近千亿。这其中大部分钱都花在AI算力、研发人员成本上。各厂AI业务中,仅有阿里云2022年进入盈利周期,2024年营收突破1180亿。
大厂绑定AI,意图也是显而易见。互联网增长见顶,大厂需要上AI的牌桌,获取赢家通吃的机会。手握前一个时代赚到的红利,押上自己最大限度的筹码,换一张AGI时代入场券。
不过不是所有大厂都对AI热潮感冒,京东、拼多多、网易们延续自己的逻辑,也活得挺好——刘强东再次亲自上一线带领57万“兄弟们”杀入外卖,拼多多砸下千亿补贴换用户,网易“苟”住游戏文娱,净利还能逐年攀升。
AI不是互联网大厂唯一解法,但如果选择了AI,就要接受它的高度不确定性。
参考资料:
重新认识阿里:大踏步迈向 AI,晚点
腾讯AI,加速狂飙的这半年,雷锋网
六小龙留不住字节大神,字母榜

VIP课程推荐
APP专享直播
热门推荐
收起24小时滚动播报最新的财经资讯和视频,更多粉丝福利扫描二维码关注(sinafinance)
