转自:中国政府采购报
【行业探讨】
环卫车绿色转型:氢能源OR纯电动孰优孰劣
■ 赵婧君
随着国家“碳达峰”“碳中和”战略的深入推进,汽车行业正迎来一场能源转型的浪潮,我国汽车行业新能源渗透率从2020年的5%到2024年的近50%。2024年部分月份乘用车新能源渗透率甚至超过50%,但环卫车新能源渗透率不到10%,相比之下,环卫车的新能源化还有非常大的发展空间。
环卫车属于商用汽车大类中的专用车领域,商用车新能源渗透率整体低于乘用车,商用车的新能源技术路线,存在氢能源和纯电动两种技术路线之争。
环卫车作为专用车领域较大的一个细分行业,车辆使用场景有其特殊性,一般都是固定路线、固定时间作业,每天的使用时长、行驶里程基本固定,有停机充电的时间,因此其天然就比货运车更适合用新能源车,测算好需求后购买续航能力适当的产品,不会存在“里程焦虑”,且能比燃油车节省大量运营费用。
环卫车的绿色转型,存在纯电动和氢能源两种技术路线,孰优孰劣?到底哪个技术才更适合?本文将从行业政策、采购成本、使用成本、便利性和环保性四个角度,对纯电动与氢能源环卫车进行全面比较分析。
行业政策
国家层面的政策导向清晰明确,《新能源汽车产业发展规划(2021-2035年)》确立了新能源汽车发展的长远目标。纯电动车的推广,国家层面主要是《公共领域全面电动化试点》政策。氢能源车目前发布了第一批、第二批氢燃料试点城市群。而各地出台的关于《空气质量持续改善行动计划》《大气污染防治实施计划》《节能减排工作实施方案》《大规模设备更新实施方案》等政策,均对新能源提出了相应要求。
纯电动:工业和信息化部等八部门联合发布的《关于启动第一批公共领域车辆全面电动化先行区试点的通知》,标志着公共领域车辆全面电动化的序幕正式拉开。首批试点城市包括北京、深圳、成都等15个重点城市。将聚焦公务用车、城市公交车、环卫车、出租车、邮政快递车、城市物流配送车、机场用车、特定场景重型货车等领域,推广数量预计超过60万辆。
氢能源:2021年10月,国家发布第一批氢燃料示范城市群,北京、上海、广东入选,2022年1月,国家发布第二批氢燃料示范城市群,河北、河南入选。
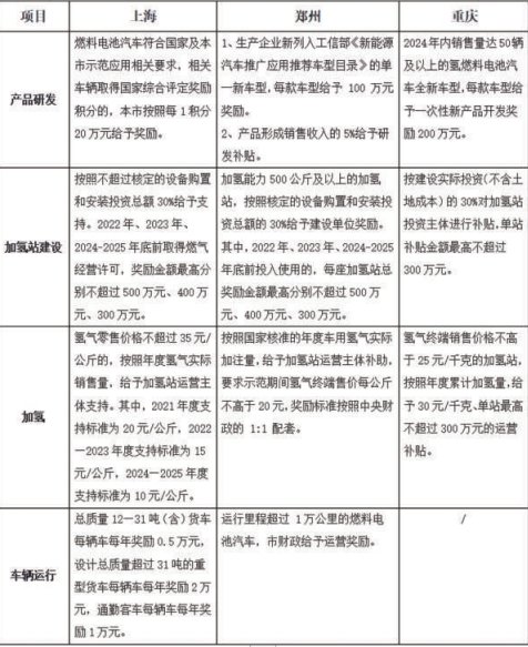
五大城市群获批后,先后制定了示范期间氢燃料电池汽车推广目标(京津冀城市群5300辆、上海城市群5000辆、广东城市群1万辆、河北城市群7710辆、河南城市群5000辆),国家根据示范群推进情况进行财政补贴,第一年度发放补贴11.4亿元。而部分省份也出台了氢能产业规划,提出了氢能源推广的目标、补贴政策等。其中补贴政策涉及氢能源推广环节,单车补贴最高超百万元,以上海、郑州、重庆为例,具体见下表。

采购成本
氢能源环卫车:由于氢燃料电池技术仍处于发展阶段,因此氢能源环卫车辆的制造成本相对较高。同时,氢气存储和加注设备的成本也不菲,这些因素导致了氢能源环卫车辆的价格较高。
纯电动环卫车:随着电动汽车技术的发展,电池成本也逐年在下降,相比于氢能源环卫车辆,电动车的总体采购成本更低。
以公开招投标数据均价看,氢能源的价格要高于纯电动30%—40%左右。

使用成本
配套设施成本:氢能源环卫车与新能源环卫车使用的前提是加氢站建设与充电站的建设,500公斤加氢站的单个建设成本在800万元—1000万元左右,可以配套50辆氢能源车辆加氢需求;单个150kw充电站建设成本在10万元—15万元左右,可以配套2—4辆车辆充电,从配套成本看纯电动车远低于氢能源车。
日常运行成本:氢能源环卫车的加氢价格目前受制于制氢、运氢、储氢产业链未完善,价格仍然较高。纯电动环卫车充电成本受电费影响,电费因波峰波谷会有差异,但总体比氢能源车运行成本更低。车辆维保成本方面,氢能源环卫车与纯电动环卫车接近。

便利性与环保性
便利性:主要是日常使用的加氢与充电的便捷性、续航、车辆使用的稳定性。氢能源车与纯电动车在续航、车辆使用的稳定性方面比较接近,主要区别在于加氢与充电的便捷性。
目前,全国加氢站分布少,距离相对较远,会造成氢能源车使用的便利性较差。此外,氢气具有高度易燃易爆的特性,如何安全有效地制氢、存储氢气存在一定挑战。加氢时间与燃油车接近,5-10分钟即可完成,这方面较纯电动车有优势,但目前制氢、储氢环节成熟度不高,如果加氢站因特殊原因关闭,受制加氢站过少,车辆也不能正常运行。
目前我国制氢行业,灰氢主要是化石能源制氢、钢铁等企业副产品制氢等。绿氢主要依靠风电、太阳能电解水制氢,绿氢的制造主要消耗的是绿电,涉及能量转化和损耗。氢的储运难度比输送电、输送化石能源难度更大。因此现阶段,氢用于车辆的产业链效率,比直接充电或者加注化石能源的便利性、效率要低。
而纯电动环卫车在充电基础设施的普及度上有更好的表现,充电桩建设的便利性,分布远好于加氢站,充电时间一般每天需要2小时左右,环卫车辆因其每天作业时间有限,每天2小时充电时长对其影响较少。同时,我国电力资源丰富,尤其风能、太阳能发电增长潜力巨大,我国电力输送线路发达、电力输送效率高、损耗小,电动车的电池还具备分布式储能功能,在用电低谷时,通过低价作为杠杆,促进电动车在低谷时充电储能,起到储存消化富余电力和大幅降低使用成本的作用。
环保性:主要是使用燃料生产过程和自身燃料消耗的环境友好性。
氢能源车实现的是零排放,制氢过程的环保性取决于制氢的能源来源。氢燃料电池车本质上也是电动车,氢能转化成电能,通过电池驱动汽车行驶。
纯电动车的环境友好程度取决于电力的来源,如果电力主要来自于化石燃料,则电动车的环保效益会有所降低。如果是绿色能源,则环保效益也较高,近年来化石能源发电的比例逐年降低,绿色电力设施越来越多,绿电如能直接使用消纳,环保性和效率最高。锂电池回收再利用的技术越来越成熟、产业链日趋完善,锂电池回收工艺已经趋于零排放,环保性非常有保障。
所以在车辆使用端,氢能源车与纯电动车环保性趋同。
结论
氢能源环卫车在某些方面展现出潜力,但由于当前高昂的采购及使用成本,以及制氢、储氢等技术链不够成熟,行业的发展主要靠政策推动,短期内难以大规模普及。未来大规模普及和商用还存在较大不确定性,还需要制氢、运氢、储氢三大环节技术重大突破、成本大幅降低、效率大幅提升。
纯电动环卫车环保性不输氢能源,凭借成熟的产业链、较低的成本以及更高的便利性和产业链效率,不仅全生命周期的总成本大幅领先氢能源车,相比传统燃油车也有较大优势。在具备充电条件的情况下,购置和使用纯电环卫车,目前已经是经济型和环保性最优的解决方案。因此,在可以预见的5年内,纯电动车仍将占据环卫车绿色转型的主导地位,发展潜力巨大。
本报拥有此文版权,若需转载或复制,请注明来源于中国政府采购报,标注作者,并保持文章的完整性。否则,将追究法律责任。

VIP课程推荐
APP专享直播
热门推荐
收起24小时滚动播报最新的财经资讯和视频,更多粉丝福利扫描二维码关注(sinafinance)
