华夏基金有9只养老产品入围,李晓易管理的华夏养老2050五年今年以来的收益率为-18.56%,最大回撤-22.69%。
个人养老金基金官方名录发布 华夏基金9只产品入选,位列行业第一
新浪基金 | 2022-11-18 18:31:37 0
中证报 | 2022-11-23 07:01:00 0
市场资讯 | 2022-11-25 17:42:33 0
新浪基金 | 2022-11-25 16:18:12 0
人社部宣布个人养老金制度启动实施 华夏基金:试点名单覆盖区域之广、推进速度之快高于预期
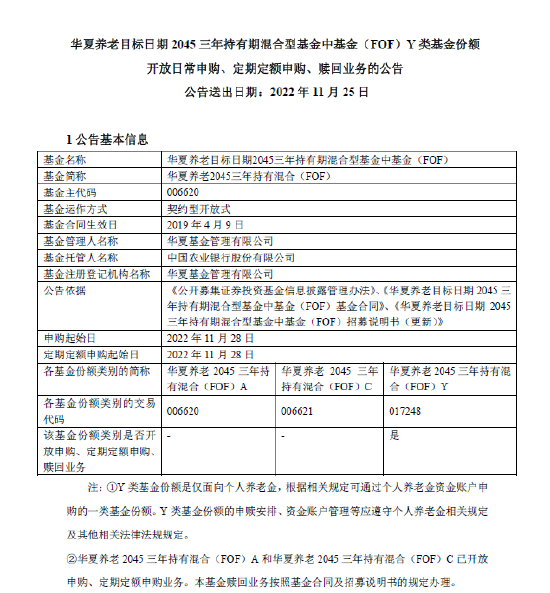
市场资讯 | 2022-11-25 15:41:31 0
华夏基金9只纳入个人养老金投资名录的养老目标基金:11月28日开始开放Y类份额申购
新浪基金 | 2022-11-25 16:07:56 0
华夏基金5问5答解读个人养老金最新政策:缺乏投资技能的 建议选择具有一站式配置属性的养老目标基金
新浪基金 | 2022-11-04 18:37:55 0
“80后”买哪只?首选华夏养老2045!工银养老2045回撤高达25%,农银养老2045回撤大收益低
市场资讯 | 2022-11-29 11:46:15 0
新浪基金 | 2022-12-01 10:31:32 0
[个人养老金基金]"75后"买哪只?首选华夏养老2040!汇添富养老2040回撤大,大成养老2040收益低回撤大,别买
市场资讯 | 2022-11-29 11:26:28 0
华夏基金李一梅:公募基金能在个人养老金投资中创造长期的、更加丰厚的回报
新浪财经 | 2022-06-08 10:53:26 0
中证网 | 2022-04-21 14:08:00 0
个人养老金制度顶层设计文件落地 华夏基金:将我国养老保障体系和养老金融行业的发展推向新的高峰
新浪基金 | 2022-04-21 10:38:13 0
新浪基金 | 2022-12-01 10:30:04 0
华夏基金解读个人养老金最新政策:明确了个人养老金制度的具体操作流程,各参与方职责
新浪基金 | 2022-11-04 18:31:57 0
【129只个人养老金基金黑榜】华夏养老2050五年A今年以来亏19.6%
市场资讯 | 2022-11-25 17:03:21 0
华夏基金旗下两产品设置Y类基金份额 面向个人养老金 费率打折
新京报 | 2022-11-11 19:31:13 0
华夏基金解读个人养老金业务新动态:税收优惠最直接作用是激励效应,有效提高优惠人群参与个人养老金积极性
新浪基金 | 2022-09-28 15:36:14 0