近日,因预售价格比双十一现货贵出66%,欧莱雅遭到大批消费者投诉虚假宣传,相关话题也冲上微博热搜。部分网友反映,除了欧莱雅,还有其他品牌也有预售价高于双十一现货价的情况。
欧莱雅再回应安瓶面膜事件:提供两种优惠券,欧莱雅安瓶面膜解决方案合理吗?
北京青年报 | 2021-11-19 09:00:04 0
界面新闻 | 2021-11-18 20:29:00 0
究竟谁是打工人?欧莱雅向李佳琦薇娅低头,消费者不买账:给券怕是要再割一波韭菜
市场资讯 | 2021-11-18 22:37:08 0
市场资讯 | 2021-11-18 00:10:04 0
李佳琦薇娅均暂停与巴黎欧莱雅合作,淘宝88vip客服称商品链接下架,保价服务就作废
红星新闻 | 2021-11-18 07:28:00 0
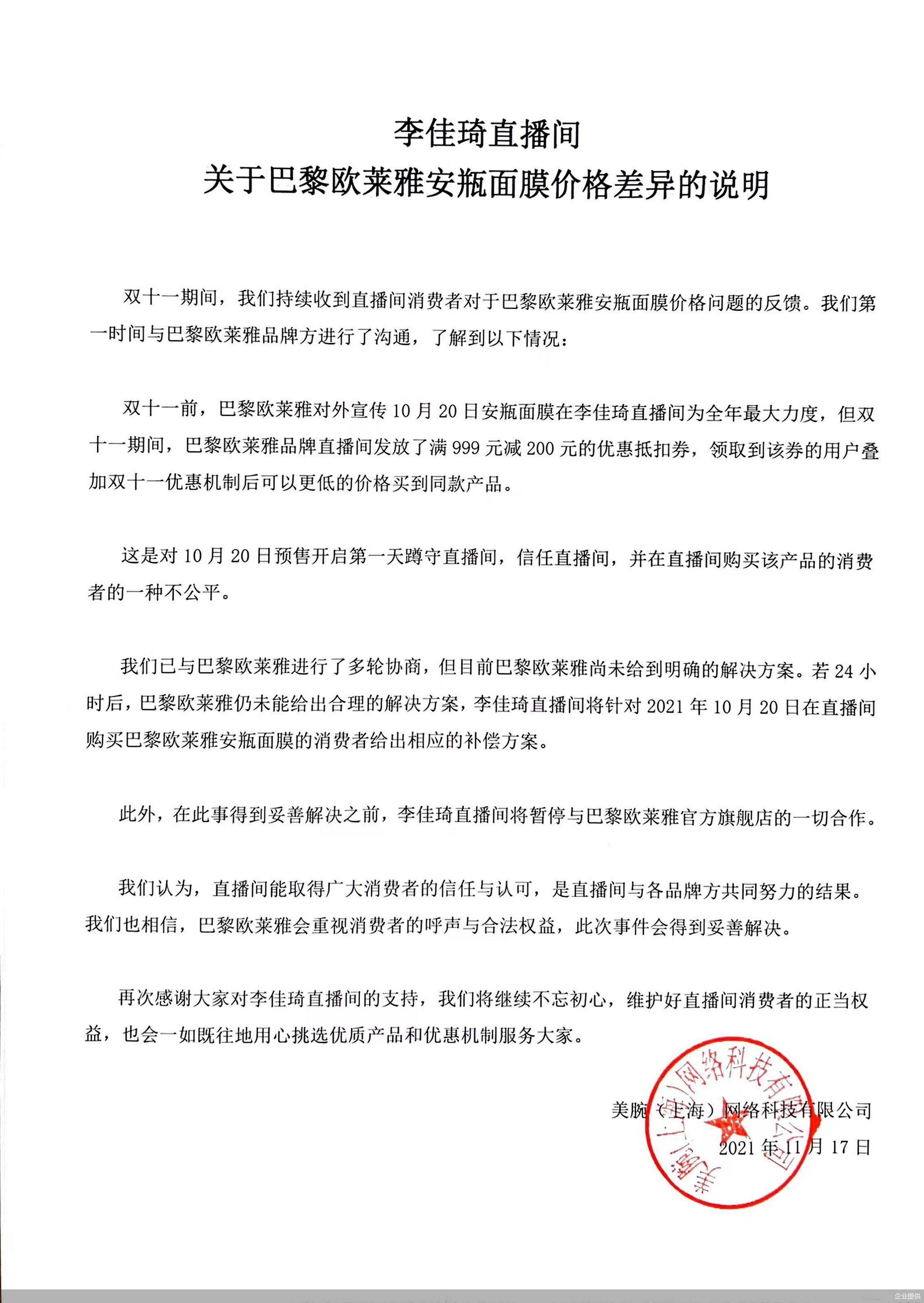
李佳琦公司回应欧莱雅事件:暂停合作!24h后不回复,李佳琦直播间将给出赔偿方案
市场资讯 | 2021-11-17 20:30:17 0
薇娅直播间回应欧莱雅事件:暂停合作!24小时无解决方案,薇娅直播间兜底
市场资讯 | 2021-11-17 20:55:19 0
欧莱雅投诉接近9000条,集体处理率17% 欧莱雅:李佳琦无权决定是否低价
市场资讯 | 2021-11-17 17:45:20 0
21世纪经济报道 | 2021-11-16 18:55:00 0
市场资讯 | 2021-11-15 16:05:19 0
界面新闻 | 2021-11-18 20:29:00 0
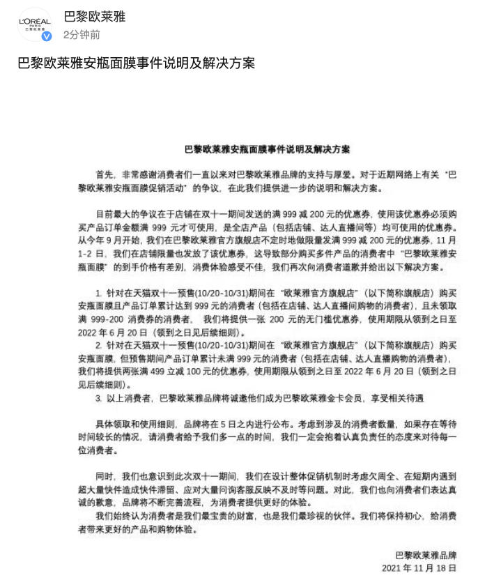
刚刚,欧莱雅公布面膜事件解决方案!网友怒了:还要我再买?李佳琦、薇娅也走下神坛?
21世纪经济报道 | 2021-11-18 21:56:59 0
新京报 | 2021-11-18 08:16:29 0
欧莱雅回应安瓶面膜差价:因不定期推出促销,退差价需提供优惠券录屏核实
市场资讯 | 2021-11-16 15:52:25 0
欧莱雅客服回应退差价:李佳琦说是低价就是低价的吗,他也是个打工人而已
市场资讯 | 2021-11-17 11:40:20 0
李佳琦公司回应欧莱雅事件:暂停合作!24h后不回复,李佳琦直播间将给出赔偿方案
市场资讯 | 2021-11-17 20:30:17 0
中新经纬 | 2021-11-17 22:12:58 0
李佳琦直播间回应欧莱雅安瓶面膜差价:暂停与巴黎欧莱雅官方旗舰店合作
界面新闻 | 2021-11-17 20:54:00 0
市场资讯 | 2021-11-17 16:52:14 0
薇娅直播间回应欧莱雅事件:暂停合作!24小时无解决方案,薇娅直播间兜底
市场资讯 | 2021-11-17 20:55:19 0
观察者网 | 2021-11-17 22:23:12 0
每日经济新闻 | 2021-11-17 20:50:08 0
央视网 | 2021-11-19 07:20:00 0
北京青年报 | 2021-11-19 00:23:35 0
新华每日电讯评欧莱雅售价问题:别让“三输促销”透支消费者信任
新华每日电讯 | 2021-11-19 03:47:47 0
欧莱雅虚假宣传?李佳琦、薇娅双双“封杀”?央媒也发声:别让预售成了套路
证券时报网 | 2021-11-18 08:11:43 0
人民日报 | 2021-11-17 22:29:45 0
媒体评论|欧莱雅面膜“全年最大力度”被打脸?多位网友称遭遇“虚假发货”
21世纪经济报道 | 2021-11-17 22:16:00 0
市场资讯 | 2021-11-16 17:35:21 0