(来源:科技头版)

陪跑十年,零跑终于熬出头了。
出品 | 科技头版 作者 | 松涛
继理想之后,又一家全年盈利的新势力来了。
2025年,零跑汽车交付新车59.7万台,连续两年销量翻倍,一举登顶新势力年度销冠;同期净利润5.4亿元,成为继理想之后第二家实现年度盈利的新势力。
这一年的零跑,可谓是火力全开。
但比当下更精彩的,永远是未来。
新的一年,零跑直接喊出百万销量、50亿净利润的目标,相当于在今年首次全年盈利的基础上翻了十倍。
由此可见,去年的亮眼成绩为其带来了极大的自信。
只是不知道,口气不小的零跑,接下来又会带来怎样的惊喜?

零跑首次实现全年度盈利
近日,零跑汽车发布了2025年全年财报。
数据显示,2025年,零跑全年交付新车59.66万辆,同比增长103.1%;实现营业收入647.3亿元,同比增长101.3%;归属于公司权益持有人的净利润5.4亿元,首次实现全年盈利。
与此同时,公司综合毛利率提升至14.5%,创下年度新高;截至年末在手资金378.8亿元,经营活动现金流与自由现金流均保持正向,经营基本面实现实质性改善。
图源:零跑财报从这一组数据来看,毫无疑问,零跑交出了一份亮眼的成绩单,甚至可以说这是一份具有“里程碑”意义的财报。它不仅标志着零跑汽车正式跨越了造车的“生死线”,更向市场证明了其商业模式的可持续性。
消息一出,引发了市场的剧烈反响。3月17日,零跑港股直线拉升,一度涨超7%。
图源:同花顺接下来,我们具体分析一下这组数据和零跑的这份财报。
财报最关键的一点,无疑是零跑盈利能力的突破。
回顾去年,零跑净亏损高达28.2亿元。仅仅一年过去,零跑就成功扭亏为盈,实现了5.4亿的净利润。
这是零跑首次实现全年盈利,也让其成为了继理想汽车之后,中国第二家实现年度盈利的造车新势力。
图源:财联社从“亏钱卖车”到“全年盈利”,这条路,零跑走了十年。
不过,比实现盈利更值得关注的,是零跑所展现出来的盈利质量。从数据来看,扣除股份支付后,经调整零跑的净利润达到了10.8亿元。并且,在过去一年的业绩中,零跑连续三个季度实现盈利,其中第四季度贡献了近3.6亿元。
也就是说,零跑的盈利呈现出明显的可持续性。
在造车新势力普遍面临亏损的情况下,零跑不仅实现了盈利,还实现了优质性盈利,无疑为其后续的发展和持续盈利打下了坚实的基础。
在实现首次年度盈利的同时,零跑的销量数据也同样让人震惊。
2025年,零跑全年交付59.66万台,同比增长103.1%,这意味着,相较于上一年,零跑的的销量翻了一倍,进一步获得了市场的充分认可。
相关人士分析指出,连续两年销量翻倍,不仅让零跑形成了强大的市场声量和规模优势,更直接驱动了营收的同步倍增。
数据显示,相较于去年,2025年零跑的营收同样实现了翻倍增长。这说明,零跑并没有为了冲量而大幅降价牺牲营收,而是做到了量价齐升。
当然,这一系列数据只是2025年零跑所创下的新的历史高度。而比这更重要的,是零跑未来的发展。
这与零跑的财务指标息息相关。只有健康的财务指标,才能为后续的发展提供深厚的安全垫。
数据显示,2025年,零跑全年毛利率达到14.5%,同比提升6.1个百分点,第四季度单季更是达到15%。
通常来说,10%的毛利率就已经是车企健康的生命线,而零跑显然已经远远超过这一标准。
与此同时,目前零跑在手资金高达378.8亿元,同比增长54.9%;其2025年经营现金流净额126.2亿元,自由现金流78.2亿元。
图源:零跑财报也就是说,如今的零跑不仅账上有钱,而且其赚钱的能力已经足够覆盖覆盖日常运营和投资,真正实现了从“外部输血”走向了“自身造血”。
值得一提的是,零跑在2025年还实现了27.2亿元的服务及其他销售收入。
据零跑汽车副总裁李腾飞透露,这部分收入主要构成为海外销售带来的碳积分收入、与Stellantis集团及中国一汽等合作项目的技术使用权收入、出口相关海运及保费收入。其中,海外销售带来的碳积分收入有近10亿元。
图源:零跑财报由此可见,零跑不仅全面发力造车、卖车,还进行了多元化的业务布局。
总体上,零跑的这份财报成绩十分优异。它不仅用实实在在的数据回应了外界对于“新势力能否盈利”的质疑,更展现出一家成熟车企应有的财务健康度和战略定力。
从销量登顶到盈利破局,从规模扩张到技术输出,零跑正在用自己的节奏证明:在激烈的市场竞争中,唯有扎实的内功和清晰的战略,才能穿越周期、行稳致远。

2026年,零跑蓄势待发
在交出一份堪称完美的年度成绩单后,零跑顺势抛出了2026年的新目标——100万辆销量,50亿元净利润。
图源:微博这意味着,零跑不仅要继续实现销量的翻倍,还要在去年首次全年盈利的基础上,实现净利润翻10倍的目标。
听上去让人觉得有些不可思议,但如果细细分析零跑实现首次年度盈利的“来时路”,或许一切就明了了。
2025年零跑之所以能够首次实现全年盈利,得益于零跑汽车在产品规模、核心技术、渠道服务、全球化等多维度的全面发力。
规模效应是零跑盈利最直接的驱动力。
零跑去年近60万辆的销量摊薄了整车研发和制造的固定成本,直接拉动毛利率跃升至14.5%的历史新高。
但规模只是表象,真正的护城河来自全域自研构筑的成本优势。
众所周知,零跑始终坚持核心技术自研自制。据创始人朱江明透露,目前,零跑自研自制的核心零部件的比例已经占到整车BOM成本的65%,“如果按供应商平均15%毛利率计算,与外购相比,零跑整车成本有10%的优势。”
由此,在竞争激烈的中端市场,零跑不仅既能靠有竞争力的定价吸引用户,还能保证自身利润,形成了一条难以复制的护城河。
此外,前文分析零跑财报时提到,如今的零跑实现了业务的多元化布局。其中,碳积分收入占比不小。
而据李腾飞透露,随着2026年欧洲销量大幅增加,碳积分收入将同比增长。
此外,目前零跑与Stellantis集团及中国一汽的合作项目正深入谈判,李腾飞表示:“预计年内有进一步好消息传来,该板块收入具备持续性。”
进入2026年,零跑已经有了全新的发展规划。
在产品端,零跑的多款全新车型已经排好了上市档期。其中,A10定于3月26日上市,D19预计4月中下旬推出,A05及D99则安排在6月中下旬至7月初。
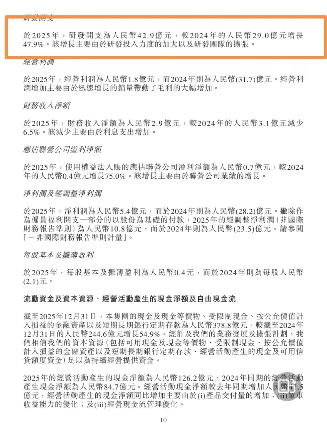
在技术研发上,零跑同样在加码。2025年,零跑的研发开支为42.9亿元,较2024年的29.0亿元增长47.9%,主要投向新技术、新平台、新车型及研发人才引进。
图源:零跑财报新的一年,李腾飞表示研发费用将有更明显的提升,尤其是在辅助驾驶领域。“零跑从去年下半年起已加大投入,目标是今年年底达到行业第一梯队水平。”
从年亏28亿到盈利5.4亿,从不被看好到坐稳新势力销冠,零跑用一年时间完成了翻身仗。
而100万辆和50亿的新目标,则是在告诉市场:这家曾经被认为只会打性价比的车企,想要的不只是活下去,而是真正站上牌桌中央。

VIP课程推荐
APP专享直播
热门推荐
收起24小时滚动播报最新的财经资讯和视频,更多粉丝福利扫描二维码关注(sinafinance)
