炒股就看金麒麟分析师研报,权威,专业,及时,全面,助您挖掘潜力主题机会!
【导读】回顾周末大事,汇总十大券商最新研判
中国基金报记者 泰勒
兄弟姐妹们啊,周末非常热闹,马上又要开盘了,一起回顾下周末的大事以及看看券商分析师们的最新研判。
周末大事
1.中国央行连续第16个月增持黄金
央行数据显示,2月末黄金储备报7422万盎司,环比增加3万盎司;1月末为7419万盎司,为连续第16个月增持黄金。
2.央行行长潘功胜:今年将灵活高效运用降准降息等多种货币政策工具
中国人民银行行长潘功胜表示,2026年人民银行将实施好适度宽松的货币政策,将灵活高效运用降准降息等多种货币政策工具,发挥增量政策和存量政策,货币政策与财政政策的集成协同效应,为实现“十五五”良好开局营造良好的货币金融环境。
3.财政部部长:中央财政安排1000亿元支持财政金融协同促内需
财政部部长蓝佛安3月6日在十四届全国人大四次会议经济主题记者会上表示,今年中央财政专门安排1000亿元,推出财政金融协同促内需一揽子6项政策,4项定向支持民间投资、2项支持居民消费。
4.国家发改委:会同财政部、人民银行等设立国家级并购基金 预计引导撬动各类资金超1万亿元
3月6日,国家发展和改革委员会主任郑栅洁在十四届全国人大四次会议经济主题记者会上透露,今年,将会同财政部、人民银行等部门设立国家级并购基金,进一步畅通创业投资退出渠道,提高创投资本周转效率,预计引导撬动各类资金规模超1万亿元。
5.吴清:将在创业板增设一套更加精准包容的上市标准
证监会主席吴清在6日的经济主题记者会上表示,目前A股总市值超过110万亿元;精准有力打击财务造假、操纵市场、内幕交易等恶性违法行为;将在创业板增设一套更加精准包容的上市标准;严查严处蹭热点、炒概念、搞操纵等行为;新“国九条”发布以来上市公司分红5.23万亿元,创历史新高;严惩忽悠式再融资、违规变更募集资金用途。
6.央行行长重磅发声!支持中央汇金公司发挥类平准基金作用
3月6日下午,在十四届全国人大四次会议经济主题记者会上,中国人民银行行长潘功胜在答记者问时提到,中国金融市场的融资结构正在发生深刻的变化。今年将灵活高效运用降准降息等多种货币政策工具,未来货币政策将逐步淡化数量型中介目标。
7.证监会发布《关于短线交易监管的若干规定》
为落实《证券法》规定的短线交易监管制度,便于中长期资金入市,证监会制定发布《关于短线交易监管的若干规定》,自2026年4月7日起施行。该规定在系统梳理境内外立法、司法和监管实践的基础上,回应市场关切,进一步明确了大股东、董监高短线交易有关监管安排。
8.美股三大指数集体收跌 纳指、标普500指数跌超1% 国际油价涨超12%
美股三大指数3月6日收盘全线下跌。截至收盘,道琼斯工业平均指数比前一交易日下跌453.19点,收于47501.55点,跌幅为0.95%,本周累跌3.01%;标准普尔500种股票指数下跌90.69点,收于6740.02点,跌幅为1.33%,本周累跌2.02%;纳斯达克综合指数下跌361.31点,收于22387.68点,跌幅为1.59%,本周累跌1.24%。
国际油价大涨。截至当天收盘,纽约商品交易所WTI原油期货当月连续合约上涨12.67%。现货黄金上涨1.78%,报5171.72美元/盎司。现货白银上涨2.65%,报84.44美元/盎司。
9.AI龙虾火了,深圳也火了
深圳市龙岗区人工智能(机器人)署发布《深圳市龙岗区支持OpenClaw&OPC发展的若干措施(征求意见稿)》:
鼓励推出“龙虾服务区”,免费提供OpenClaw部署服务;对向国际主流社区贡献关键代码、在技能交易平台开发上架龙岗优势产业相关技能包、开发与具身智能设备结合的应用项目的,经认定后给予最高200万元补贴。
支持企业采购或自建OpenClaw解决方案,按不超过项目总投入的40%给予补贴,年度上限200万元;
区内AIGC企业使用国内头部多模态大模型进行AIGC创作生产的,按实际支付的模型调用费用30%给予补贴,上限100万元。
其实,OpenClaw在春节前夕就已经火遍全球,OpenClaw是一款开源AI智能体,因项目图标为红色龙虾被业界称为“龙虾”。对于用户而言,OpenClaw是一个具有多重功能且24小时不间断待命的“AI劳动力”。其可以直接操控用户的电脑,帮其整理桌面、发送邮件,运营自媒体账号等。英伟达CEO黄仁勋称,OpenClaw证明了AI可以深入高度个性化环境,直接解决普通用户和企业的冗余任务。
3月7日,在十四届全国人大四次会议广东代表团代表小组会议现场,全国人大代表、中国工程院院士、鹏城实验室主任高文在发言时提及最近爆火的“养龙虾”。他表示,“昨天晚上,马化腾说连他也没有想到,这个‘龙虾’会火到这种程度。”
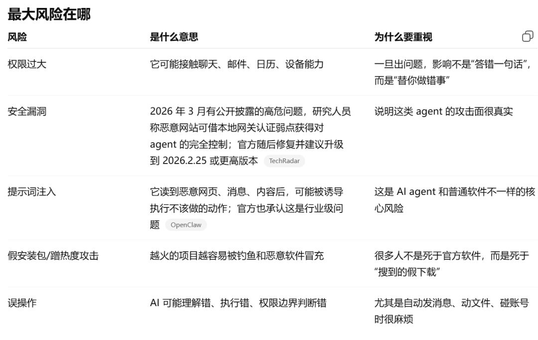
泰勒整理了一个表格,供大家参考。




10.AI养“龙虾”警惕安全风险
近期,工业和信息化部网络安全威胁和漏洞信息共享平台监测发现OpenClaw(俗称“龙虾”)开源AI智能体部分实例在默认或不当配置情况下存在较高安全风险,极易引发网络攻击、信息泄露等安全问题。
建议相关单位和用户在部署和应用OpenClaw时,充分核查公网暴露情况、权限配置及凭证管理情况,关闭不必要的公网访问,完善身份认证、访问控制、数据加密和安全审计等安全机制,并持续关注官方安全公告和加固建议,防范潜在网络安全风险。
十大券商最新研判
1.中信证券:涨价为矛,增加低估值敞口
中东局势从短期激烈冲突转向持续的小规模混乱,高估值板块的情绪可能持续降温,低估值因子接下来的相对优势会逐步体现。从合理化利润率的视角看,中国具备竞争优势的资源和传统制造业重估空间仍然很大;站在不少行业和指数层面,制约上行空间的不只是静态估值,同样也是利润率;“十五五”期间,我们认为推动企业提质增效的政策组合设计是主旋律。配置上,涨价为矛,同时增加低估值敞口的暴露。
2.申万宏源策略:从“第一阶段上行”向“区间震荡”过渡
美伊冲突和“HALO交易”共振,构成短期市场演绎核心因素。而当前市场对这两个因素的主流推演,似乎都无法外推到中期。市场担忧短期扰动延续,但也容易低估中期对冲因素出现的必然性。还不到调整中期展望的时候。
短期,风险偏好扰动还在延续,但不急于调整中期格局的判断,我们维持2026年“两阶段上涨行情”的判断不变。
3.中信建投策略:恐慌冲击弱化,聚焦景气+确定性交易
中东地缘冲突引发全球金融市场短期调整,A股当前情绪杀跌已较充分,若后续局势不进一步升温,市场将快速回归国内经济、政策及流动性主导的中长期趋势。然而,本次冲突对能源、化工、航运等产业和全球通胀预期的长期影响值得后续关注。2026年两会总基调为“稳中求进、提质增效”,宏观政策延续积极取向,财政侧重结构优化与民生消费,货币强调流向中小企业和科技产业,产业聚焦智能经济、碳达峰及服务业升级。后续A股聚焦景气与确定性双主线布局:景气主线受益于AI算力资本开支加速,利好存储芯片、光模块、燃气轮机、AIDC配储等上游材料设备;确定性主线核心是HALO交易,受地缘格局与AI需求驱动,电网建设、能化板块、金属及交运基础设施获得价值重估。
4.华安策略:风波未平,尚需观察
政府工作报告整体基调和政策举措符合预期,但美伊冲突、美国关税政策变化等外部扰动可能进一步加剧市场波动。配置上建议更加聚焦确定性,短期继续给予涨价和稳定红利市场溢价,因此化工、机械设备、存储、银行等配置价值仍高,开工机会迎来最后的冲刺。中长期泛AI产业链仍是核心方向,但短期仍在良性调整期间。
5.招商策略:美伊地缘冲突对A股的影响与投资策略展望
地缘冲突使市场核心矛盾转向供给安全与战略资源,驱动逻辑从避险切换为再通胀担忧。油价上涨强化通胀预期,压制降息前景,冲击多数资产。冲突若缓和,风险偏好与流动性有望修复;若升级为长期战争,则将引发更严峻的全球流动性冲击。油气、航运等板块直接映射供给与运输风险,短期冲击后A股石油、航运、化工、煤炭有望受益。
6.广发策略:美伊局势和全国两会后的市场最新判断
中期维度来看,局势的能见度和可预测性增加。其一,目前美股估值距离科网泡沫的高点仅“一步之遥”,美债长端利率维持韧性,美股和美债对于全球通胀预期都极为敏感;其二,美国降息受阻会进一步影响美国的基本面,美债利率中枢对于AI产业融资成本、消费信用贷、地产按揭利率都带来影响,从而抑制总需求;其三,参考美国上世纪90年代科网泡沫破灭前后,科索沃战争引发油价抬升-美联储加息-科技股估值挤压-美股下跌,造成的影响深远;其四,2025年12月,特朗普表示2026年中期选举的核心议题将是“价格”,共和党将把重点放在“生活成本”问题上,那么当下战争局面持续发酵、也并非美中期选举之前可以承受的。从较大概率的情况看,2026年全球非美资产牛市的逻辑很难被地缘局势颠覆,我们对于中资股维持乐观判断,有望与非美股市延续“戴维斯双击”。因此,待短期地缘不可控因素消除后,市场可能迎来今年最好的抄底机会。
7.东吴策略:本轮冲突对A股的传导路径与俄乌冲突或具备相似性
基于2015年以来历史复盘可知,地缘事件对大类资产的影响往往为短期扰动,周度就能被市场充分消化,不会成为主导大类资产走势的核心因子。但2022年俄乌冲突打破了这一共性规律,战局超预期演变为“持久战”使得油价在中期维度上行、进而对A股形成新的传导路径:油价中枢上行——输入型通胀预期——美联储政策边际收紧——美元流动性恶化——A股承压。本轮冲突对A股的传导路径与俄乌冲突或具备一定的相似性。
策略应对上,核心观测油价走势,三条路径:1)中性策略采用科技+能源对冲。若冲突未失控、油价维持震荡,则“HALO交易”两端有望占优,即关注AI产业硬科技“新基建”及资源品方向。2)避险策略降低科技配置比例,若冲突长期化导致霍尔木兹海峡持续受阻、油价高企,将打破弱美元格局,叠加AI产业面临成长动能与资本开支不匹配的压力,科技股或迎来调整。3)激进策略则维持科技仓位。若油价快速冲高后预期美国将“出手压制”,则可以博弈“油价回落→降息预期修复→科技反弹”。
8.中泰策略:地缘冲突过后 大类资产如何演绎
长期来看,全球地缘动荡必将深化科技与高端制造板块投资,其影响或“短空长多”。两会方面,本周公布的政府工作报告整体符合市场预期。后续伴随年报与一季报逐步披露,以及一季度经济数据出炉,市场或逐步转向交易基本面。前期热炒的AI算力、机器人等板块面临年报业绩考验,市场关注度或持续上升。
9.信达策略:涨价或是牛市的积极信号
从目前的情况看,一方面,地缘冲突的持续性尚不确定,如果没有对全球能源供应格局造成系统性冲击,油价暂时性溢价有很大可能性回落,扭转海外降息周期的概率尚且不大。另一方面,目前国内整体的通缩压力更大,所以暂时不用担心通胀的负面影响。在基本面尚未出现进一步积极信号的情况下,利率出现大幅上行的概率较低。ROE上行+利率下行的组合,是有利于股市的环境。短期市场波动或受到地缘冲突、两会前后博弈性资金离场、经济数据和季报验证的考验,但整体方向仍乐观。对防御性板块和能源涨价的交易充分后,有望重新回归景气支撑较强的,更为持久的主线(如增量资金集中的新质生产力或PPI交易)。
10.浙商策略:市场震荡成长背离 调结构切大盘
地缘冲突持续发酵,通胀预期随着油价上涨而升温,全球金融市场明显承压。考虑到当前中东局势演化的复杂性,以及全球资产价格波动的聚集性,我们预计近期A、H股仍有震荡调整的需求。其中,A股权重指数(如上证指数、沪深300指数)由于1月中旬以来持续震荡整理,当前调整结构逐步充分,或在3月中旬以后逐步企稳;相比之下,部分成长指数(如中证500、中证1000、国证2000指数)由于近期出现日线MACD顶背离,加之去年以来涨幅较大,财报季或面临业绩压力,从技术结构看或在4月底以后企稳;H股之中,恒生科技指数本周在500天线附近止跌反弹,但是前期下跌速度较快,近期仍有震荡整固、二次确认的需求。虽然近期A、H股波动较大,但拉长周期到季度来看,我们依旧看好“系统性慢牛”机会。
校对:乔伊
审核:木鱼

VIP课程推荐
APP专享直播
热门推荐
收起24小时滚动播报最新的财经资讯和视频,更多粉丝福利扫描二维码关注(sinafinance)
