界面新闻记者 | 陆柯言 查沁君
界面新闻编辑 | 文姝琪
2022年,硅谷再次发生了熟悉的故事。四个MIT(麻省理工学院)的年轻人决定辍学,创立了初创公司Anysphere,并只用三个月时间推出了Cursor。
直到今天,Cursor仍是全球行业内最炙手可热的AI编程应用。今年5月,据《金融时报》报道,Anysphere完成一轮9亿美元融资,估值已达约90亿美元。
就职于硅心科技的开发者韩钰仍清楚地记得第一次在新项目中使用Cursor的感受——非常惊艳,“那种感觉仅次于第一次用ChatGPT,直观觉得这就是我们一直追求的‘智能编程助手’终极形态:既能满足代码生成需求,又有交互上的突破性体验。”
如果说ChatGPT的诞生改变了普通人的生活,那么AI Coding工具则彻底颠覆了程序员的工作方式,也改变了他们身后的科技公司。在微软、谷歌乃至中国的互联网厂商,由AI编写的代码占比已经达到了20%-30%。
在AI应用尚未全面爆发的今天,编程成为了AI现阶段最适合落地的场景之一,甚至是有可能最先实现AGI(通用人工智能)、完全自动化的赛道。
它有严格的语法规则,比自然语言更结构化,理论上更容易被AI掌握。更重要的是,程序员每天都在重复相似的代码编写工作,如果能用AI,开发效率和商业价值都将被数倍放大。
今年5月,自OpenAI被曝将以30亿美元收购AI编程软件Windsurf之后,这家公司又迅速推出了“最强编程智能体”Codex。在中国,美团宣布将上线AI编程类工具NoCode,成为继字节、阿里与百度之后,又一家押注AI Coding的大厂。
在创投圈,AI Coding也成为最炙手可热的赛道之一。全球创业者正在摩拳擦掌,争抢新时代的蛋糕。

01
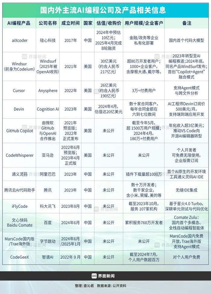
2021年,微软与OpenAI在推出了一款名为Github Copilot的聊天机器人。基于GPT-3模型,它可以理解人类的自然语言描述,在日常问答之外,还能够自动进行代码补全与代码生成。
这是编程革命的开端。在代码高度依赖手写的时代,Copilot很快在程序员群体中流行开来。但在当时,由于模型能力有限,Copilot的定位还只是“工具”——能够提效,但难以支持更多编程问题的解决。
直到2024年夏天,那款名为Cursor的AI代码编辑器在北美掀起风暴。
如果说Copilot更专注于“写代码”,Cursor则直接集成了代码生成、修改、审查、调试的全流程。一句自然语言指令,即可让AI自动完成跨文件代码生成,将复杂的软件功能开发从数天压缩至几小时。
短短数月,Cursor吸引OpenAI、Midjourney等3000家科技公司付费订阅,年化经常性收入(ARR)超过1.5亿美元。2024年底B轮融资后,Cursor的估值狂飙至26亿美元,4个月估值涨550%,成为继Copilot后的新晋顶流。
Cursor捧火了一个新词,Vibe Coding(氛围编程)。这是前OpenAI联合创始人Andrej Karpathy提出一种编程范式,指的是在大语言模型的加持下,用户只需要用自然语言和AI对话,就能自动生成代码、查Bug、提建议、反思总结,甚至提供情绪价值。
编程的玩法彻底变了,“写代码”变成了“说需求”。Andrej Karpathy调侃,“现在最热门的编程语言是英语。”
AI Coding的唱衰者认为,从最底层的汇编语言、C语言再到更高级的Python、Java,编程语言的进步已经让程序员越来越失去对底层的控制,自然语言则让这种“失控”又增加了一层。
就好比开车,司机在手动挡时代还能听声音判断故障来自哪里,但在习惯了自动驾驶之后,一旦系统罢工,司机很有可能会束手无策。
但在峰瑞资本投资合伙人陈石看来,这种“失控”不见得是坏事。
“如果今天大家都用汇编语言,不会有这么多好用的软件出现。当工具能够准确地把中高级语言映射到低级语言时,人就应该往高级、往抽象的方向去走。尽管自然语言编程还存在缺陷,但具备编程效率、更强的可读性和更低的上手门槛,也让更多普通人能够上手编程。”
另一方面,普通人靠AI Coding“飞升”的故事的确正在上演。
独立开发者陈云飞是一名零编程经验的产品经理。他告诉界面新闻,自己只花了一个小时,就用Cursor写出了「小猫补光灯」——一款小红书上风靡的自拍补光工具APP。它的功能和设计都极其简单,却也登上了APP Store付费榜第一名。
AI Coding的魔力正在被不断放大,也因此迅速成为了风投热点。在硅谷,Augment、Codeium、Poolside、Magic AI、Bolt.new等众多初创公司都在激烈竞争中崭露头角,并将大额融资揽入囊中。
这场风暴迅速席卷至大洋彼岸,令中国创投圈闻风而动。2024年9月,中国AI应用领域最抢手的创始人之一、字节跳动及前Kimi团队核心成员明超平携千万美元融资入场,创办AI Coding公司新言意码,红杉、高瓴等资本争相押注,目前估值已达8000万美元。不久后,字节跳动前TikTok算法负责人陈志杰也离职创业,加入AI Coding的赛场。
制图:界面新闻包雯勤
02
当越来越多中国玩家加入AI Coding,也自然诞生了一种讨论:向来以产品能力著称的中国公司能否抢到这张船票,做出自己的Cursor?
2024年初,前华创资本投资人宿文创立了AIGCode(蔻町智能),目前已经拿下两轮融资。Cursor是他创业的灵感来源之一,但也给了他一条最重要的启示:绝对不要做和Cursor一样的方向。
“编程语言是无国界的。Cursor面向全球开放,程序员一定会选择市面上最好用的产品。跟在Cursor后面做,一定是晚的。”宿文说。
如果不做Cursor,还能做什么?
目前AI Coding创业的产品方向主要分为两类。一种是Copilot路线,例如Cursor以及部分国内大厂的产品,核心逻辑是在IDE(集成开发环境,一种高效编程工具)中做代码补齐,人主导、AI辅助,目前行业普遍采用Claude 3.5等通用模型来实现。
另一种则是Agent智能体路线。AI端到端执行、人类监督,实现软件全流程开发。但这要求模型能力和工程架构能力都足够强,目前市面上还没有完全成熟的产品。
蔻町智能在做的产品就更偏向Agent,或者说,宿文更愿意把它描述为Autopilot:它可以面向完全不会编程的人群,不再只负责代码补全或部分代码生成,而是把前端、后端、数据库、运维、部署全部搞定,实现全流程开发,最终生成用户想要的应用。
这条路线的技术考验显然更大。宿文的观察是,现阶段大模型的技术成熟度远远不足。例如,目前最好的模型端到端代码生成的采纳率在30%上下,仍处于较低水平。这也是为什么,小白用AI Coding写出来的应用还难以创造巨大的商业效应,因为它仍然高度依赖使用者的水平,更难以支撑起企业级的项目需求。
因此,蔻町智能选择自己训练模型。宿文认为,这是所有优秀的AI Coding公司必经的一条路。“现阶段,我们不做去卖token的AGI模型,而是要做一个自用的端到端代码生成模型,要做得足够好,能快速地让商业化轮子转起来。训练目前这个行业SOTA(最佳性能)版本,我们只花了1095万。”
但在现阶段的国内AI Coding行业,自己做模型并不是被大众看好的选择。主流看法仍然是,训练模型是大厂的事,创业公司应该把资源聚焦在做应用上。
硅心科技(AIxCoder)是国内最早入局AI Coding的初创公司之一,也是少有已经实现规模化收入的公司。在硅心科技看来,比起卷To C(用户)市场,To B(企业)是目前更现实的商业化路径。这家公司已经获得了多家来自银行和国企的订单,根据硅星人去年11月的报道,去年其预计营收达6000万左右,估值近10亿人民币。
硅心科技董事长刘洋告诉界面新闻,硅心科技的特色在于选择了垂直类私有化部署路线,契合的是中国企业对代码安全高度重视的需求。代码作为企业核心资产,一旦泄露至外网,可能导致技术漏洞被利用、核心技术秘密外泄等重大损失。即便在外网通过私有化账号管理,企业仍认为不够安全,这也是许多国企并未选择海外工具的原因。
“哪怕技术还在迭代,只要解决企业最在意的安全痛点,这条路就是对的。”刘洋说。
也有初创公司剑走偏锋,探索Coding之外的商业模式。例如新言意码推出的Youware。它提供AI Coding工具,但同时也是一个社区。用户可以借助工具编写自己想要的程序,再分享到社区当中,目前日活用户已达数万。
新言意码创始人明超平在接受硅星人Pro采访时表示,Vibe Coding是一种新时代的创作方式,类似于手机摄像头。尽管现有模型还无法支持它生成成熟的应用,但它未来一定会解锁解锁新的Snapchat、Instagram、YouTube 和TikTok,这也是他做社区的原因。
图片来源:Unsplash
03
与火热的创业氛围形成鲜明对比的是,中国的AI Coding项目去拿融资时,可能都会被先泼一盆冷水。
一个知名机构的投资人看过国内几乎所有叫得上名字的AI Coding项目,其中也有让他印象深刻的产品,但他最终的决定都是:不投。
不投的原因有两个。一是在类Cursor产品已经缺少先发优势,二是中国C端用户为效率工具的付费意愿很低,而B端市场又来钱太慢。“如果跟海外公司头对头,我觉得是卷不过的,无论是产品设计,还是品牌认可度。但我也很期待自己被打脸。”
许多接受界面新闻采访的投资人都表达了类似的观点。他们的另一个担忧在于,有相当一部分AI Coding工具的受众来自大厂,但大厂都推出了自己的产品,例如字节的Trae、阿里的通义灵码,初创公司又有一条路被堵死了。
据硅星人报道,2024年,奇绩创坛投了六家AI编程领域的初创公司,此后几乎全军覆没。去年10余家短暂浮出水面的AI编程团队公司,今年大部分都已退场。
宿文找融资的时候也碰到过挑战。“很多投资人和友商跟我说,你这个东西肯定做不出来,全世界都没人做出来。但我觉得,如果永远都在一个存量游戏里面去玩,意义不大。我们从来没想过一口气就能做一个非常完美的终极产品,但最重要的是产品先跑起来,有用户的反馈让我们去做优化,不断补齐能力。”
宿文对AI Coding的技术阶段做过一个定义:L1是低代码,L2是代码补齐,L3是端到端构建一个完整的软件。L4是多端协同组织,L5是最理想的状态:软件上线、用户反馈,不断迭代,甚至自动迭代,最终实现商业化闭环。
业内对现阶段AI Coding能力的判断多数停留在L2-L3。再往上走,也是技术挑战最大的部分。
峰瑞资本的陈石属于乐观派。在他看来,中国的团队在ToC方向的产品能力很强。就像移动互联网时代一样,刚开始中国要向美国学习,后来中国做出了更好的产品和商业模式,反倒可以向美国出口。
大厂面前,初创公司并不是没有机会。陈石在大厂呆了五年,他的经验是,大厂要立项做产品,往往上会倾向于选择“看得见”的、或者最好是PMF得到了初步验证的模式。“它们没必要把每一个末端的新东西都尝试一遍”,这也给创业公司留了一些机会。
创世伙伴合伙人梁宇则认为,初创公司现阶段最有可能的商业化机会是传统行业代码重写——传统行业的数字化改造产生了大量代码,但都很“糙”。随着系统长期运行,旧代码很容易出bug,解决一个bug就要花三天。但机器又不得不运转,企业也就要花高额成本来维持这些濒临死亡的代码。
“看病时总有医生对电脑不满,因为系统实在是太落后了。就像你拔完了牙,还要面对持续发炎的牙根,这多痛苦?”梁宇说,无论从成本、安全还是效率考虑,这些代码都需要被重写。但找人来重写很贵,找AI的成本就低很多。
一场技术革命正在发生,但从商业角度,AI Coding的从业者都还无法预见终局,他们也在等待另一种层面上的“失控”。
终极的机会在于撬动真正的代码平权。
“所有创新的根源都是自由。在相当长的一段时间里,开发者生态都是以微软和谷歌为主导的。巨头用封闭生态和商业捆绑主导了大部分利益,后来者想要自由,于是有了开源运动。如果非要说AI Coding有什么机会的话,我想或许是用Agent来重构完全不一样的底层代码,让这个围着旧时代巨头转的世界,有一点点不一样。”梁宇说。

VIP课程推荐
APP专享直播
热门推荐
收起24小时滚动播报最新的财经资讯和视频,更多粉丝福利扫描二维码关注(sinafinance)
