专题:SU7 3月29日出车祸,4月1日小米股价暴跌 事发72小时雷军回应
阅读完约4分钟
刚刚因汽车大卖而交出“史上最强年报”的小米,如今又被一场汽车事故推上了风口浪尖。
3月29日22时44分,一辆小米SU7标准版在德上高速公路池祁段行驶过程中遭遇严重交通事故,事故造成3人身亡。4月1日午间,小米针对相关事件信息进行了回应。随后,#小米SU7高速碰撞爆燃事件细节#迅速冲上热搜第一,而#小米集团午后跌超4%#等消息也很快引发关注与热议。

据微博
小米回应SU7高速碰撞爆燃事件
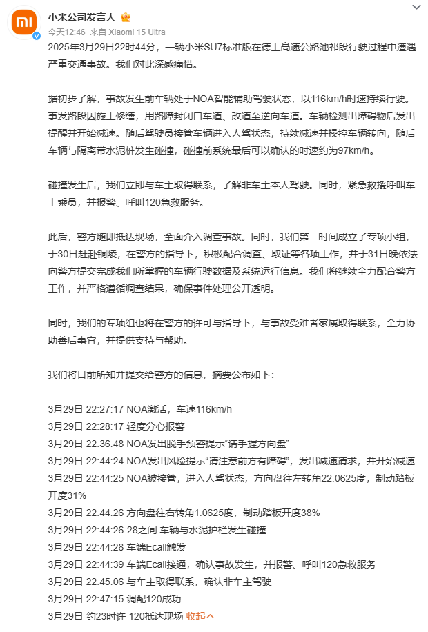
根据小米科技认证微博“小米公司发言人”于1日午间发布的回应:事故发生前车辆处于NOA智能辅助驾驶状态,以116km/h的速度持续行驶。事发路段因施工修缮,用路障封闭自车道、改道至逆向车道。车辆检测出障碍物后发出提醒并开始减速。随后驾驶员接管车辆进入人驾状态,持续减速并操控车辆转向,随后车辆与隔离带水泥桩发生碰撞,碰撞前系统最后可以确认的速度约为97km/h。
小米还表示,在碰撞发生后,小米还很快与车主取得联系,了解非车主本人驾驶。同时,紧急救援呼叫车上乘员,并报警、呼叫120急救服务等。“我们的专项组也将在警方的许可与指导下,与事故受难者家属取得联系,全力协助善后事宜,并提供支持与帮助。”
此外,小米公布了其提交给警方的信息的摘要,显示在22点44分24秒,NOA发出风险提示“请注意前方有障碍”,发出减速请求,并开始减速;在22点44分26秒,NOA被接管,进入人驾状态;在驾驶人员接管两秒之后,也就是22点44分26秒至28秒,车辆与水泥护栏发生碰撞。

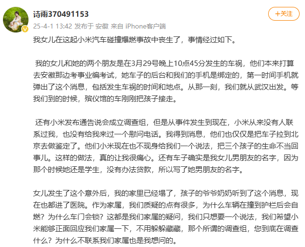
不过,在小米的回应发布后的一小时左右,有简介为“当事人家属王女士”的网友在社交平台发声,称“我女儿在这起小米汽车碰撞爆燃事故中丧生……从事件发生到现在,小米从来没有人联系过我,也没有给我来过一个慰问电话”,同时表示“车子确实是我女儿男朋友的名字,因为那个时候她还是学生,没有办法贷款,所以写了她男朋友的名字。”
简介为当事人家属的网友微博截图此外,该网友强调称:“作为家属,我们质疑的点有很多,为什么车辆在撞到护栏后会自燃?为什么车门会锁?……我们希望小米能够正面回应我们家属一下。”
事故发生后,小米此次回应中提及的“NOA智能辅助驾驶”,并提及“轻度分心报警”“脱手预警提示”“障碍物提醒”等信息引起部分网友好奇:为何如此多的提醒仍未阻止智驾过程中的事故发生?此外,小米近期大力宣传的,能135km/h成功刹停的AEB主动紧急制动功能,也因此受到了更多质疑。为此,不少行业人士提醒称,“必须明白智驾不是自动驾驶!”
针对车门锁死的争议,有网友翻出了小米用户手册,显示“可以拉动车门内应急机械拉手,应急开启车门”。这也令此前雷军引以为豪的“电动解锁,无需物理抬起”的门把手,受到了越来越多的网友担忧:是否会因为车辆剧烈碰撞,蓄电池断开等故障导致车门无法解锁?对此,有行业人士表示,目前更多事故细节仍需等待现场完整数据才能还原。
4月1日消息显示,目前事故原因正在调查中,铜陵市已就此次事故成立了专门的工作组。
小米集团港股股价一度跌逾6%
消息持续引发热议,小米集团的港股股价也出现明显跳水。4月1日午后盘中,港股小米集团(1810.HK)股价迅速下跌,跌幅一度超过6%,截至收盘,公司股价报46.5港元/股,下跌5.49%。
小米集团港股近期表现 数据来源:Wind值得注意的是,小米汽车官方微博刚刚在4月1日上午发文称:“2024年3月,小米汽车交付量超29000台!目前产能提升进展顺利,我们有信心达成350000台全年交付目标,感谢大家的支持和信任。”

据微博
不仅如此,针对小米集团今年3月发布的2024年年报,小米创始人、董事长兼CEO雷军曾将其称为“史上最强年报”:2024年全年,小米集团总收入为3659亿元,同比增长35%;经调整净利润为272亿元,同比增长41.3%;智能电动汽车等创新业务收入328亿元。

据微博
彼时,雷军还增强调其汽车业务在2024年交付新车136854台,2025全年交付目标提升至35万台;其中,小米SU7 Ultra提前完成全年1万台销量目标。
这一背景下,小米却因为汽车事故再次成为舆论焦点,后续影响将如何,金融投资报也将继续关注。

VIP课程推荐
APP专享直播
热门推荐
收起24小时滚动播报最新的财经资讯和视频,更多粉丝福利扫描二维码关注(sinafinance)
