
3月31日晚间,社交媒体上开始流传一组车祸事故图片及视频,显示安徽池州一辆新能源车撞上高速公路中间护栏起火燃烧,另有被烧毁的车架显示事故车辆为小米SU7,车头已经基本全毁。有自称系车乘人员家属的网友表示,“3月29日晚车辆撞击护栏导致车门锁死,电池爆燃,车上三人活活烧没了。”


4月1日中午,小米公司通过“小米公司发言人”微博账号对事件作出回应。

小米公司称,据初步了解,事故发生前车辆处于NOA智能辅助驾驶状态,以116km/h时速持续行驶。事发路段因施工修缮,用路障封闭自车道、改道至逆向车道。车辆检测出障碍物后发出提醒并开始减速。随后驾驶员接管车辆进入人驾状态,持续减速并操控车辆转向,随后车辆与隔离带水泥桩发生碰撞,碰撞前系统最后可以确认的时速约为97km/h。
“碰撞发生后,我们立即与车主取得联系,了解非车主本人驾驶。同时,紧急救援呼叫车上乘员,并报警、呼叫120急救服务。此后,警方随即抵达现场,全面介入调查事故。同时,我们第一时间成立了专项小组,于30日赶赴铜陵,在警方的指导下,积极配合调查、取证等各项工作,并于31日晚依法向警方提交完成我们所掌握的车辆行驶数据及系统运行信息。我们将继续全力配合警方工作,并严格遵循调查结果,确保事件处理公开透明。同时,我们的专项组也将在警方的许可与指导下,与事故受难者家属取得联系,全力协助善后事宜,并提供支持与帮助。”
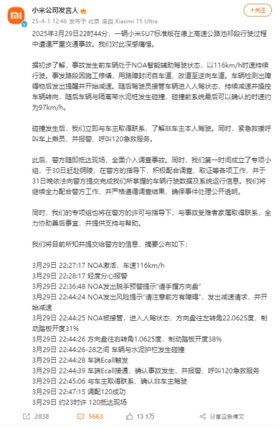
与此同时,小米方面还公布了涉事车辆的行车信息——
3月29日 22:27:17 NOA激活,车速116km/h
3月29日 22:28:17 轻度分心报警
3月29日 22:36:48 NOA发出脱手预警提示“请手握方向盘”
3月29日 22:44:24 NOA发出风险提示“请注意前方有障碍”,发出减速请求,并开始减速
3月29日 22:44:25 NOA被接管,进入人驾状态,方向盘往左转角22.0625度,制动踏板开度31%
3月29日 22:44:26 方向盘往右转角1.0625度,制动踏板开度38%
3月29日 22:44:26-28之间 车辆与水泥护栏发生碰撞
3月29日 22:44:28 车端Ecall触发
3月29日 22:44:39 车端Ecall接通,确认事故发生,并报警、呼叫120急救服务
3月29日 22:45:06 与车主取得联系,确认非车主驾驶
3月29日 22:47:15 调配120成功
3月29日 约23时许 120抵达现场
从上述行车信息可以看到,从NOA发出预警提示到车辆发生碰撞,仅间隔了2~4秒的时间。
对于外界关心的涉事车辆在碰撞后爆燃的原因、是否存在无法开门等问题,小米方面并未作出回应。
自小米SU7 Ultra上市后,小米汽车再次成为市场热点,不过也屡屡成为交通事故的主角。
今年1月2日,吉林辽源一地发生严重车祸,视频显示小米SU7整车发生侧翻,前侧轮伴有明火,情况十分危急。报警人表示,呼救之后,路过的路人和司机纷纷闻声赶来救援,迅速打破车窗救出被困车内的3名受伤人员。目前,这起事故的经过及原因尚在调查中,未有正式官方通报。

3月21日下午,福建省泉州市发生一起交通事故,一辆小米SU7 Ultra以接近150km的时速撞到一辆正在行驶的电动自行车,电动自行车驾驶员被撞飞起并摔倒在马路上。3月26日,被撞者家属透露,被撞者目前诊断为脑死亡,在ICU内接受治疗。
就在上述回应公告发布前的两个小时左右,小米汽车还公布了今年3月份的销量数据。小米汽车表示,小米汽车上月交付量超29000台,“有信心达成350000台全年交付目标”。

截至4月1日下午15时55分,小米集团(股票代码:01810.hk)股价下跌近6%。

VIP课程推荐
APP专享直播
热门推荐
收起24小时滚动播报最新的财经资讯和视频,更多粉丝福利扫描二维码关注(sinafinance)
