
AI智能体正以前所未有的速度融入各行业,重塑产业格局。
当全球AI竞赛进入“大模型+场景化”的深水区,通义千问联手创业公司Manus的战略合作,悄然撕开了国产AI生态进化的新篇章,下一个颠覆全球人工智能(AI)产业的DeepSeek会来自中国吗?
01
Manus+通义千问强强联合
3月11日,最近火爆出圈、“一邀请码难求“的AI智能体Manus平台宣布,将与阿里通义千问团队正式达成战略合作。据悉,双方将基于通义千问系列开源模型,在国产模型和算力平台上实现Manus的全部功能。目前两家技术团队已展开紧密协作,致力于为中国用户打造更具创造力的通用智能体产品。

3月6日,阿里通义千问大模型团队宣布,正式推出最新的推理模型QwQ-32B。通过大规模强化学习,千问QwQ-32B在数学、代码及通用能力上实现质的飞跃,整体性能比肩DeepSeek-R1。
当天,全球最大的AI开源社区Hugging Face更新了大模型榜单,凌晨刚发布并开源的阿里通义千问推理模型QwQ-32B成功登顶。
据阿里云介绍,在保持强劲性能的同时,QwQ-32B还大幅降低了部署使用成本,在消费级显卡上也能实现本地部署。此次,阿里云采用宽松的Apache2.0协议,将QwQ-32B模型向全球开源,所有人都可免费下载及商用。阿里云指出,QwQ-32B性能比肩全球最强开源推理模型。
据《证券时报》报道,业内人士分析,QwQ-32B的成功表明,将强大的基础模型与大规模强化学习相结合,能够在较小的参数规模下实现卓越性能,这为未来通向通用人工智能提供了可行路径。
Manus则是由中国团队开发的AI智能体,因被称为“全球首个通用Agent”而爆火网络。据团队介绍,Manus在GAIA基准测试中取得了SOTA(State-of-the-Art)的成绩,显示其性能超越Open AI的同层次大模型。
根据团队发布的4分钟演示视频,Manus能够实现真正的自主执行能力,例如帮助用户完成简历筛选、房地产调研以及股票金融数据分析等工作。
据悉,2024年11月,Manus完成A轮融资,领投方为腾讯和红杉中国,真格基金和美团的王慧文等跟投。此前,公司曾于2023年2月和8月获得来自真格基金的两轮投资。
Manus发布后,迅速引爆了国内的AI圈,被一些人视为“下一个DeepSeek”。由于Manus目前仍处于内测阶段,只有获得邀请码的用户才能亲手体验。在二手交易平台上,Manus邀请码的价格被炒到高达5万元。
与赞誉随之而来的是“全靠套壳”“饥饿营销”等方面的质疑,网络上对这款产品的评价也开始两极分化。
此外,相比于在中国国内引发巨大关注,Manus在海外引发的反响相对较低,而在陷入争议旋涡之后,Manus AI的在社交媒体X平台的账号突然显示已经被冻结。不过,原账号被封后,疑似Manus AI的新账号在3月6日15点45分,发布了第一条帖子并表示:首批内部测试体验官正在招募中,请留下邮箱地址。
多名业内人士分析指出,Manus的工作原理是基于底层AI大模型的能力,通过自主任务分解将复杂任务拆解为多个子任务,并动态调用不同的AI智能体或工具来执行每个子任务,最终完成整体任务。由于Manus团队本身不具备底层大模型的能力,因此Manus可以视为一个极致的“套壳“产品,是基于大模型的应用层创新。
一名与该公司无关并要求匿名的AI工程师表示:“Manus的核心技术是能够自动部署不同的工具和模型,这是其他公司尚未实现的。Manus声称其准确性非常高,而行业标准的准确性实际上相当低。”
不过,Manus团队对于“套壳”的质疑,却怀着坦诚和开放的态度。据Manus首席科学家季逸超所说,“极致的套壳就是胜利”。一些业内人士也表示,Manus能够将现有技术包装并推出满足用户需求的产品,应用端的创新同样不可忽视。Manus火爆出圈的重要意义在于拉开了AI智能体大规模落地应用的序幕。
02
AI智能体重塑产业格局
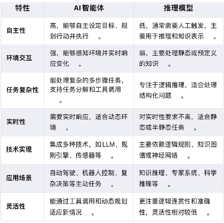
究竟什么是AI智能体?它跟推理模型相比有什么优劣之处?
“AI Agent”可以翻译为AI智能体。相比于推理模型,AI Agent在能力上更进一步,能自主决策和执行任务,乃至完成操作。

中信证券指出,AI智能体本质上是基于LLM OS生长的新型软件和APP,具备重塑应用生态的可能性,由此将带来交互方式的升级、流量入口格局的洗牌、内容分发向任务分发的商业模式切换三方面底层逻辑的改变。
在Manus发布以前,业内人士普遍认为AI智能体将会是推理模型之后的下一个技术爆发点。
事实上,Manus并非第一个推出AI智能体产品的团队。
在Manus爆火前一天,OpenAI计划推出三种不同类型的AI智能体,以满足不同用户的需求。这三种智能体将根据功能和性能的不同,月费在2000美元到2万美元之间。最贵一档“达到博士水平”的AI智能体,最高每月收费2万美元(约合14.5万元人民币)。
据悉,这些“博士水平”的AI智能体能够处理许多复杂的任务,尤其适用于需要高水平专业知识的领域,如科学研究和软件开发。用户可以根据自身的需求选择合适的版本。
据知情人士透露,从长远来看,OpenAI预计公司20%至25%的收入将来自AI智能体产品。
今年1月,OpenAI还正式推出了首款AI智能体Operator,能够模拟人类操作浏览器完成购物、订餐、论文整理等操作。
去年10月,中国大模型独角兽智谱AI率先推出了智能体AutoGLM,可以代替用户在手机和网页上完成点外卖、朋友圈点赞、高铁购票等常见的操作。
目前,AI智能体正以前所未有的速度融入各行业,重塑产业格局。国际著名市场研究机构Research and Market发布报告显示,AI智能体的市场规模将从2024年的51亿美元飙升至2030年的471亿美元,年均复合增长率达44.8%,这一数据彰显了其巨大的发展潜力。
市场人士分析称,2025年被普遍视为AI智能体商业化元年,Gartner预测,到2028年15%的日常工作决策将由智能体完成,ManusAI作为全球首个通用AI智能体,其效果超越OpenAI DeepResearch,标志着智能体从单一任务执行向复杂决策的跨越,可能加速AI在医疗、金融、制造等领域的渗透。
来源 | 《商学院》杂志综合自证券时报、21财经客户端、观察者网、财联社、中国基金报、每日经济新闻、第一财经
编辑 | 吴蒙

VIP课程推荐
APP专享直播
热门推荐
收起24小时滚动播报最新的财经资讯和视频,更多粉丝福利扫描二维码关注(sinafinance)
