重要提示:通过本订阅号发布的观点和信息仅供中信建投证券股份有限公司(下称“中信建投”)客户中符合《证券期货投资者适当性管理办法》规定的机构类专业投资者参考。因本订阅号暂时无法设置访问限制,若您并非中信建投客户中的机构类专业投资者,为控制投资风险,请您请取消关注,请勿订阅、接收或使用本订阅号中的任何信息。对由此给您造成的不便表示诚挚歉意,感谢您的理解与配合!
文|张玉龙 赵子鹏
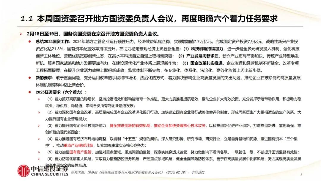
本周国资委召开地方国资委负责人会议,再度明确2025年的抓好高质量的稳增长、深化国有企业改革、提升国有企业科技创新能力、推进国有经济布局结构调整、加强国有资产监管、防范化解重大风险这六大着力任务要求。
本周国资委部署深化中央企业“AI+”专项行动,提出要强化中央企业推进人工智能发展的要素支撑,在编制企业“十五五”规划中将发展人工智能作为重点,打造更多科技领军企业,推动产生更多“从0到1”的原始创新,坚定攻关大模型等要求。
本周新增央企增持1起,为万润股份股东鲁银投资计划增持不超过2.5亿元的股份。近两周新增22家企业公告获批回购增持专项贷款、2家公司修改回购及申请贷款方案;累计获批贷款金额合计29.19亿元。

市场表现:本周,万得央企概念指数累计下跌0.72%;同期上证指数/深证成指/创业板指/科创50指数分别上涨0.97%/2.25%/2.99%/7.07%;Deepseek驱动的AI+算力逻辑和宇树机器人驱动的机器人产业链依旧是当前市场主导逻辑,除电信运营商、设备零部件外的央企普遍表现较弱。当前驱动央企上涨的重要逻辑依然是并购重组与专业化整合,如本周非银金融板块表现较好。年初至今,万得央企概念指数累计下跌6.01%,同期上证指数/深证成指/创业板指/科创50指数分别上涨0.82%/5.54%/6.53%/10.70%;央企指数持续跑输主板大盘指数及双创指数。
本周国资央企动态:2月17日,国务院国资委党委在学习时报发文指出,把扩大有效投资作为支撑扩大内需的有力抓手,用好“两新”政策、加大“两重”投入,加快规划项目落地,聚焦科技属性、技术价值、新兴领域,推动落实一批强链补链重点项目,更好发挥投资带动作用。持续提升中央企业控股上市公司质量,不断改进和加强市值管理,支持价值投资、理性投资、长期投资,更好维护资本市场稳定。2月14日,中国信达、东方资产与长城资产三家全国性金融资产管理公司(AMC)以及中国证券金融股份有限公司分别发布公告称,控股股东中华人民共和国财政部拟通过无偿划转的方式,将所持公司股份全部划转至中央汇金。

相关上市公司开展股权回购或股权增持进度较慢、不及预期的风险。
相关上市公司并购重组项目推进速度不及预期的风险。
相关上市公司营收、利润,所属行业景气等基本面因素存在波动,影响公司现金流,进而影响公司及控股股东开展回购增持的风险。
全球经济增速放缓,宏观经济运转不确定性加剧的风险。资本市场与宏观经济息息相关,以当前A股市场为例,俄乌地缘冲突持续恶化、海外经济体衰退等因素都可能会影响上市公司海外资产的业务及业绩表现,进而影响上市公司资产定价和估值。
资本市场流动性风险。资本市场表现与市场流动性高度相关,如果市场流动性出现大幅边际变化,则可能相关上市公司市场定价或走势表现不及投资者预期,进而影响上市公司开展股权回购和增持的进度。






















张玉龙:新股及北交所组首席分析师。北京大学光华管理学院金融学博士。2019年新浪金麒麟策略新锐分析师第3名,2021年行业配置第2名。张玉龙先生2013-2015年就职于中国工商银行总行风险管理部,先后在《金融研究》、《管理世界》、《经济学季刊》等顶级学术杂志上发表多篇论文,深度参与了科创板的设计研究工作,著有《科创板投资策略十讲》。
赵子鹏:南开大学理学学士、金融硕士,2021年加入中信建投证券研究发展部,目前主要从事新股次新股及北交所研究工作。
证券研究报告名称:《国资委召开地方负责人会议,部署央企“AI+”专项行动 ——2025年2月第4周央企研究周报》
对外发布时间:2025年2月23日
报告发布机构:中信建投证券股份有限公司
本报告分析师:
张玉龙 SAC 编号:S1440518070002
SFC 编号:BPW299
赵子鹏 SAC编号:S1440523080001

VIP课程推荐
APP专享直播
热门推荐
收起24小时滚动播报最新的财经资讯和视频,更多粉丝福利扫描二维码关注(sinafinance)
