近年来,AI算力行业迎来了前所未有的发展机遇。随着深度学习技术的不断进步,AI模型规模呈指数级增长,推动了全球算力需求的飙升。据甲子光年智库发布的《2024年中国AI算力行业发展报告》显示,从2012年至2023年,AI算力需求翻了数十万倍,远超摩尔定律。报告预测,未来十年,AI算力需求将再增长500倍,为行业带来了巨大的市场潜力。
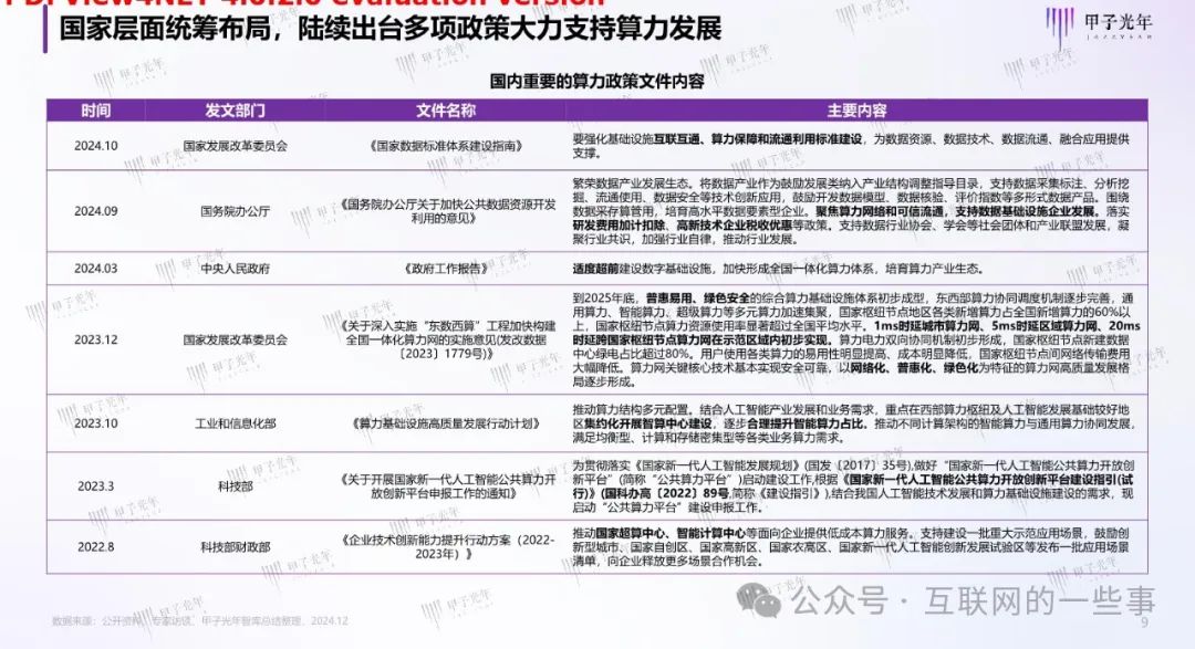
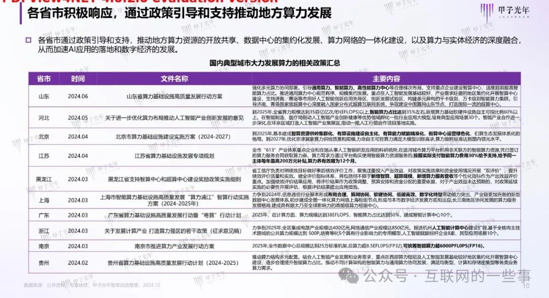
为了满足这一巨大的算力需求,AI芯片、服务器、智算中心等硬件基础设施正加速升级。同时,政策层面也在大力支持AI算力的发展,多地政府出台了相关规划和政策,推动算力基础设施的建设和布局。此外,随着AI技术在各行业的应用不断拓展,算力将成为推动数字化转型和智能化升级的核心支撑。
展望未来,AI算力行业将持续保持高速增长态势,为人工智能的广泛应用提供强有力的支持,开启智能时代的新篇章。















未完……
更多详细请下载完整报告

海量资讯、精准解读,尽在新浪财经APP
VIP课程推荐
加载中...
APP专享直播
热门推荐
收起
新浪财经公众号
24小时滚动播报最新的财经资讯和视频,更多粉丝福利扫描二维码关注(sinafinance)
