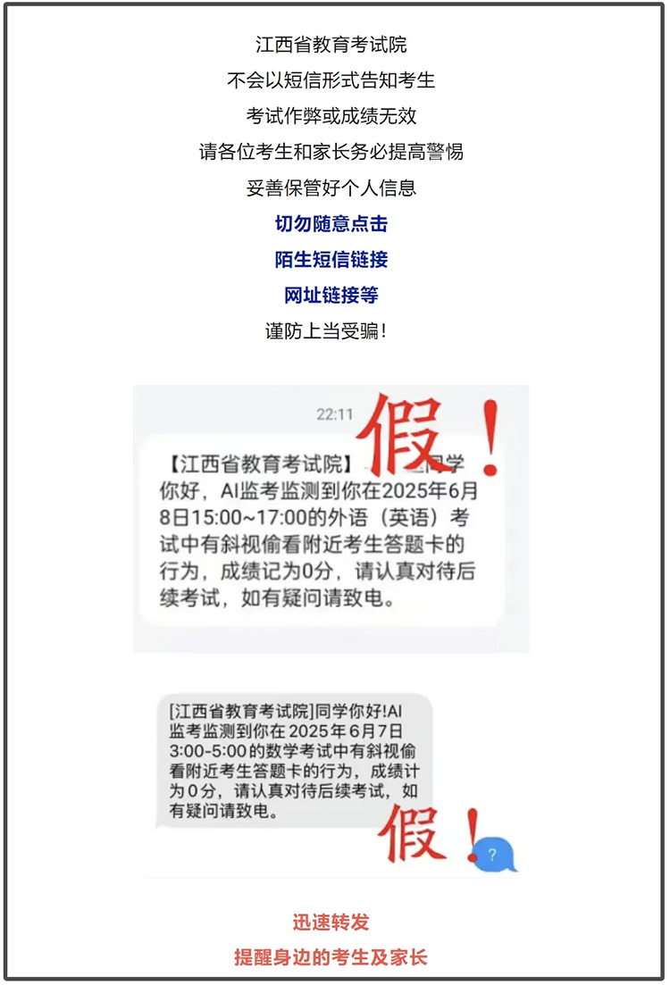
各地考试院特别提醒广大考生和家长:教育主管部门和招生考试部门绝不会向考生发送此类信息。



此前,教育部和各地考试院已多次预警,高考期间不法分子可能通过伪造短信、虚假链接等方式实施诈骗,例如谎称“作弊被抓”“提前查分”等,诱导考生点击钓鱼网站或支付“罚款”。若收到可疑短信,考生和家长可通过省教育考试院官网或拨打官方电话核实,切勿轻信短信。请各位考生及家长注意保管好个人信息,收到可疑短信,切勿轻信,不点击不明链接、不扫描不明二维码,不回拨电话、不透露信息、不转账;有疑问通过官方渠道核实;若遭遇诈骗,保留证据并立即拨打110或反诈专线96110报警。常见诈骗套路·伪造官方身份,诈骗分子冒充“省考试局”“教育招生办”等机构,通过伪基站发送短信,内容包含“AI作弊判定”“成绩作废”等威胁性表述,诱导考生点击链接或拨打“处理电话”。·技术伪装升级,部分诈骗结合AI合成技术,伪造官方文件、公章甚至语音通话,进一步骗取信任。·勒索或信息窃取,直接索财:要求支付“罚款”或“保证金”以“撤销处罚”。·钓鱼链接,点击后跳转虚假网站,窃取准考证号、银行卡信息等。·“内部指标”诈骗,谎称可通过“关系”补录或改分,要求支付“手续费”。高考录取全程公开透明,不存在任何“内部操作”。伪造录取通知书,考后警惕“野鸡大学”或虚假录取通知,务必通过教育部学信网或高校官网核实。最后,再次提醒大家,高考是人生重要节点,切勿因一时慌乱落入骗局。请广大考生和家长以官方渠道为准,保持冷静,共同维护高考的公平公正。教育部以及各省(区、市)2025年的高考举报电话
来源:中国教育在线







编辑:高芹
原标题:多地教育考试院郑重提醒:“被AI监考发现作弊”为诈骗短信 来源:中国教育在线

海量资讯、精准解读,尽在新浪财经APP
VIP课程推荐
加载中...
APP专享直播
热门推荐
收起
新浪财经公众号
24小时滚动播报最新的财经资讯和视频,更多粉丝福利扫描二维码关注(sinafinance)
