新京报讯(记者杨菲菲)北京市职业教育学校“年终考核”结果正式出炉。1月29日,记者从北京市教委官网获悉,北京市第三批特色高水平骨干专业(群)和特色高水平实训基地项目验收结果正式公布。其中,北京劳动保障职业学院等10所学校的“特高”骨干专业(群)和北京工业职业技术学院等8所学校的实训基地以等级“优”通过“年终考核”;北京新城职业学校的数字化运营专业群未通过此次考核,将撤销项目。
“特高”建设项目是北京职业教育改革发展行动计划的重要任务,自2019年启动首批“特高”建设以来已验收通过三批。
第三批“特高”骨干专业(群)共涉及31所学校,其中10所学校以等级“优”、20所学校以等级“良”通过考核。
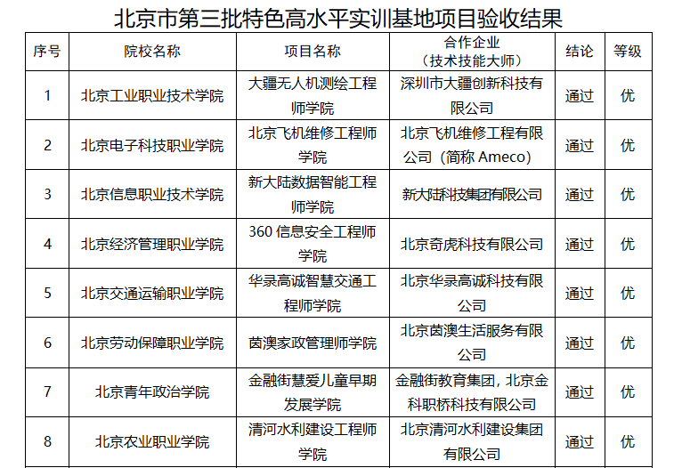
北京市第三批特色高水平骨干专业(群)项目验收结果,图中为部分项目验收结果。北京市第三批特色高水平实训基地项目共涉及27所学校,其中8所学校以等级“优”、19所学校以等级“良”通过考核。
北京市第三批特色高水平实训基地项目验收结果,图中为部分项目验收结果。北京市教委要求各项目建设单位加快构建职普融通、产教融合的职业教育体系,推动职业教育教学关键要素改革,提升关键办学能力,增强职业教育适应性和吸引力,强化高技能人才支持和技术支撑功能。
编辑 缪晨霞
校对 赵琳
新浪科技公众号
“掌”握科技鲜闻 (微信搜索techsina或扫描左侧二维码关注)










