运营商财经网 王鑫垚/文
近日,东风日产在公关领域动作频频,引发业内外关注。继前几天发布总金额超4亿元的“公关传播代理项目”的中标结果后,如今东风日产再次公布“公关热点运营”两个标段的中标候选人名单,且此次项目总金额仍然高达上千万元。接下来运营商财经网试图揭秘。

首先,东风日产此前发布的“公关传播代理项目”分成了两个标段,而本次“公关热点运营项目”也分成了两个标段。
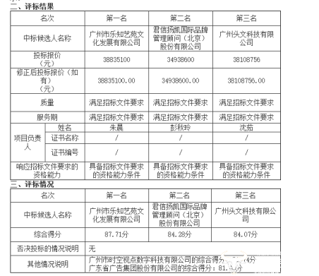
具体来看,在“公关热点运营项目”标段一中 共有5家企业参与角逐,竞争尤为激烈。
第一中标候选人是广州市乐知艺苑文化发展有限公司,投标报价3883.51万元,综合得分87.71分;
第二中标候选人是君信扬凯国际品牌管理顾问(北京)股份有限公司,投标报价3493.86万元,综合得分84.28分;
第三中标候选人是广州头文科技有限公司,投标报价3810.8756万元,综合得分84.07分;
值得一提的是,广州市时空视点数字科技有限公司和广东省广告集团股份有限公司虽然参与竞标,但是分别以81.74分、81.48分的综合得分遗憾出局,这两家公司也是汽车公关领域颇具名气的企业,此次未能中标折射出本次竞争的残酷性。

在标段二中竞争同样激烈,共有6家企业前来竞标。具体来看:
第一中标候选人是广东省广告集团股份有限公司,投标报价约2920.9436万元,综合得分85.22分;
第二中标候选人是君信扬凯国际品牌管理顾问(北京)股份有限公司,投标报价2297.37万元,综合得分82.96分;
第三中标候选人是广州头文科技有限公司,投标报价约2677.9976万元,综合得分82.92分;
广州市乐知艺苑文化发展有限公司综合得分79.14分;广州市时空视点数字科技有限公司综合得分76.68分;北京神谷文化传播有限公司综合得分74.12分。三家厂商因综合得分较低遗憾出局。
运营商财经网总编辑康钊表示,从传播代理到热点运营,东风日产在公关领域连续发力,既体现出汽车公关服务更加专业化、细分化,同时也表现出企业对自身品牌建设的重视。

(责任编辑:李广艳)
“掌”握科技鲜闻 (微信搜索techsina或扫描左侧二维码关注)










