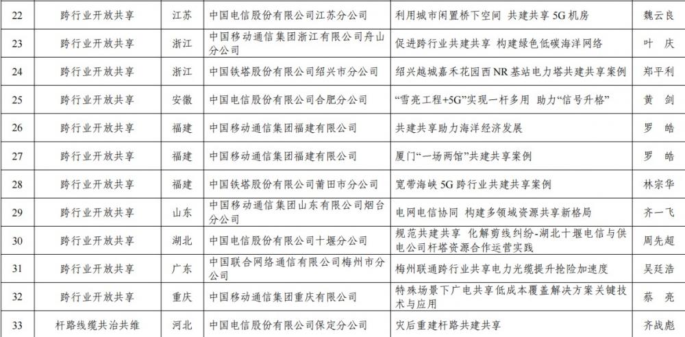
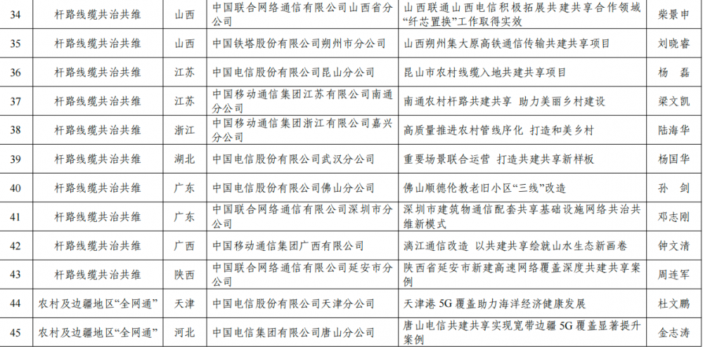
C114讯 12月19日消息(苡臻)近日,工业和信息化部正式公布了2024年度电信基础设施共建共享典型案例名单,根据电信基础设施共建共享典型案例征集部署要求,经企业申报、各地推荐、综合评审,共遴选出60个典型案例。
其中,中国移动15个、中国联通8个、中国电信21个、中国铁塔15个、中国广电1个。
具体名单如下:






新浪科技公众号
“掌”握科技鲜闻 (微信搜索techsina或扫描左侧二维码关注)










